濠滨论坛

点击扫描二维码

查看: 39356|回复: 2

[新闻快讯] 速报名!南通文体会展公司、南通文化艺术中心对外招聘啦!

[复制链接]

该用户从未签到

发表于 2020-6-1 13:40 | 显示全部楼层 |阅读模式 来自:江苏

南通文体会展管理有限公司(以下简称“文体会展公司”)为国有独资公司、市属二类企业,以文化、体育、会展资产经营管理为主业;南通文化艺术中心管理有限公司(以下简称“文化艺术中心”)主要负责南通大剧院、南通美术馆的运营管理。因文体会展公司业务发展和文化艺术中心运营管理的需要,公开拟招聘主管及工程师等岗位工作人员20名。现将相关事项公告如下:


  一、基本条件


  1.拥护中华人民共和国宪法,拥护中国共产党领导,热爱社会主义,遵纪守法,爱岗敬业,品行端正,遵守职业道德,工作责任心强,享有公民的政治及民事权利;


  2.文体会展公司应聘人员应具有全日制大学本科及以上学历,文化艺术中心应聘人员学历详见附件1《岗位简介表》各岗位要求;


  3.年龄在40周岁以下(1980年6月1日以后出生),具有高级专业技术资格者可适当放宽至45周岁以下(1975年6月1日以后出生);


  4.身体健康,具有适应岗位要求的工作能力;


  5.有下列情形之一的,不得报名参加公开招聘:


  (1)尚未解除纪律处分或者正在接受纪律审查的人员;


  (2)刑事处罚期限未满或涉嫌违纪违法正在接受审查尚未作出结论的;


  (3)法律、法规规定的其他情形。


  二、招聘岗位及要求


  文体会展公司:主管3名;


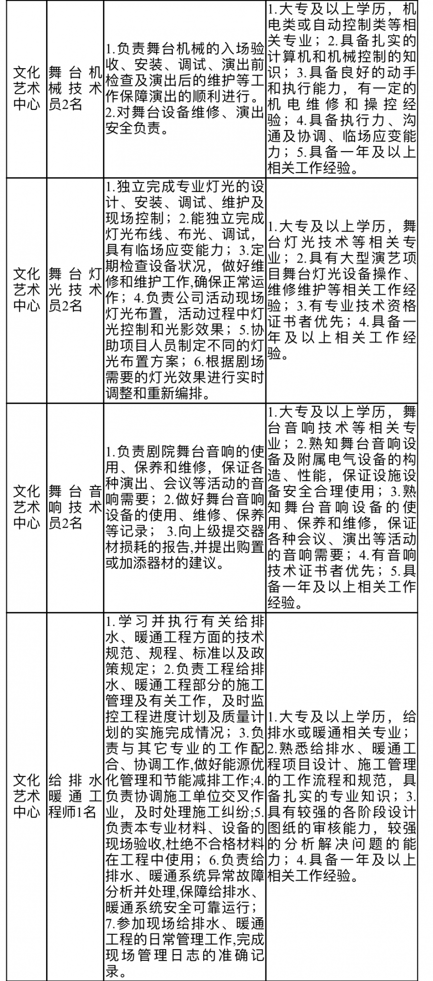
  文化艺术中心:工程主管1名,舞台机械主管1名,后勤保障主管1名,工程技术员2名,舞台机械技术员2名,舞台灯光技术员2名,舞台音响技术员2名,给排水暖通工程师1名,楼宇智能化工程师1名,电力工程师1名,弱电与信息化工程师1名,展览运营专业人员2名。


1.jpg

2.jpg

3.jpg


  三、报名程序和方法


  (一) 发布简章


  通过南通市文化广电和旅游局等平台发布招聘简章,公布招聘岗位、资格条件、程序办法等相关内容。


  (二)报名和资格审查


  应聘人员在2020年6月15日前通过网上报名(每人限报一个岗位,网上报名提交后不得调整报名岗位),并在2020年6月18日前报送相关书面材料;由文体会展公司根据简章规定和有关要求,对报名人员进行资格审查。如有虚假,一经发现立即取消应聘、录用资格。本次招聘开考比例为1:2,公司可根据岗位招聘需求调整比例。


  (三)适岗评价


  对各岗位报名人员进行适岗评价,适岗评价包括学习经历、专业水平、工作业绩及奖惩情况等方面。适岗评价满分为100分,成绩未达60分合格线的,则为不合格。应聘文体会展公司岗位人员适岗评价合格,需进行笔试、面试;应聘文化艺术中心岗位人员适岗评价合格直接进入面试。


  (四)笔试


  笔试主要对应聘人员进行综合知识测评。考核满分为100分,成绩未达60分合格线的,则为不合格。


  (五)面试


  面试的考核内容及形式根据岗位特点进行设定。面试满分100分,成绩未达60分合格线的,则为不合格。具体面试时间、地点另行通知。


  (六)体检和考察


  应聘文体会展公司岗位面试合格的人员,按笔试成绩30%、面试成绩30%、适岗评价成绩40%计算综合成绩,成绩计算到小数点后两位,并由高分到低分,根据招聘岗位数1:1的比例确定进入体检的人员(如总成绩相同的以适岗评价成绩高者在前)。


  应聘文化艺术中心岗位面试合格的人员,按适岗评价成绩40%、面试成绩60%计算综合成绩,成绩计算到小数点后两位,并由高分到低分,根据招聘岗位数1:1的比例确定进入体检的人员(如总成绩相同的以适岗评价成绩高者在前)。


  体检标准参照《公务员录用体检通用标准(试行)》,体检不合格或自动放弃的,不予录用,由文体会展公司确定岗位是否递补,具体时间地点另行通知。


  体检合格人员进入考察,考察侧重于思想政治表现、道德品质,以及与应聘岗位相关的业务能力和工作实绩等。


  (七)公示、办理相关手续


  经体检和考察合格者确定为拟录用人选,拟录用人选在原简章发布网站或平台进行公示,公示期为5个工作日。


  公示期满后,对公示反映有问题且影响任用的,取消录用资格。没有问题或者反映问题不影响任用的,进入试用期,试用期为3个月。对取消公开招聘资格、录用资格或主动放弃资格的,由文体会展公司确定是否递补。


  四、报名事项


  (一)报名方式与要求:


  1. 登陆南通市文化广电和旅游局网站(http://wgxj.nantong.gov.cn/)等网站下载《2020年南通文体会展管理有限公司和南通文化艺术中心管理有限公司(筹)人员招聘报名表》(附件2),于6月1日至6月15日前填写并发送至ntwthz@163.com邮箱,邮件名称格式:应聘公司名称+岗位+姓名。


  2. 报名者请于6月17日、18日(上午9:30-11:30,下午2:00-5:00)将报名资料送至南通市行政中心综合楼538会议室(南通市崇川区世纪大道6号)进行资格审查。资格审查需提供以下资料:①《2020年南通文体会展管理有限公司和南通文化艺术中心管理有限公司(筹)人员招聘报名表》(须贴照片)(附件2);②本人身份证、学历和学位证书(国(境)外留学回国人员还需提供教育部留学服务中心出具的《国外学历学位认证书》)、职称证书、从业资格证书、任职证明、承诺书(附件3)、奖励证书、反映本人工作经历、工作能力、业务水平的其他相关资料的原件和复印件;③近期同版二寸免冠正面彩色照片3张。


  3. 所需资料一次性提交,不接受补交。报名材料必须真实有效,如有虚假,取消相关人员应聘资格。


  4. 笔试、面试、考察、体检的时间地点,文体会展公司将及时通知,应聘人员须保持通讯工具畅通,否则责任自负。


  (二)相关说明


  应聘人员报名资料(复印件)将由文体会展公司妥善保管,概不退回。


  五、薪酬待遇


  根据岗位工作目标、工作要求进行工作业绩考核,实行年薪工资、协议工资、项目工资等多种薪酬分配制度。


  六、咨询电话


  本简章由文体会展公司负责解释,咨询电话:0513-85215883。


  七、实施与监督


  本次公开招聘,由文体会展公司组织实施,接受纪检监察部门和社会公众的监督。招聘工作以本《简章》为依据,一经发现并查实不符合本《简章》规定以及徇私舞弊、弄虚作假的,即取消报考人员的考试和聘用资格,并追究相关工作人员责任。


  为方便群众和社会监督,杜绝不正之风,设立监督举报电话:0513-85099563。


来源:掌上南通客户端


南通0

该用户从未签到

发表于 2020-6-2 11:04 来自手机客户端 | 显示全部楼层 来自:江苏
都内定好了吧!
回复 支持 反对

使用道具 举报

该用户从未签到

发表于 2020-6-21 23:00 来自手机WAP | 显示全部楼层 来自:江苏
工资待遇怎么样?
回复 支持 反对

使用道具 举报

您需要登录后才可以回帖 登录 | 注册

本版积分规则

手机版|无图版|站务联系 | 商务合作 | 平台公约

信息产业部备案:苏ICP备05014191号-1 经营性ICP许可证:苏B2-20110445 苏公网安备 32060202000307号 © 2001-2019 0513.org All Right Reserved.

投诉争议 技术支持:第一互联 GMT+8, 2025-12-16 14:17 , Processed in 0.201224 second(s), 14 queries , MemCache On. 站点统计

快速回复 返回顶部 返回列表