濠滨论坛

点击扫描二维码

查看: 28005|回复: 3

[随便港港] 南通一建破产清算,折射出建筑行业哪些困境?

[复制链接]

该用户从未签到

发表于 2020-5-6 21:43 | 显示全部楼层 |阅读模式
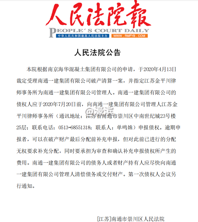
最近,人民法院公告网的一则消息吸引了很多人的注意:南通市崇川区人民法院于2020年4月13日,裁定受理南通一建集团有限公司破产清算一案。
7a15e22c89770b249fe1a66dee3ff7b3.jpg

这一消息让人颇感意外。

南通一建破产
据人民法院公告显示,江苏省崇川区人民法院根据南京海华混凝土集团有限公司的申请,于2020年4月13日裁定受理南通一建集团有限公司破产清算一案,并指定江苏金平川律师事务所为南通一建集团有限公司管理人。
5abe35ed8f96956f7fe66b8d13f77533.jpg
40b7da51755ecd2c718b0abd80a87b15.jpg

根据相关信息显示,南通一建集团有限公司创立于1988年12月,改制于2000年,公司目前注册资金10058万元,建筑总承包一级资质。现已发展成为集房屋建筑、房地产开发、市政建设于一体的综合性施工企业,拥有4家控股企业、11个分公司。施工队伍遍布上海、北京、天津、黑龙江、安徽、浙江以及本省的南京、苏州、无锡、淮安、南通、徐州等建筑市场。
3a6d5431cc5e98637644982991ff4bd2.jpg

根据企查查查询信息显示,南通一建集团有限公司目前也存在多名失信被执行人,部分股东被限制高消费。
根据信息显示,南通一建集团有限公司旗下的司法案件达到了755件,可见风险确实不小。


南通建筑业特点显著
总的来说,南通的这几家建筑企业多发源于地方性的国营建筑公司,成立很早,凭借充足的劳动力、南通人吃苦耐劳的精神、靠近上海的地理优势等发展起来,改革开放后经过多次改制重组,转为民营企业,充分调动了其发展积极性,早先的积淀也让它们成为较早一批获得各类一级、特级资质的队伍。
“南通N建”的历史渊源一览:
简称
全名
所属地区
历史渊源
南通一建
南通一建集团有限公司
南通市
创立于1988年,2000年改制
南通二建
江苏南通二建集团有限公司
启东市(县级市)
前身为1955年成立的启东县汇龙镇泥木业建筑组,后更名为南通市第二建筑安装工程公司。经多次改制,于1998年正式更名为江苏南通二建集团有限公司
南通三建
江苏南通三建集团股份有限公司
海门市(县级市)
前身为1958年成立的国营海门县建筑公司,1984年更名为南通市第三建筑安装工程公司,2001年重组为江苏南通三建集团有限公司,2004年由国有企业改制重组为股份制企业,2016年正式更名为江苏南通三建集团股份有限公司,并于新三板挂牌。
南通四建
南通四建集团有限公司
南通市通州经济开发区
前身为1958年成立的南通县建筑公司,经过政企体制调整、股份制改革、集团化运作,1985年改为南通市第四建筑安装工程公司,2003年更名为南通四建集团有限公司
南通五建
南通五建控股集团有限公司
如东县
前身为1958年成立的如东县地方国营建筑工程公司,1985年改称为南通市第五建筑安装工程公司,1997年更名为南通五建集团有限公司,2002年初公司改制为民营企业
南通六建
江苏南通六建建设集团有限公司
如皋市(县级市)
创建于1956年,2000年实现产权制度改革-政企分离
南通八建
南通八建集团有限公司
南通市
前身是成立于1979年的“南通市第八建筑安装工程公司”,2007年完成改制
南通十建
南通十建集团有限公司
南通市
前身是成立于1983年的南通市第十建筑安装工程公司),1999年改制为“南通市第十建筑安装工程有限公司”,2009年企业股份进行了整合重组,2011年组建成为现在的“南通十建集团有限公司”
近年来,南通建筑业持续快速发展,规模不断扩大,结构日趋优化,技术显著提高,在激烈的市场竞争中实现了量质并举的新跨越,逐步形成了门类齐全、专业配套、全国领先的产业格局,对经济社会发展作出了突出贡献。2019年,南通市建筑业生产运行情况良好,完成产值持续增长,各项主要生产经营指标稳步增长。
多年来,南通建筑业也呈现出房屋建筑业占据主导、县市区贡献程度不一、特级资质企业支撑力强等运行特点。
据南通统计局数据显示:分行业看,2019年全市房屋建筑业共完成建筑业产值8094.9亿元,比2018年增加706.0亿元,同比增长9.6%,占建筑业总产值比重89.3%。对全市建筑业总产值贡献率达到88.0%,拉动全市建筑业总产值增长8.5个百分点。
2019年,海门市、通州区建筑业总产值领跑全市,分别为2037.1亿元、1812.9亿元,两者占全市总产值比重均超过20%,开发区体量较小,建筑业总产值在全市占比仅0.5%;启东市、海安市和港闸区建筑业总产值增速领先,分别增长16.4%、12.0%和12.0%,开发区建筑业总产值同比下降3.5%;海门市、海安市和启东市对全市建筑业总产值贡献最为突出,贡献率分别为21.4%、21.3%和19.0%。
2019年,全市特级资质企业新签建筑合同额、建筑业总产值、房屋施工面积占全部资质以上企业同类指标的比重均超过70%,从业人员期末人数占比达到66.6%。特级企业对全市建筑业发展贡献明显,产业集中度高,江苏省苏中建设集团股份有限公司、江苏南通三建集团有限公司等24家特级资质企业完成建筑业总产值6471.0亿元,同比增长19.9%,占建筑业总产值的71.4%。


南通建筑业当前需要关注的问题
878c4af12b3901235dab306ecf6092fb.jpg

建筑业总产值增速波动较大
2019年,全市建筑业总产值同比增长9.7%,较前三季度增速回落2.5个百分点,分县市区季度间同比增幅波动更大。仅港闸区全年建筑业总产值增速较前三季度提升7.5个百分点,其他地区增速均呈现回落。崇川区、开发区、如皋市和通州区增速较前三季度分别回落10.3、8.2、7.1和5.6个百分点。
建筑业原材料价格上涨
自《水泥行业去产能行动计划(2018-2020)》文件下发之后,环保整治风暴持续席卷全国,各地开展了治污去产能的工作。一定程度上减少了建筑原材料产量,砂石严重缺货,价格一路上涨,甚至“有价无货”。由于建筑材料的上涨,甚至出现了炒沙、囤砂石的现象。作为主要建筑原料,砂石、水泥占据施工总量的一半以上,建筑企业工程施工成本大大增加。
疫情影响下建筑业发展
根据南通市住房和城乡建设局《关于进一步加强疫情防控期间建筑工地管控工作的通知》(通住建安〔2020〕66号)要求,全市所有房屋和轨道交通工程一律不得早于 2 月 20日 24 时前复工、开工。短期内对行业有所冲击,疫情影响体现在职员复工、劳务招聘、材料采购、物资运输、资金压力等各个方面,对于建筑企业也是一个优胜劣汰、提高免疫力以及行业洗牌的过程。一旦疫情结束之后,预计会出现项目集中爆发开工、赶工期的现象。


建议
目前,我国建筑产业化所需的市场化基础已基本具备,从技术工人的短缺、自然资源的节约、可持续发展的理念等方面,走产业化发展是我国今后建造的必由之路。但以现在的发展状态,由于各方面的原因,还存在一些问题,如果这些问题不及时解决,将影响今后建筑产业化的可持续发展。建议建筑企业做好以下工作:
一是加快推进产业转型和产品结构调整。主要集中在装配式建筑、投资运营、房建、水务环保等领域,如中建一局和中建科技投资建设全产业链服务的装配式建筑智慧工厂,中建四局成立首个装配式建筑设计中心,中国铁建成立中铁建公路运营有限公司,中国交建明确将超高层建筑和装配式建筑作为两个重要提升方向。
二是持续加大国内区域经营力度。建筑业占国内生产总值的16%,对国民经济影响很大。在总量不再迅速增长的新常态下,传统业务和赚钱模式将受到挑战,原始的利益格局将发生变化;尽管外部市场存在不确定性,建筑业仍是中国的支柱产业,也是“一带一路”中国建设的核心支撑。如中国建筑、中国中铁、中国铁建、中国交建、隧道股份、上海建工等企业纷纷瞄准粤港澳、长三角等热点区域。
三是海外市场成各大建企布局重点。如中国铁建成立了国际投资公司,并于2019年在阿联酋先后成立了5家分公司;中交二航局设立了东南亚、中东、南美、东非、南亚、东欧六个区域中心,并全部投入运营;中国建筑先后成立土耳其有限公司、格鲁吉亚分公司,进军西亚市场。
四是国企并购重组步伐加快。如中建六局并购天津振津工程集团70%股权,拓展水利水电业务;中国交建所属中国城乡控股集团收购北京碧水源科技公司10.18%的股份,成为其第二大股东;中国中铁收购山西建投集团51%股份;中铁四局全资收购安徽宏源水利水电建设公司。
五是数字化、智慧化成为转型升级引擎。众多建筑企业以新一代信息基础设施建设为契机,在数字化转型方面开展了大量探索与实践。BIM、 GIS、云计算、大数据、人工智能、 3D打印、物联网、机器人等技术将为传统建筑行业带来巨大变化。数字建筑将建造从设计、到运营和维护的建筑。数字化设计、所有者、建立、供应链,以创建新的数据协同效应,将有效率更高的、更好的、更多的协作平台来进行建筑服务。
六是资格和企业信用体系资格的重要性。通过企业信用评估取代原来的企业资格,通过未来区块链技术的应用,将取代企业信用。这时,业务操作要求的要求和企业风险控制体系的建立得到了增强。低价投标必须包括绩效保险和质量保险,并引入第三方服务以加强监督和责任。
七是完善集成技术。我国八十年代的工业化没有持续发展,一部分原因在于很多构造节点的处理上不够成熟,出现大量漏水、裂缝等问题。而目前建造的工业化工程的构件主要是预制楼板和预制剪力墙,构件之间连接点的质量隐患并没有解决,缺乏技术的创新,而且现场的敲凿操作较多,很多预制的钢筋被截断,存在较大的安全隐患。另一方面,工业化技术配套不完善,未形成集成技术体系。现阶段的技术发展也主要是以单项技术、单个企业技术的推广应用为主,技术上和组织上缺乏有效的集成和整合,难以发挥技术应用的综合效益。因此我们应该在解决连接技术难点的基础上,大力推进成套的技术体系,把单个的技术集成化,形成体系,才能产生整体的效益。
八是坚持贯穿可持续发展理念。虽然目前我国的工业化建造还处于探索阶段,存在诸多问题,但面对技术工人的短缺和自然资源的匮乏,走产业化的道路将是我们的必由之路。因此我们开始建造时,就要把可持续发展的理念贯穿到整个建造中去。如在建造之初就应该考虑到以后的维修、维护、替换等各个环节,做到构件、部品的可替换性。同时也要考虑到建筑功能的变化,使用人员和功能的改变对建造的影响,使建筑真正意义上做到可持续发展。
来源:南通市统计局、住宅产业、人民法院公告网、建筑产业运营中心、通商荟往期报道等
南通0

该用户从未签到

发表于 2020-5-7 15:45 来自手机客户端 | 显示全部楼层
建筑企业用工成本太高吃不消了,以前搬砖的给个100块钱一天,现在要500,不破产才怪
回复 支持 反对

使用道具 举报

该用户从未签到

发表于 2020-5-7 17:16 来自手机WAP | 显示全部楼层
层层违法分包转包、以包带管,没有自己的熟练工人,没有机械设备,挂靠经营,不倒闭才怪!
回复 支持 2 反对 0

使用道具 举报

该用户从未签到

发表于 2020-5-7 17:17 来自手机WAP | 显示全部楼层
曾今伊始 发表于 2020-5-7 15:45
建筑企业用工成本太高吃不消了,以前搬砖的给个100块钱一天,现在要500,不破产才怪

工价高是一方面,老板自己不上心,才是大问题!
回复 支持 2 反对 0

使用道具 举报

您需要登录后才可以回帖 登录 | 注册

本版积分规则

手机版|无图版|站务联系 | 商务合作 | 平台公约

信息产业部备案:苏ICP备05014191号-1 经营性ICP许可证:苏B2-20110445 苏公网安备 32060202000307号 © 2001-2019 0513.org All Right Reserved.

投诉争议 技术支持:第一互联 GMT+8, 2025-12-11 12:04 , Processed in 0.291534 second(s), 15 queries , MemCache On. 站点统计

快速回复 返回顶部 返回列表