濠滨论坛

点击扫描二维码

查看: 4350|回复: 1

[随便港港] 一季度多家药房和医疗机构存在违规行为被查处

[复制链接]

该用户从未签到

发表于 2020-5-6 09:08 | 显示全部楼层 |阅读模式
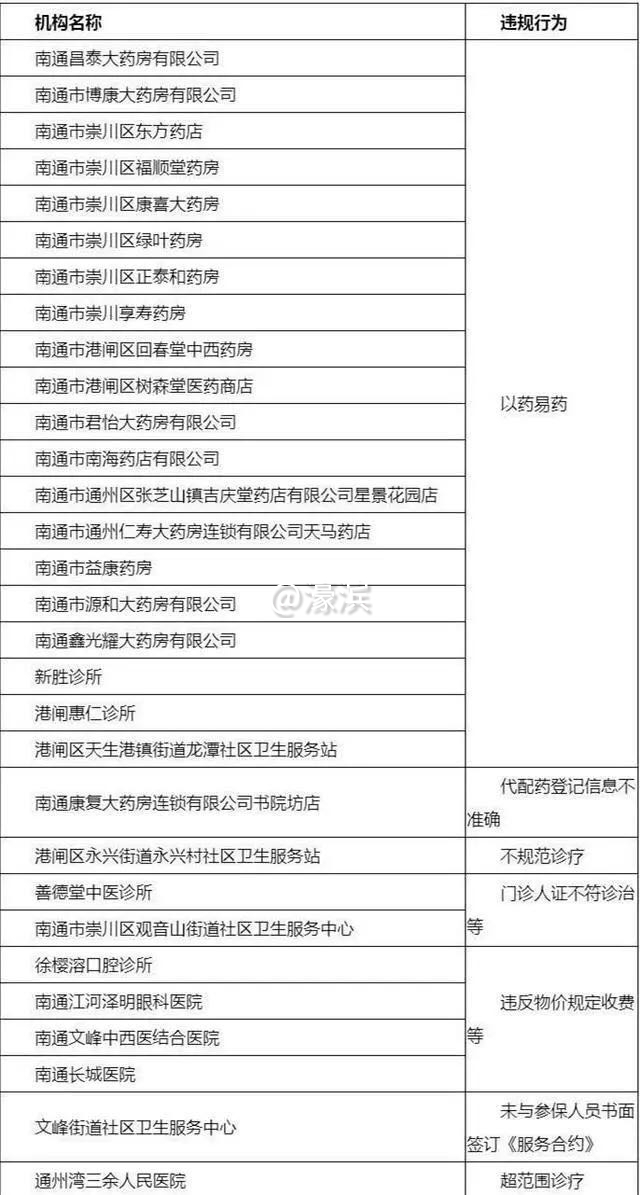
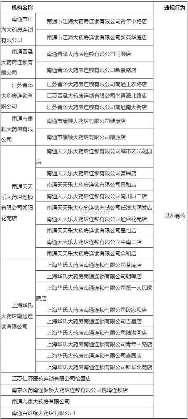
    为加强定点单位医疗保险服务管理,更好地保障参保人员的医疗保险权益,维护医疗保险基金的安全运行,南通市医疗保险基金管理中心公布今年一季度市区医疗保险稽查暨打击串换药品违规行为专项治理情况,多家药店和医疗机构存在违规行为被查处。
一、解除服务协议
二、暂停医保服务一个月(含)以上
1.jpg
三、限期暂停整改
2.jpg
四、即查整改
3.jpg
4.jpg
5.jpg
6.jpg
7.jpg
上述被通报定点单位均按相关规定给予处理。
我们广大市民朋友在看病买药时也要提高警惕,积极监督,学会用合法合理的手段维护自己的正当权益。

南通0
  • TA的每日心情
    开心
    2014-11-20 02:24
  • 签到天数: 6 天

    [LV.2]偶尔看看I

    发表于 2020-5-6 12:01 来自手机客户端 | 显示全部楼层
    恒生堂被停6个月
    回复 支持 反对

    使用道具 举报

    您需要登录后才可以回帖 登录 | 注册

    本版积分规则

    手机版|无图版|站务联系 | 商务合作 | 平台公约

    信息产业部备案:苏ICP备05014191号-1 经营性ICP许可证:苏B2-20110445 苏公网安备 32060202000307号 © 2001-2019 0513.org All Right Reserved.

    投诉争议 技术支持:第一互联 GMT+8, 2025-12-12 16:52 , Processed in 0.246685 second(s), 14 queries , MemCache On. 站点统计

    快速回复 返回顶部 返回列表