濠滨论坛

点击扫描二维码

查看: 42863|回复: 10

[新闻快讯] 唏嘘!南通一建集团有限公司破产清算一案,被法院裁定受理 ...

[复制链接]

该用户从未签到

发表于 2020-5-5 16:55 | 显示全部楼层 |阅读模式
素有“建筑之乡”之称的江苏南通,“南通铁军”的名号早已响彻大江南北,这其中,南通三建、南通二建似乎更为大家所熟知。事实上,以“南通N建”命名的建筑企业已经排到了第十位,共同打出了“南通”这个响亮的名片。
bb17a3050db0b2c56ddaa03f32f96a54.jpg
然而,最近人民法院公告网显示:南通市崇川区人民法院于2020年4月13日,裁定受理南通一建集团有限公司破产清算一案,这一消息让人颇感意外。
6c4ec6fa2f105b752b36fa3bfba90fd9.jpg

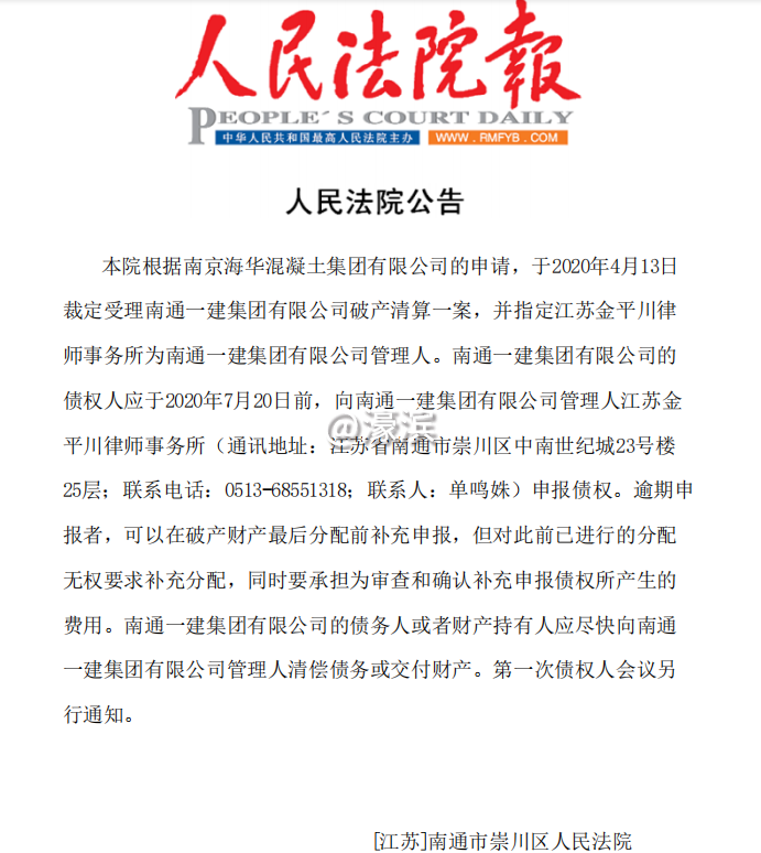
一、人民法院公告网发布:裁定受理南通一建集团有限公司破产清算一案

据人民法院公告显示,江苏省崇川区人民法院根据南京海华混凝土集团有限公司的申请,于2020年4月13日裁定受理南通一建集团有限公司破产清算一案,并指定江苏金平川律师事务所为南通一建集团有限公司管理人。
5991b304527c8680e1b1c74e7787233d.jpg
10d0b7da6d8bbdde9246a1de9a6d2c86.jpg

根据相关信息显示,南通一建集团有限公司创立于1988年12月,改制于2000年,公司目前注册资金10058万元,建筑总承包一级资质。现已发展成为集房屋建筑、房地产开发、市政建设于一体的综合性施工企业,拥有4家控股企业、11个分公司。施工队伍遍布上海、北京、天津、黑龙江、安徽、浙江以及本省的南京、苏州、无锡、淮安、南通、徐州等建筑市场。

dabb4ca5cb4c479c2c2f60c2c094b374.jpg

南通一建集团有限公司目前也存在多名失信被执行人,部分股东被限制高消费。
804fc766c4be21b84f30a0d55b7e7800.jpg
bb3f43f3f4a58f8e9895faf3e56e14d8.jpg

根据信息显示,南通一建集团有限公司旗下的司法案件达到了755件,可见风险确实不小。
0308d865292a5c9af69c9c7656eea674.jpg

二、“南通N建”的历史渊源一览

“南通N建”的历史渊源一览:
简称
全名
所属地区
历史渊源
南通一建
南通一建集团有限公司
南通市
创立于1988年,2000年改制
南通二建
江苏南通二建集团有限公司
启东市(县级市)
前身为1955年成立的启东县汇龙镇泥木业建筑组,后更名为南通市第二建筑安装工程公司。经多次改制,于1998年正式更名为江苏南通二建集团有限公司
南通三建
江苏南通三建集团股份有限公司
海门市(县级市)
前身为1958年成立的国营海门县建筑公司,1984年更名为南通市第三建筑安装工程公司,2001年重组为江苏南通三建集团有限公司,2004年由国有企业改制重组为股份制企业,2016年正式更名为江苏南通三建集团股份有限公司,并于新三板挂牌。
南通四建
南通四建集团有限公司
南通市通州经济开发区
前身为1958年成立的南通县建筑公司,经过政企体制调整、股份制改革、集团化运作,1985年改为南通市第四建筑安装工程公司2003年更名为南通四建集团有限公司
南通五建
南通五建控股集团有限公司
如东县
前身为1958年成立的如东县地方国营建筑工程公司,1985年改称为南通市第五建筑安装工程公司1997年更名为南通五建集团有限公司,2002年初公司改制为民营企业
南通六建
江苏南通六建建设集团有限公司
如皋市(县级市)
创建于1956年,2000年实现产权制度改革-政企分离
南通八建
南通八建集团有限公司
南通市
前身是成立于1979年的“南通市第八建筑安装工程公司”,2007年完成改制
南通十建
南通十建集团有限公司
南通市
前身是成立于1983年的南通市第十建筑安装工程公司),1999年改制为“南通市第十建筑安装工程有限公司”,2009年企业股份进行了整合重组,2011年组建成为现在的“南通十建集团有限公司”

面对瞬息万变的市场行情,
一批建筑企业真的扛不住了……
对于南通一建集团有限公司破产清算一案你怎么看?

来源:南通楼市观察
南通0

该用户从未签到

发表于 2020-5-5 18:40 来自手机客户端 | 显示全部楼层
房地产利润没多少了,别干了

点评

南通一建前身为崇川八建,后投机取巧该为南通一建; 南通二建在启东,南通三建在海门;南通四建在通州;南通五建在如东;南通六建在如皋;南通七建在海安;南通八建在港闸区;南通九建在开发区;南通十建崇川区  发表于 2020-5-7 08:42
回复 支持 反对

使用道具 举报

该用户从未签到

发表于 2020-5-5 19:20 | 显示全部楼层
        挺意外的……
回复 支持 反对

使用道具 举报

该用户从未签到

发表于 2020-5-5 19:33 | 显示全部楼层
南通一建集团应该是南通建工集团,成立于50年代,曾参加过人民大会堂的建设,80年代前南通肖有影响的建筑工程都出自该公司。
南通八建的前生(1983年4月)是南通第三建筑安装工程公司。
回复 支持 反对

使用道具 举报

该用户从未签到

发表于 2020-5-5 21:59 来自手机客户端 | 显示全部楼层
是不是楼市快崩盘了
回复 支持 反对

使用道具 举报

该用户从未签到

发表于 2020-5-6 07:53 来自手机客户端 | 显示全部楼层
形势这么好,也能破产,至少还应有十年
回复 支持 反对

使用道具 举报

该用户从未签到

发表于 2020-5-6 08:25 | 显示全部楼层
江东梁闻 发表于 2020-5-5 19:33
南通一建集团应该是南通建工集团,成立于50年代,曾参加过人民大会堂的建设,80年代前南通肖有影响的建筑工 ...

南通建工的前身应该是南通建总
回复 支持 反对

使用道具 举报

匿名
发表于 2020-5-6 08:45 | 显示全部楼层
提示: 作者被禁止或删除 内容自动屏蔽
回复 支持 1 反对 0

使用道具 举报

该用户从未签到

发表于 2020-5-6 20:08 | 显示全部楼层

我记忆是:1983年实行市管县新体制后,由葛忠康副市长主持在启东县召开的南通市建工会议,把南通一、二建合并改称南通一建、启东为南通二建、海门南通三建、通州南通四建、如皋南通五建、原隶属郊区政府的南通市第三建筑安装工程公司改称为南通八建、崇川区建筑公司为南通九建、开发区为南通十建 。
回复 支持 反对

使用道具 举报

该用户从未签到

发表于 2020-5-7 07:53 | 显示全部楼层
老板肯定又开了一家新公司
回复 支持 反对

使用道具 举报

您需要登录后才可以回帖 登录 | 注册

本版积分规则

手机版|无图版|站务联系 | 商务合作 | 平台公约

信息产业部备案:苏ICP备05014191号-1 经营性ICP许可证:苏B2-20110445 苏公网安备 32060202000307号 © 2001-2019 0513.org All Right Reserved.

投诉争议 技术支持:第一互联 GMT+8, 2025-12-12 16:52 , Processed in 0.237986 second(s), 19 queries , MemCache On. 站点统计

快速回复 返回顶部 返回列表