濠滨论坛

点击扫描二维码

查看: 44878|回复: 0

[随便港港] 正式命名!南通3个!

[复制链接]

该用户从未签到

发表于 2020-5-5 14:43 | 显示全部楼层 |阅读模式

近日

江苏省特色田园乡村建设工作联席会议
公布了省内获得命名的
第二批次特色田园乡村名单
96614ed152e74a2f8722bf57d030e3a9.jpg

南通有3个村庄被命名为
江苏省第二批次特色田园乡村
全部来自如皋市

分别是

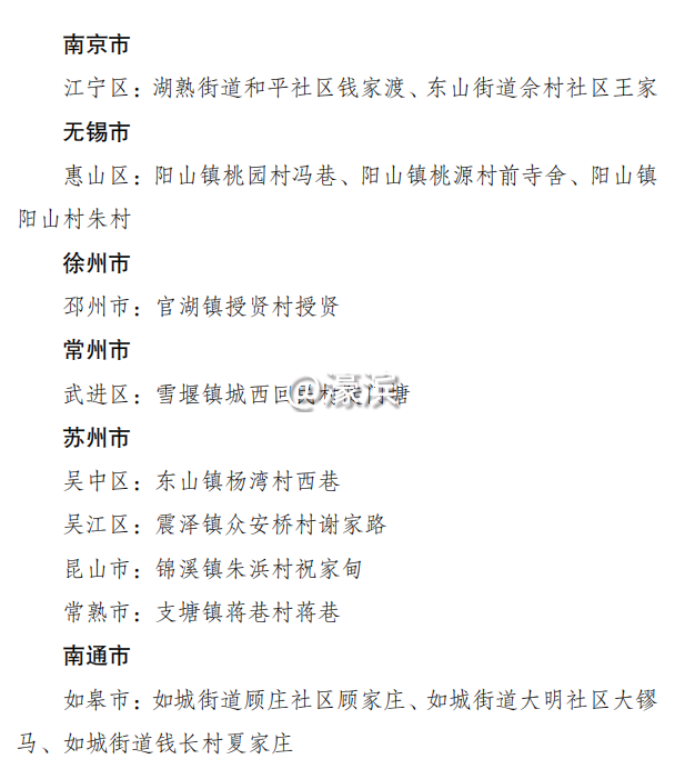
如城街道顾庄社区顾家庄

如城街道大明社区大镠马  

如城街道钱长村夏家庄


顾庄社区顾家庄
顾家庄是如皋国家农业科技园核心区,也是如派盆景的发祥地。在顾家庄,家家栽种花木,户户蟠扎盆景,农家别墅整齐排列,农家户户楼房前是花木繁盛的盆景花木园,一户一品位,一树一景观,一花一世界,展示出盆景之乡的独特魅力。
453594cb4ff78fb48435ad84a9e752f5.jpg
顾庄农家庭院

958947d787de86f7d60555226b9ba2aa.jpg

大明社区大镠马

大明社区大镠马是一个花木专业村,依托花木大世界和苗木经纪人,社区年花木产业交易额达60多亿,是如皋花木交易量最大的社区。曾经的花木大世界,现在已经升级为国际园艺城,颜值满分,哪怕不买,过来转转也是一种享受!

fe7d91f62586affd092ae24733b9002d.jpg
51a5f3328bb3bba86953b99ef763e945.jpg
国际园艺城内一景

钱长村夏家庄

夏家庄的村庄,家家户户种植草坪,全村草坪种植面积3000多亩,被誉为“中国草坪第一村”。行走在夏家庄的村头田野,一眼望去,无尽的草坪覆盖着大地,这里家家户户种植草坪,全村草坪种植面积3000多亩,这里也是北京、上海等大都市“城市绿肺”、“都市草园”重要的源头。
d2f83865db598d75281289b0e200a46f.jpg

什么是“特色田园乡村”?

按照《江苏省特色田园乡村建设行动计划》要求,特色田园乡村要立足于乡村实际,进一步优化山水、田园、村落等空间要素,打造特色产业、特色生态、特色文化,塑造田园风光、田园建筑、田园生活,建设美丽乡村、宜居乡村、活力乡村,展现“生态优、村庄美、产业特、农民富、集体强、乡风好”的江苏特色田园乡村现实模样。

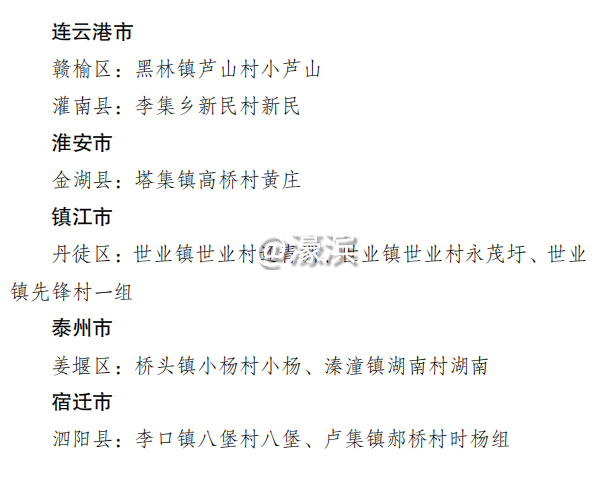
>>江苏省第二批次特色田园乡村名单:

5d3405e6d8d46972786c976f3ec04fab.jpg b3ded40118778de2b99371fee1c215a5.jpg

来源:苏州住建、如皋发布



南通0
您需要登录后才可以回帖 登录 | 注册

本版积分规则

手机版|无图版|站务联系 | 商务合作 | 平台公约

信息产业部备案:苏ICP备05014191号-1 经营性ICP许可证:苏B2-20110445 苏公网安备 32060202000307号 © 2001-2019 0513.org All Right Reserved.

投诉争议 技术支持:第一互联 GMT+8, 2025-12-12 16:52 , Processed in 0.151008 second(s), 12 queries , MemCache On. 站点统计

快速回复 返回顶部 返回列表