濠滨论坛

点击扫描二维码

查看: 33414|回复: 7

[随便港港] 怎么有如此多网传谣言?

[复制链接]

该用户从未签到

发表于 2020-4-30 14:13 来自手机WAP | 显示全部楼层 |阅读模式
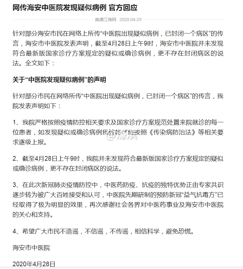
又是海安中医院的又是南通康复医院的。但不知其他城市有这样的谣传吗?

QQ截图20200430142452.png 南通0

该用户从未签到

发表于 2020-4-30 15:36 | 显示全部楼层
阴谋论是人对未知事物的好奇心导致的,不知前因不知结果那只能靠猜靠自己想象了,这是人的天性改变不了,而且也是人与人之间闲聊最好的话题。
回复 支持 1 反对 0

使用道具 举报

该用户从未签到

发表于 2020-4-30 15:49 | 显示全部楼层
呵呵,谣言止于智者!
回复 支持 反对

使用道具 举报

该用户从未签到

发表于 2020-4-30 23:05 | 显示全部楼层

一开始就是8个人造谣,哪有那么多乱七八糟的事
回复 支持 1 反对 0

使用道具 举报

该用户从未签到

发表于 2020-5-1 12:34 来自手机客户端 | 显示全部楼层
因为官方不可信啊!疫情不结束不开学,4月头中小学开学了。疫情结束前高速不收费,5月6号高速开始正常收费。那么4月份疫情结束了吗?现在5月份了,5月6号疫情结束吗?结束是不是可以不用戴口罩,不用刷绿码?一切恢复正常?
回复 支持 7 反对 0

使用道具 举报

  • TA的每日心情
    开心
    2015-3-15 17:27
  • 签到天数: 4 天

    [LV.2]偶尔看看I

    发表于 2020-5-1 12:45 来自手机WAP | 显示全部楼层
    现在已经进入常规防控阶段,高速还是结束免费吧,那么多货车,又不安全又容易堵车。
    回复 支持 0 反对 1

    使用道具 举报

    该用户从未签到

    发表于 2020-5-1 13:13 来自手机WAP | 显示全部楼层
    大头娃娃666 发表于 2020-4-30 15:49
    呵呵,谣言止于智者!

    一般谣言都是真的,辟谣的谣言就是正式宣布
    回复 支持 2 反对 0

    使用道具 举报

    该用户从未签到

    发表于 2020-5-1 13:51 | 显示全部楼层
    康复医院的院办孙主任也辟谣了,大家不要相信
    回复 支持 反对

    使用道具 举报

    您需要登录后才可以回帖 登录 | 注册

    本版积分规则

    手机版|无图版|站务联系 | 商务合作 | 平台公约

    信息产业部备案:苏ICP备05014191号-1 经营性ICP许可证:苏B2-20110445 苏公网安备 32060202000307号 © 2001-2019 0513.org All Right Reserved.

    投诉争议 技术支持:第一互联 GMT+8, 2025-12-11 11:14 , Processed in 0.187440 second(s), 15 queries , MemCache On. 站点统计

    快速回复 返回顶部 返回列表