濠滨论坛

点击扫描二维码

查看: 2541|回复: 0

[新闻快讯] 五一期间,南通这4个高速服务点可快处快赔

[复制链接]

该用户从未签到

发表于 2020-4-29 19:06 | 显示全部楼层 |阅读模式
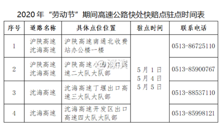
29日,南通市保险行业协会公布2020年“劳动节”期间高速公路快处快赔点驻点时间表。根据安排,南通四个主要高速出入口将于“五一”期间开启高速公路轻微交通事故快处快赔工作,于5月1日、4日、5日进行驻点统一处理高速路段交通事故,确保节日期间高速路段安全顺畅。

高速公路轻微交通事故快处快赔点,是南通市保险行业协会在南通银保监分局的指导下,联合南通市公安局交警支队高速大队组织辖内各财险公司设立开启,统一处理高速路段交通事故,实现当事人快速撤离交通事故现场、快速查勘、快速定损、快速理赔,减轻节日期间道路拥堵压力。

据了解,设立快处快赔点的南通四个主要高速出入口分别为沪陕高速南通北收费站、沪陕高速小海收费站、沈海高速丁堰收费站和沈海高速开发区收费站。同时,为提高投保企业和出险客户的获得感和满意度,南通保险业还建立全天候值班制度,对属于保险事故且成因清晰、赔付金额无异义的财产损失和出险客户,建立理赔绿色通道,在法律规定的时间内及时足额地支付保险金。
3710d2ec-d7b3-4607-a0b8-5d20df12404a.png

5ae6c53e-c9f0-4297-88bd-5966cf61e1ef.png

△2020年“劳动节”期间高速公路快处快赔点驻点时间表

  链接:

  市内自行协商处理轻微交通事故常见问题:

  【何种事故可以自行协商处理】

  早上6时至夜间21时发生在本市市区,没有人员伤亡,车辆可以继续驾驶的,且无下列六种情形的事故。

  1.机动车无号牌、车辆未年检或未保交强险的;

  2.载运爆炸物品、易燃易爆化学物品以及毒害性、放射性、腐蚀性、传染病病源体等危险物品车辆的;

  3.碰撞建筑物、公共设施或者其他设施的及单方车损事故;

  4.驾驶人无有效机动车驾驶证的;

  5.驾驶人有饮酒、服用国家管制的精神药品或者麻醉药品嫌疑的;

  6.当事人不能自行移动车辆的。遇到本省其他市车辆发生轻微交通事故,双方明确愿意自行协商处理的,交通事故理赔服务中心也予以受理,如一方不愿自行协商处理的,当事人应当及时报警处理。


  【发生轻微交通事故如何处置?】

  1.立即撤离现场,将车辆移至不妨碍交通的地点,填写自行协商记录书,或互相记录对方的车号、驾驶证号、联系电话,注意对方车辆右上方的交强险标志。约定时间24小时内共同到同一理赔服务中心处理。

  2.有条件的,当事人应当使用照相机或者手机拍摄照片,照片需反映出两车在道路上位置。

  3.关注“南通交警”微信公众号,在“指尖互动”栏内进入“事故快处快赔”模板,按照提示操作。


  【如当事人不撤离事故现场的后果?】

  接处警民警到达事故现场后,对应当自行撤离现场而未撤离的,责令当事人撤离现场;造成交通堵塞的,对驾驶人处以200元罚款;驾驶人有其他道路交通安全违法行为的,依法一并处罚。


  【到达理赔服务中心后的处理程序】

  1.前台登记(如对责任有异议的,先由驻点民警分清责任)。

  2.由责任方保险公司定损。

  3.单车损失不超过2000元的,直接由保险公司出具手续理赔。

  4.单车损失超过2000元的,由驻点民警出具事故认定书。

  5.处理完毕后,到登记台开具出门证。


  【到理赔服务中心后,当事人对事故责任有争议如何办?】

  由驻点民警根据双方提供的证据划分事故责任。如双方在事故现场对责任有争议的,当事人应使用照相机或手机拍摄照片,特别是反映出两车在道路上位置。

  如双方未能提供出足以证明事故责任的,单车损失在2000元以下的,建议双方按“交强险”互碰自赔解决。如单车损失在2000元以上的,建议双方按同等责任或向法院提起诉讼。


  【双方约定自行协商处理,有一方未到理赔服务中心,怎么办?】

  如双方约定自行协商处理,服务中心驻点民警负责协调处理,如有事故责任一方经联系不配合处理的,交警部门将依照《机动车登记规定》规定,对该车辆进行锁定,限制其年审、过户、补办牌证等业务,直至事故处理完毕。

  当事人在填写《记录书》时或在自行协商过程中提供虚假信息资料,造成受损方无法获得赔偿的,由驻点民警将案件移交事故发生地交警事故处理部门,作为交通肇事逃逸案件处理。


  【当事人自行协商处理过程中应该注意其他什么问题?】

  1.驾驶员自行协商处理事故过程中需随身携带驾驶证、行驶证、交强险保单。

  2.双方约定自行协商处理的事故,事故当事人应按规定在24小时内到理赔服务中心登记、定损,如未到服务中心登记处理的,理赔服务中心将一律不予出具事故认定书。


  【交通事故快速处理保险理赔服务中心工作时间?】

  全年各节假日均不休息,上午8:30-11:30;下午13:30-17:30


来源:南通发布


[size=1.5]



南通0
您需要登录后才可以回帖 登录 | 注册

本版积分规则

手机版|无图版|站务联系 | 商务合作 | 平台公约

信息产业部备案:苏ICP备05014191号-1 经营性ICP许可证:苏B2-20110445 苏公网安备 32060202000307号 © 2001-2019 0513.org All Right Reserved.

投诉争议 技术支持:第一互联 GMT+8, 2025-12-11 10:34 , Processed in 0.170865 second(s), 15 queries , MemCache On. 站点统计

快速回复 返回顶部 返回列表