濠滨论坛

点击扫描二维码

查看: 22287|回复: 10

[随便港港] 海太通道不是之前就说是隧道了,怎么还要年内完成桥隧比选

[复制链接]

该用户从未签到

发表于 2020-4-26 16:16 | 显示全部楼层 |阅读模式
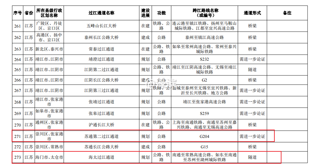
微信图片_20200426161320.jpg


补充之前国家发改委发布的长江干线过江通道布局规划(2020—2035年)截图
QQ浏览器截图20200426160623.png
南通0

该用户从未签到

发表于 2020-4-26 16:39 | 显示全部楼层
苏通二通道是桥还是隧道啊?
回复 支持 1 反对 0

使用道具 举报

该用户从未签到

发表于 2020-4-26 16:44 来自手机客户端 | 显示全部楼层
要考虑风险的啊
回复 支持 1 反对 0

使用道具 举报

该用户从未签到

发表于 2020-4-26 17:40 来自手机客户端 | 显示全部楼层
最好建大桥,多几条高铁轨道,隧道不安全,费用太高,不现实,还是20年以后再考虑其他线路吧
回复 支持 6 反对 0

使用道具 举报

该用户从未签到

发表于 2020-4-26 23:53 来自手机WAP | 显示全部楼层
隧道建设资金和技术风险太大,估计需要权衡利弊.
回复 支持 反对

使用道具 举报

该用户从未签到

发表于 2020-4-27 07:38 | 显示全部楼层
20年之后的事现在莫谈
回复 支持 反对

使用道具 举报

该用户从未签到

发表于 2020-4-27 08:24 | 显示全部楼层
计划赶不上变化,隧道肯定是好,但是更费钱费时,不如早点过江通道建起来
回复 支持 2 反对 0

使用道具 举报

该用户从未签到

发表于 2020-4-27 09:29 | 显示全部楼层
看样子2035年之前海太会建设起来,但是前提是有关部门不糊弄欺骗江北人民,不忽然冒出个争取在实现共产主义之前通车。江北百姓去看看南京是怎么建过江通道的,使用全省上缴财政为一个城市建十几条通道!
回复 支持 1 反对 0

使用道具 举报

该用户从未签到

发表于 2020-4-27 14:07 来自手机客户端 | 显示全部楼层
楼主什么时候看到确定是隧道的?
回复 支持 反对

使用道具 举报

该用户从未签到

发表于 2020-4-27 14:15 来自手机客户端 | 显示全部楼层
在长江冲积平原,如此柔软的地质上建造隧道,几乎是不可能的,即使强行要建造隧道,那么它不光耗钱费时,使用寿命也很短
回复 支持 反对

使用道具 举报

该用户从未签到

发表于 2020-4-27 19:35 来自手机客户端 | 显示全部楼层
已经有隧道了。再苏通园区和常熟间。电力输送的隧道。长江底部地质复杂有害气体多。隧道的建设和运维都有风险
回复 支持 反对

使用道具 举报

您需要登录后才可以回帖 登录 | 注册

本版积分规则

手机版|无图版|站务联系 | 商务合作 | 平台公约

信息产业部备案:苏ICP备05014191号-1 经营性ICP许可证:苏B2-20110445 苏公网安备 32060202000307号 © 2001-2019 0513.org All Right Reserved.

投诉争议 技术支持:第一互联 GMT+8, 2025-12-11 10:33 , Processed in 0.184131 second(s), 14 queries , MemCache On. 站点统计

快速回复 返回顶部 返回列表