濠滨论坛

点击扫描二维码

查看: 5650|回复: 0

[随便港港] 南通56家地方金融从业机构限期整改

[复制链接]

该用户从未签到

发表于 2020-4-20 16:05 | 显示全部楼层 |阅读模式

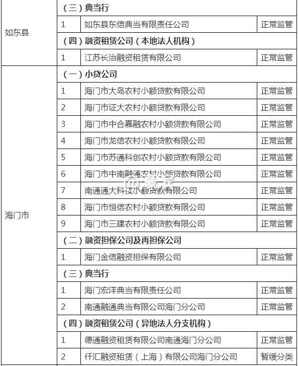
截至2020年3月,全市各类地方金融从业机构171家。根据《南通市地方金融从业机构监管分类办法(2020版)》,3月份,全市正常监管类机构115家,暂缓分类机构56家。


其中,典当行正常监管类28家,暂缓分类2家;融资担保及再担保公司正常监管类22家;小贷公司正常监管类41家,暂缓分类1家;融资租赁公司(本地法人)正常监管类18家,暂缓分类22家;融资租赁公司(分支机构)正常监管类5家,暂缓分类31家;农村资金互助合作社正常监管类1家。


针对暂缓分类机构各自存在的问题,各属地监管部门已经下达整改通知书,限期3个月进行整改。待机构完成整改并经验收合格后再恢复至正常监管类别。


f342ca6c-7cbe-4052-827f-a9601e9ab161.jpg

95795bb6-9f38-415c-99a9-85815bf4cc96.jpg

4a20f28e-eba0-4b69-8c50-693b766054cc.jpg

61385c92-68d6-4448-bd4f-1148a1e940ae.jpg

8ec6019d-7e00-448b-9bd3-aec9a67cb13f.jpg

aa1117d8-df92-4784-b670-9e51ef8193e3.jpg

790a2d9e-28b0-4d62-bbb4-66140a81f9f5.jpg

d1150a63-a148-42c3-9bba-5159d7044e2f.jpg

3ce6e2fb-ba10-49f5-ba4e-640af0d32c90.jpg

9980d035-0cba-47a1-8ba8-24b7044e56fe.jpg

来源:南通市地方金融监督管理局




南通0
您需要登录后才可以回帖 登录 | 注册

本版积分规则

手机版|无图版|站务联系 | 商务合作 | 平台公约

信息产业部备案:苏ICP备05014191号-1 经营性ICP许可证:苏B2-20110445 苏公网安备 32060202000307号 © 2001-2019 0513.org All Right Reserved.

投诉争议 技术支持:第一互联 GMT+8, 2025-12-8 11:57 , Processed in 0.180633 second(s), 12 queries , MemCache On. 站点统计

快速回复 返回顶部 返回列表