濠滨论坛

点击扫描二维码

查看: 85549|回复: 53

[新闻快讯] 南通虹桥路(长江路~工农路段)即将进行综合提升改造

  [复制链接]

该用户从未签到

发表于 2020-3-31 16:24 | 显示全部楼层 |阅读模式
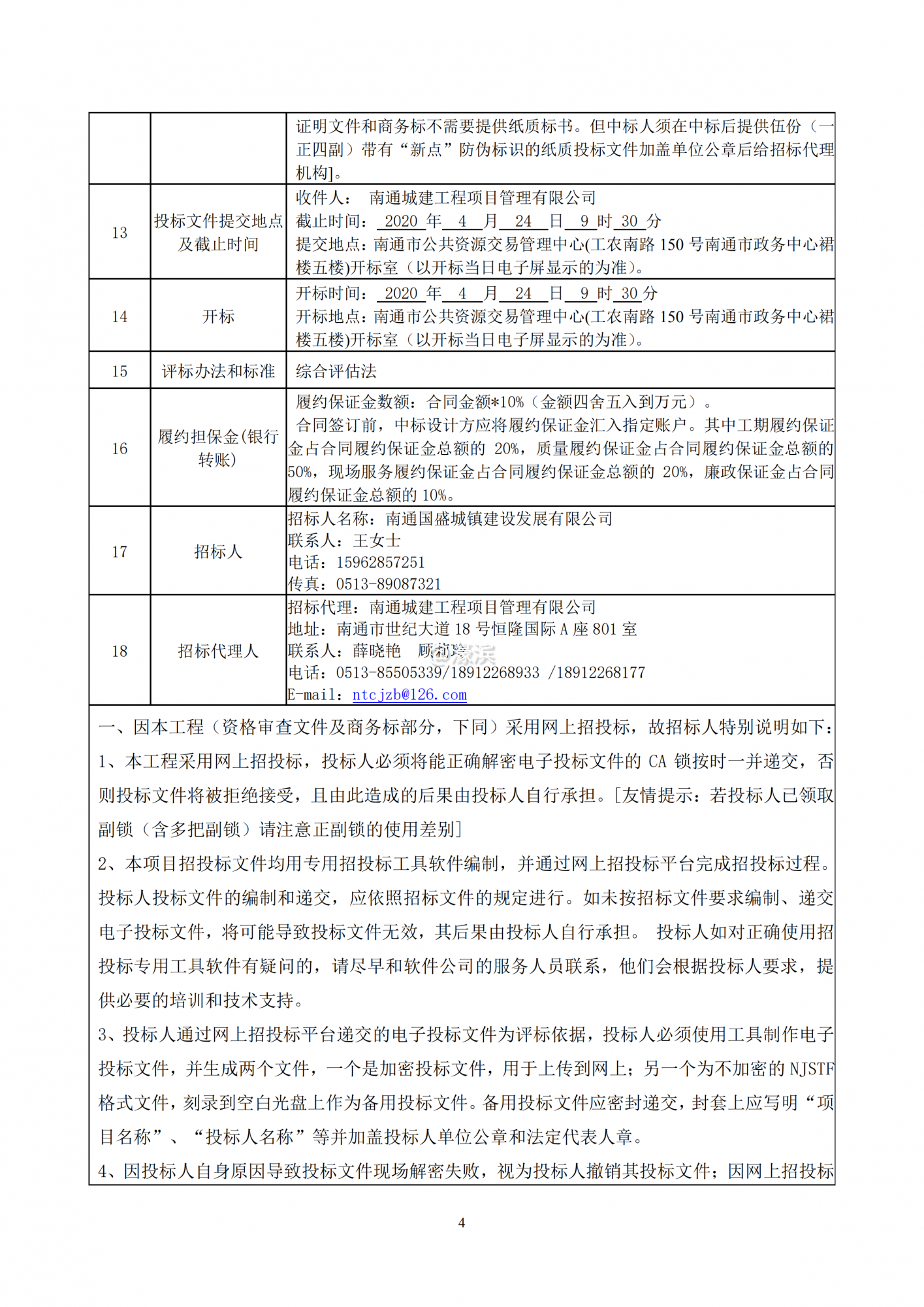
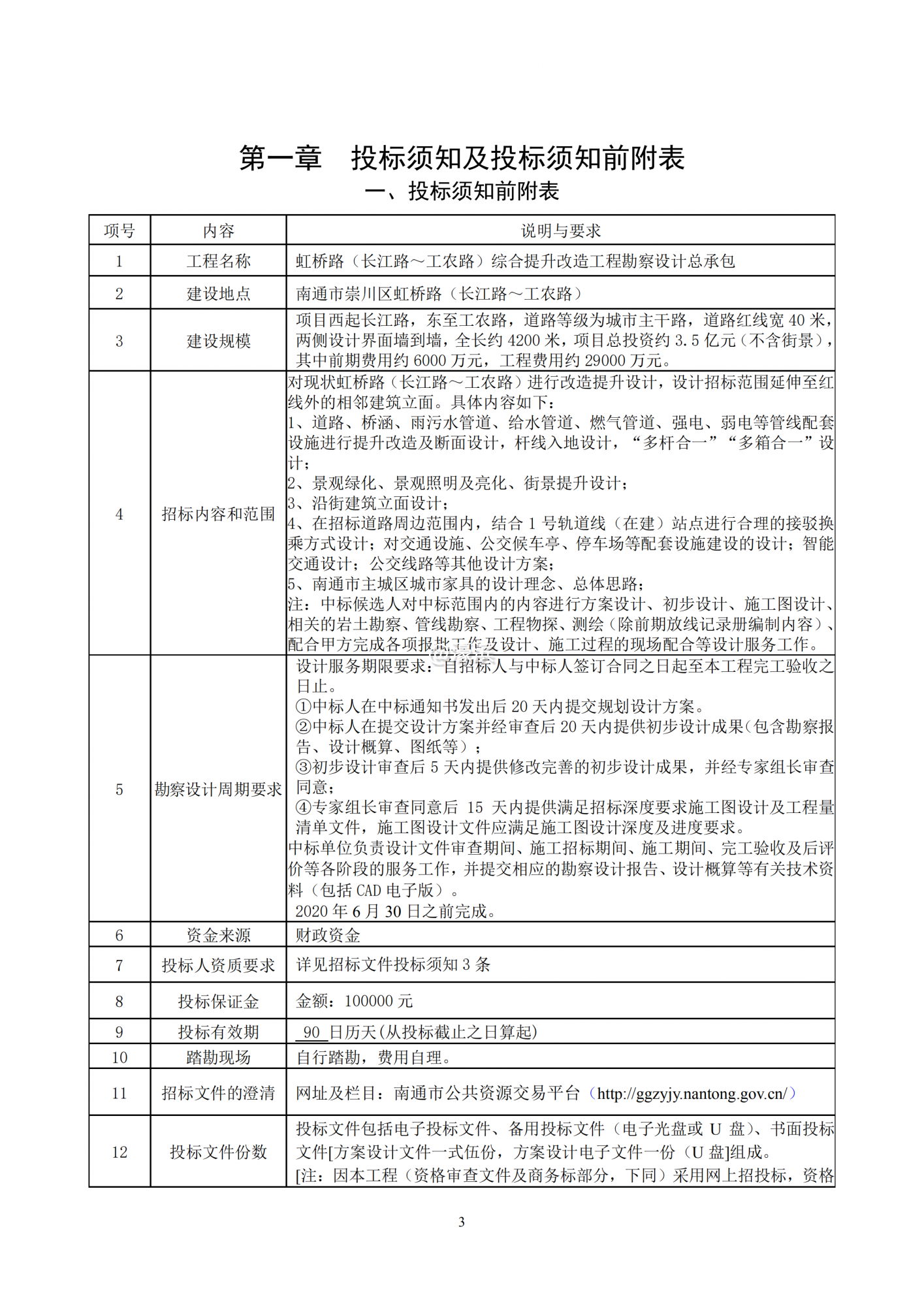
今天,南通市公共资源交易平台发布《虹桥路(长江路~工农路)综合提升改造工程勘察设计总承包项目招标公告(资格后审)》。虹桥路综合提升改造即将启动。

搜狗截图20年03月31日2134_2.jpg

南通国盛城镇建设发展有限公司的虹桥路(长江路~工农路)综合提升改造项目已经批准,所需资金来源是财政资金,已落实。现决定对该项目的勘察设计进行公开招标,择优选定承包人。

项目背景

为促进城市形态有机演变,建设与城市发展相适应的布局合理、功能明确、方便快捷的城市路网系统,南通将全面开展城市设计——彰显滨江临海特色。

按照建设“花园城市”的理念,深化城市水系、道路、绿地生态空间规划研究,组织开展主城区、中央创新区等重点区域城市设计,继续深化沿江沿运河重点地段、重点廊道、重点节点的城市设计,积极打造特色空间,真正让“滨江城市见江、临海城市近海”。

基于以上背景,为进一步完善崇川区基础设施建设,满足城市发展和居民生活需要,本次对现状虹桥路(长江路~工农路)进行综合提升改造,为片区创造良好的道路交通环境,进一步提高城市竞争力,提升城市整体形象。

项目概况

项目西起长江路,东至工农路,道路等级为城市主干路,道路红线宽40米,两侧设计界面墙到墙,全长约4200米。

项目总投资约3.5亿元(不含街景),其中前期费用约6000万元,工程费用约29000万元。

招标文件正文_02.png 招标文件正文_03.png

委托范围
对现状虹桥路(长江路~工农路)进行改造提升设计,设计招标范围延伸至红线外的相邻建筑立面。具体内容如下:

1、道路、桥涵、雨污水管道、给水管道、燃气管道、强电、弱电等管线配套设施进行提升改造及断面设计,杆线入地设计,“多杆合一”“多箱合一”设计;

2、景观绿化、景观照明及亮化、街景提升设计;

3、沿街建筑立面设计;

4、在招标道路周边范围内,结合1号轨道线(在建)站点进行合理的接驳换乘方式设计;对交通设施、公交候车亭、停车场等配套设施建设的设计;智能交通设计;公交线路等其他设计方案;

5、南通市主城区城市家具的设计理念、总体思路。



南通0

该用户从未签到

发表于 2020-3-31 16:43 来自手机客户端 | 显示全部楼层
应该快速化改造,高架不行就隧道,一步到位
回复 支持 15 反对 0

使用道具 举报

该用户从未签到

发表于 2020-3-31 16:44 来自手机客户端 | 显示全部楼层
当然主城区主要是南北方向难通。
回复 支持 1 反对 0

使用道具 举报

该用户从未签到

发表于 2020-3-31 18:20 | 显示全部楼层
能不能把这有限的巨额资金办一家上规模的企业!
回复 支持 5 反对 0

使用道具 举报

该用户从未签到

发表于 2020-3-31 18:29 来自手机客户端 | 显示全部楼层
道路好好的,非再要挖路吗?浪费纳税人的票票!钱多就做点对社会有意义的事情!
回复 支持 5 反对 0

使用道具 举报

该用户从未签到

发表于 2020-3-31 18:43 来自手机客户端 | 显示全部楼层
有钱的话可以用高架把两头连起来
回复 支持 17 反对 0

使用道具 举报

该用户从未签到

发表于 2020-3-31 19:17 | 显示全部楼层
为什么这么多人反对???环境改改好不好吗?
回复 支持 5 反对 0

使用道具 举报

该用户从未签到

发表于 2020-3-31 19:21 来自手机WAP | 显示全部楼层
看到道路改造公示就怕了,看看城山路、工农南路改造后群众的骂声还不反省反省
回复 支持 16 反对 0

使用道具 举报

该用户从未签到

发表于 2020-3-31 19:25 来自手机WAP | 显示全部楼层
这条路太重要了,人民路以南就剩虹桥路可以快速化改造,能有效改善交通,最好隧道,要好好规划
回复 支持 5 反对 0

使用道具 举报

该用户从未签到

发表于 2020-3-31 19:28 来自手机WAP | 显示全部楼层
眼光要放长远一点
回复 支持 4 反对 0

使用道具 举报

该用户从未签到

发表于 2020-3-31 19:31 来自手机客户端 | 显示全部楼层
高架是最合适不过
回复 支持 4 反对 0

使用道具 举报

该用户从未签到

发表于 2020-3-31 19:50 来自手机WAP | 显示全部楼层
尼四啦古 发表于 2020-3-31 18:43
有钱的话可以用高架把两头连起来

把高架两头连起来太重要了
回复 支持 8 反对 0

使用道具 举报

该用户从未签到

发表于 2020-3-31 21:17 来自手机客户端 | 显示全部楼层
前几年刚刚大修过,这次又是什么动作
回复 支持 5 反对 0

使用道具 举报

匿名
发表于 2020-3-31 21:41 来自手机客户端 | 显示全部楼层
提示: 作者被禁止或删除 内容自动屏蔽
回复 支持 2 反对 0

使用道具 举报

该用户从未签到

发表于 2020-3-31 21:47 | 显示全部楼层
这几年经济下行压力加大,不出意外会大力度进行基础设施建设
回复 支持 3 反对 0

使用道具 举报

该用户从未签到

发表于 2020-3-31 21:57 来自手机客户端 | 显示全部楼层
目工 发表于 2020-03-31 16:43
应该快速化改造,高架不行就隧道,一步到位

隧隧道是否会影响两边建筑物的基层
回复 支持 反对

使用道具 举报

该用户从未签到

发表于 2020-3-31 21:59 来自手机客户端 | 显示全部楼层
支持高架连起来,不然修不修一个样
回复 支持 7 反对 0

使用道具 举报

该用户从未签到

发表于 2020-3-31 22:04 来自手机客户端 | 显示全部楼层
虽然出行不方便了,但是支持政府改造
回复 支持 反对

使用道具 举报

该用户从未签到

发表于 2020-4-1 00:12 来自手机WAP | 显示全部楼层
南通防水 发表于 2020-03-31 19:17
为什么这么多人反对???环境改改好不好吗?

因为屁民太多
回复 支持 反对

使用道具 举报

该用户从未签到

发表于 2020-4-1 01:39 | 显示全部楼层
感觉还是上海的设计公司会中标,
回复 支持 反对

使用道具 举报

该用户从未签到

发表于 2020-4-1 04:58 来自手机WAP | 显示全部楼层
nthave 发表于 2020-3-31 21:59
支持高架连起来,不然修不修一个样

高见,确实单纯的白改黑没啥意义,希望一步到位,可决策者会这么想吗,快速话的对滨江开发也大大的有益
回复 支持 4 反对 0

使用道具 举报

该用户从未签到

发表于 2020-4-1 06:53 来自手机WAP | 显示全部楼层
没看懂有什么改造的必要。钱就是这么用的?
回复 支持 2 反对 0

使用道具 举报

该用户从未签到

发表于 2020-4-1 07:29 来自手机客户端 | 显示全部楼层
支持!!
回复 支持 1 反对 0

使用道具 举报

该用户从未签到

发表于 2020-4-1 08:06 来自手机客户端 | 显示全部楼层
什么时候把工农路(虹桥路口至青年路口)这段倾情大改造,很有必要了
回复 支持 反对

使用道具 举报

您需要登录后才可以回帖 登录 | 注册

本版积分规则

手机版|无图版|站务联系 | 商务合作 | 平台公约

信息产业部备案:苏ICP备05014191号-1 经营性ICP许可证:苏B2-20110445 苏公网安备 32060202000307号 © 2001-2019 0513.org All Right Reserved.

投诉争议 技术支持:第一互联 GMT+8, 2025-12-11 13:44 , Processed in 0.200474 second(s), 16 queries , MemCache On. 站点统计

快速回复 返回顶部 返回列表