濠滨论坛

点击扫描二维码

查看: 269141|回复: 609

[南通网警] 检举揭发某赵姓领导利用职务之便为自己侄子攫取利益!!!

  [复制链接]

该用户从未签到

发表于 2020-3-31 14:01 | 显示全部楼层 |阅读模式

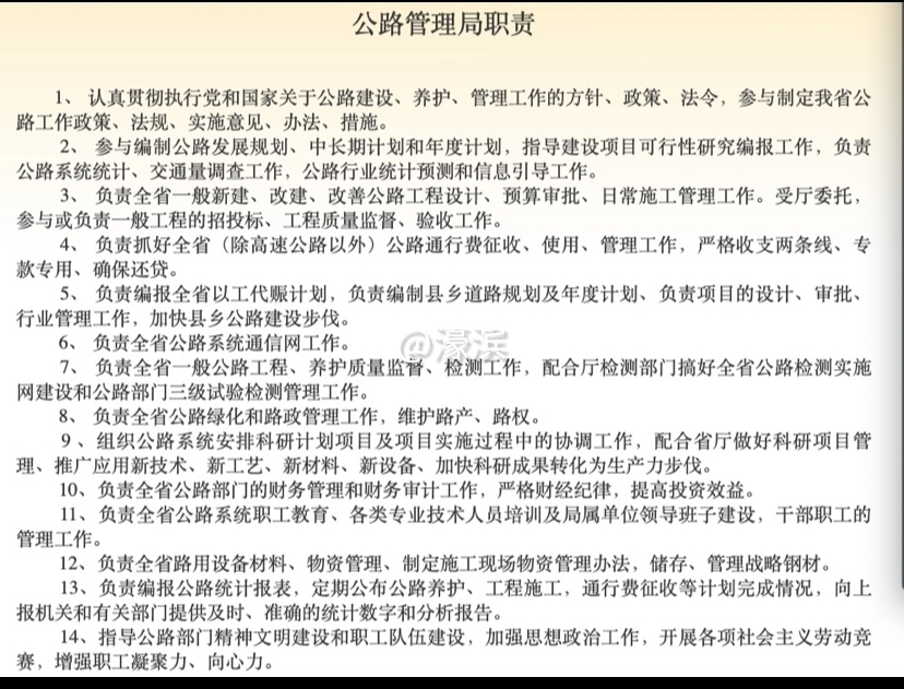
公路管理处的工作职能如下大善人及其老婆名下公司:
南通日升道路工程材料有限公司参与建设的南通东快速路工程

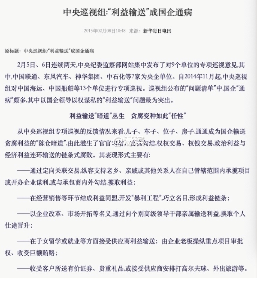
中央巡视组:“利益输送”成国企通病:通过定向关联交易,纵容支持老乡、亲戚或其他关系人在自己管辖范围内承揽项目或开办企业谋利,或与承包商内外勾结,攫取利益;
阅读量达到二十万还有大料!

南通0

该用户从未签到

发表于 2020-3-31 14:20 来自手机WAP | 显示全部楼层
个经得起挖掘,
回复 支持 14 反对 0

使用道具 举报

该用户从未签到

发表于 2020-3-31 14:25 来自手机WAP | 显示全部楼层
强硬点 发表于 2020-3-31 14:20
个经得起挖掘,

经不起就不会秒转静海杂谈了。方小号发什么无厘头的帖子都不会被屏蔽转移哦
回复 支持 5 反对 0

使用道具 举报

该用户从未签到

发表于 2020-3-31 14:26 来自手机WAP | 显示全部楼层
强硬点 发表于 2020-3-31 14:20
个经得起挖掘,

方大郎会P 图,还办皮包公司的哦,特长多多哦
20200331142607
回复 支持 1 反对 0

使用道具 举报

头像被屏蔽

该用户从未签到

发表于 2020-3-31 14:33 来自手机WAP | 显示全部楼层
提示: 该帖被管理员或版主屏蔽
回复 支持 反对

使用道具 举报

该用户从未签到

发表于 2020-3-31 14:41 来自手机WAP | 显示全部楼层
方秘籍哦,免费分享
20200331144059
回复 支持 反对

使用道具 举报

该用户从未签到

 楼主| 发表于 2020-3-31 14:54 | 显示全部楼层
反正方在论坛就是一霸
回复 支持 4 反对 0

使用道具 举报

该用户从未签到

 楼主| 发表于 2020-3-31 14:57 | 显示全部楼层
手段真的龌龊肮脏,在他的狂轰滥炸下能保持住本心,也是一种本事。
回复 支持 3 反对 0

使用道具 举报

该用户从未签到

 楼主| 发表于 2020-3-31 14:58 来自手机客户端 | 显示全部楼层
大家伙来看看,他自己说的话,可不是我说的,真的是财百万啊
回复 支持 2 反对 0

使用道具 举报

该用户从未签到

 楼主| 发表于 2020-3-31 15:00 来自手机客户端 | 显示全部楼层
满口仁义道德,其实是个喷子一流,什么为民急先锋,我看他为钱为名才是真的。
回复 支持 3 反对 0

使用道具 举报

该用户从未签到

发表于 2020-3-31 15:08 来自手机WAP | 显示全部楼层
尼玛粘锅了 发表于 2020-3-31 14:58
大家伙来看看,他自己说的话,可不是我说的,真的是财百万啊

只看见方给苍生吃黑烂香蕉
回复 支持 2 反对 0

使用道具 举报

该用户从未签到

发表于 2020-3-31 15:09 来自手机客户端 | 显示全部楼层
回复


赵建舅舅在任上可没少让外甥发财,我们有证据、南通市纪委可以联系我。
回复 支持 16 反对 0

使用道具 举报

该用户从未签到

发表于 2020-3-31 15:11 来自手机客户端 | 显示全部楼层

不要以为退休了就可以置身度外,方舅舅利用职权给外甥赚黑钱谋利请纪委关注介入!
回复 支持 6 反对 0

使用道具 举报

该用户从未签到

发表于 2020-3-31 15:12 | 显示全部楼层

公安会联系你。免费度假数日,外加一幅银手镯。
回复 支持 3 反对 0

使用道具 举报

该用户从未签到

发表于 2020-3-31 15:13 来自手机客户端 | 显示全部楼层
方善利用小号舆论造势造谣诽谤南通公安请侦查立案。
回复 支持 4 反对 0

使用道具 举报

该用户从未签到

发表于 2020-3-31 15:14 来自手机客户端 | 显示全部楼层
宁静致远WWW 发表于 2020-03-31 15:12
公安会联系你。免费度假数日,外加一幅银手镯。

看看到时候谁带银手镯,看看谁被绳之以法!大家都会看到。
回复 支持 4 反对 0

使用道具 举报

该用户从未签到

发表于 2020-3-31 15:16 | 显示全部楼层
一个市主 发表于 2020-3-31 14:26
方大郎会P 图,还办皮包公司的哦,特长多多哦

来了来了,恒堂堂同一天注册的网络水军名单来了。跟洋老鼠一样,ID很多还连号的,以为个个都是RMB,人见人爱。一串串阵容排列整齐。这是一起有组织有预谋精心策划的,打击报复实名举报人恶性案件。请南通公安密切予以关注。

091049m97jvoogv9wx9soj_mh1585635836665.jpg
091049m97jvoogv9wx9soj_mh1585636695212.jpg




回复 支持 6 反对 2

使用道具 举报

该用户从未签到

发表于 2020-3-31 15:17 | 显示全部楼层
回忆南通 发表于 2020-3-31 15:14
看看到时候谁带银手镯,看看谁被绳之以法!大家都会看到。

拭目以待,恒生堂背后的gou军师!
回复 支持 4 反对 0

使用道具 举报

头像被屏蔽

该用户从未签到

发表于 2020-3-31 15:18 来自手机客户端 | 显示全部楼层
提示: 该帖被管理员或版主屏蔽
回复 支持 5 反对 0

使用道具 举报

该用户从未签到

发表于 2020-3-31 15:22 来自手机WAP | 显示全部楼层
你反映的问题已收悉。敬请等待答复
回复 支持 2 反对 0

使用道具 举报

该用户从未签到

发表于 2020-3-31 15:39 来自手机客户端 | 显示全部楼层
弄了半天原来方善有大树啊,还是摇钱树
回复 支持 4 反对 0

使用道具 举报

该用户从未签到

发表于 2020-3-31 15:45 来自手机WAP | 显示全部楼层
等待的玫瑰 发表于 2020-3-31 15:39
弄了半天原来方善有大树啊,还是摇钱树

要不然,一天天又不上班,哪里有时间精力到处造谣生事的?
回复 支持 10 反对 0

使用道具 举报

该用户从未签到

发表于 2020-3-31 15:51 来自手机客户端 | 显示全部楼层
@南通纪委,怪不得这么财大气粗
回复 支持 4 反对 0

使用道具 举报

该用户从未签到

 楼主| 发表于 2020-3-31 15:51 来自手机客户端 | 显示全部楼层
等待的玫瑰 发表于 2020-03-31 15:39
弄了半天原来方善有大树啊,还是摇钱树

他跋扈是有原因啊
回复 支持 2 反对 0

使用道具 举报

您需要登录后才可以回帖 登录 | 注册

本版积分规则

手机版|无图版|站务联系 | 商务合作 | 平台公约

信息产业部备案:苏ICP备05014191号-1 经营性ICP许可证:苏B2-20110445 苏公网安备 32060202000307号 © 2001-2019 0513.org All Right Reserved.

投诉争议 技术支持:第一互联 GMT+8, 2025-12-8 10:58 , Processed in 0.195881 second(s), 18 queries , MemCache On. 站点统计

快速回复 返回顶部 返回列表