濠滨论坛

点击扫描二维码

查看: 1644|回复: 0

[新闻快讯] @ 各位同学!#火车学生票使用时间延长至5月31日#

[复制链接]

该用户从未签到

发表于 2020-3-15 18:40 | 显示全部楼层 |阅读模式
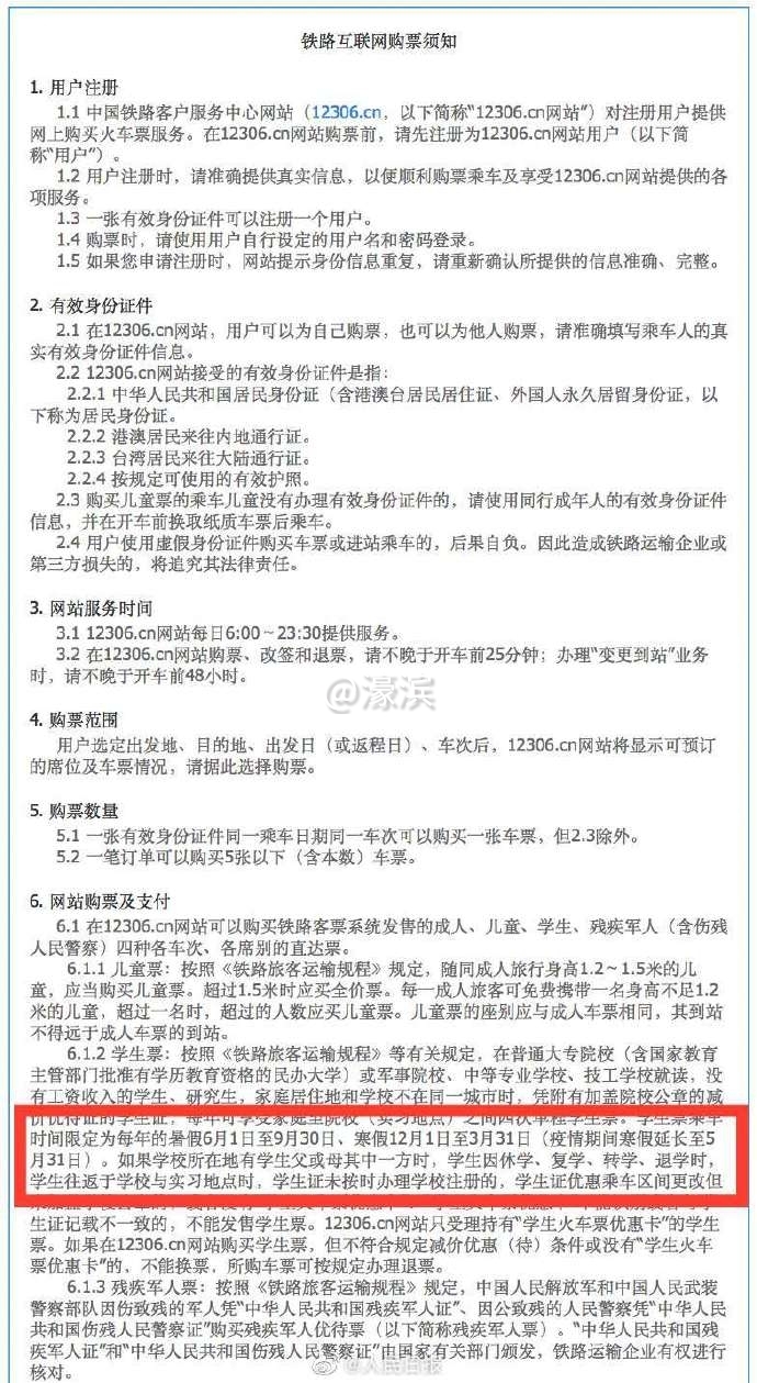
3月14日,中国铁路12306网站更新《铁路互联网购票须知》显示,疫情期间,学生票寒假的乘车时间已由12月1日至3月31日延长至5月31日。扩散周知! ​​​​
a716fd45ly1gcusf9a72vj20lu13ugqe.jpg
南通0
您需要登录后才可以回帖 登录 | 注册

本版积分规则

手机版|无图版|站务联系 | 商务合作 | 平台公约

信息产业部备案:苏ICP备05014191号-1 经营性ICP许可证:苏B2-20110445 苏公网安备 32060202000307号 © 2001-2019 0513.org All Right Reserved.

投诉争议 技术支持:第一互联 GMT+8, 2025-12-6 07:18 , Processed in 0.178365 second(s), 13 queries , MemCache On. 站点统计

快速回复 返回顶部 返回列表