濠滨论坛

点击扫描二维码

查看: 23935|回复: 0

[新启东土] 启东首批15家餐饮企业恢复营业,附名单!

[复制链接]

该用户从未签到

发表于 2020-3-8 13:04 | 显示全部楼层 |阅读模式
3月7日,启东江天生态园开始对外营业,总经理徐刚告诉记者:“我们严格落实防控措施,每天都对场所进行严格的消毒清洗,为顾客提供安全、优质的服务。”据了解,从3月7日起,启东首批15家餐饮企业在严格落实防控措施的前提下恢复营业。

6040e9d6-80ed-GM28-97c2-5d7aecafc1f2_batchwm.jpg

在吹响全面复工复产的“冲锋号”后,餐饮需求逐渐回暖,启东在做好疫情防控的同时保证市场供应、解决群众实际生活需求,有序恢复经济社会秩序。启东全市餐饮服务单位近2000家,目前按照“分区分级、精准防控”的原则,逐步组织餐饮业恢复营业。

来源:南通发布
70969d0b-0ed3-49f5-8960-852277d83c1a_batchwm.jpg
据了解,第一批恢复营业的15家餐饮企业为限额以上餐饮企业。限额以上餐饮企业具备一定规模,管理比较规范,经营场所空间相对较大,能满足室内通风、降低人员密度等防控要求。

0b735238-fec6-4a5a-acd7-f4e7ba9da384_batchwm.jpg

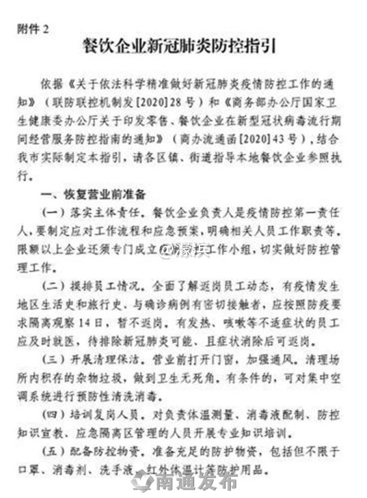
启东严格落实企业主体责任。该市制定《餐饮企业新冠肺炎防控指引》,要求恢复营业的餐饮企业从餐饮环境消毒保洁、食材采购加工、就餐环境改造等多方面落实疫情防护措施,并制定突发事件应急处置方案,严格落实恢复营业前“责任机制建立到位、防控方案制定到位、员工信息排摸到位、联动防控机制到位、防控物资准备到位、安全生产保障到位”,以及恢复营业后“强化消费者安全管控、强化健康申报和晨检、强化科学佩戴防护用品、强化场所消毒、强化健康教育强化通风换气、强化交叉感染风险防控、强化饮食安全”等要求。

与此同时,启东切实加强全过程监管。各区镇(街道)切实履行属地管理责任,做好现场检查和指导工作。启东市商务、卫生健康、文广旅游、市场监管、公安、城管、农业农村等相关职能部门做好宣传贯彻落实工作。对发现存在防疫措施不到位、未实施疫情管理、未配备防护用品、未开展防疫和安全生产教育等情形的,依据相关规定责令企业整改,或对其做出停业等决定。

南通0
您需要登录后才可以回帖 登录 | 注册

本版积分规则

手机版|无图版|站务联系 | 商务合作 | 平台公约

信息产业部备案:苏ICP备05014191号-1 经营性ICP许可证:苏B2-20110445 苏公网安备 32060202000307号 © 2001-2019 0513.org All Right Reserved.

投诉争议 技术支持:第一互联 GMT+8, 2025-12-7 06:03 , Processed in 0.206854 second(s), 15 queries , MemCache On. 站点统计

快速回复 返回顶部 返回列表