濠滨论坛

点击扫描二维码

查看: 5264|回复: 0

[网友评论] 上海海关:入境不如实申报健康状况最高将获刑

[复制链接]

该用户从未签到

发表于 2020-3-7 16:34 | 显示全部楼层 |阅读模式

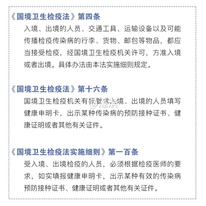
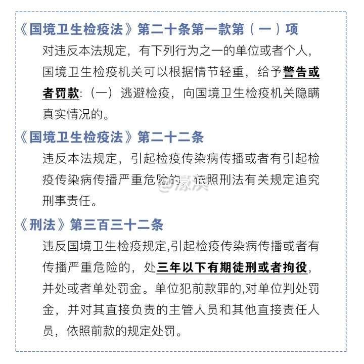
上海海关近日再次提醒,出入境人员如存在未向海关进行健康申报、不如实申报、不配合开展卫生检疫工作等情形的,上海海关将根据《中华人民共和国国境卫生检疫法》等法律法规依法追究相关法律责任。因前述行为引起检疫传染病传播或者有引起检疫传染病传播严重危险的,上海海关将依法移交有关机关追究刑事责任。


  为进一步做好口岸新冠肺炎疫情防控工作,防止疫情经口岸传播,根据《中华人民共和国国境卫生检疫法》及其实施细则等法律法规的规定,海关总署1月26日发布《关于重新启动出入境人员填写健康申明卡制度的公告》。


  根据口岸疫情防控形势和相关判定标准变化,第四版《中华人民共和国出/入境人员健康申明卡》已于2020年3月3日零时正式启用。


  所有出入境人员在出/入境时必须向海关出示电子申报条形码信息或完整填写的纸质版《中华人民共和国出/入境健康申明卡》,供海关关员验证,并配合做好体温监测、医学巡查、医学排查等卫生检疫工作,海关关员会在验证合格后予以放行。


  为了方便出入境人员的健康申报,海关已将申明卡翻译成了十种以上的语言,除纸质《健康申明卡》之外,专门开发了旅客指尖服务的小程序出入境人员在到达口岸之前就可以使用手机进行填报,生成一个二维码,在口岸扫码验放,实现“网上报,码上通”。


  如实填写健康申明卡内容是保证出入境人员本人及他人生命安全和身体健康的需要,真实准确的健康申明信息将有助于海关及时了解其健康状况,并根据申报内容做出正确的判断,采取科学有效措施,控制疫情跨境传播,做到早发现、早报告、早隔离、早治疗。同时,如实申报也是出入境人员所承担的一项法律义务,出入境人员如有隐瞒或虚假填报,造成疫情传播,将被依据法律追究相关责任。


9dc122a8-c18c-4564-ad86-3e3e37f8ffda.jpg

c9660083-473a-425a-a63b-bdb48c63a8ba.jpg

e761050c-0164-4984-bfe7-f1f66e375d9b.jpg .

626876c3-a2f2-41d6-88df-ab7a00c60942.jpg


0f6673a4-c97d-4813-9c02-779dc81e2645.jpg

9be99d63-e3fb-4ef6-a831-27082774d12a.jpg

29f761f9-2eda-4b2c-831a-f863783b654b.jpg

来源:人民日报客户端


南通0
您需要登录后才可以回帖 登录 | 注册

本版积分规则

手机版|无图版|站务联系 | 商务合作 | 平台公约

信息产业部备案:苏ICP备05014191号-1 经营性ICP许可证:苏B2-20110445 苏公网安备 32060202000307号 © 2001-2019 0513.org All Right Reserved.

投诉争议 技术支持:第一互联 GMT+8, 2025-12-7 04:49 , Processed in 0.165154 second(s), 13 queries , MemCache On. 站点统计

快速回复 返回顶部 返回列表