濠滨论坛

点击扫描二维码

查看: 20224|回复: 0

[新闻快讯] 居家究竟隔离多少天?以各地区规定为准,希望大家理解

[复制链接]

该用户从未签到

发表于 2020-3-4 22:01 | 显示全部楼层 |阅读模式
3月3日,崇川区在崇川在线微信公众号发布《关于崇川在线微信公众号部分留言反馈问题整改情况的通报(二十九)附红黑榜》,区纪委监委对网友的部分留言进行了梳理,并交办到各街道、区教体局、区疫情防控指挥部办公室。当前防疫工作形势依然严峻复杂,全区各街道、各部门、广大党员干部必须增强必胜之心、责任之心、仁爱之心、谨慎之心,克服麻痹思想、厌战情绪、侥幸心理、松动心态,继续毫不放松抓紧抓实抓细各项防控工作,争当先锋、敢打头阵、主动担当、积极作为,不获全胜,决不轻言成功。也希望广大网友进一步通过在本通告下方留言的方式积极监督、反映问题。
现将相关单位反馈的问题整改情况通报如下。

崇川经济开发区(观音山街道)1条留言
1、网友留言:崇川区天空之城小区保安只把守小区东门南侧,对从小区东门北侧进入的,即江苏银行门前方向进小区的人员不进行体温检测,管理中存在重大漏洞,望督促小区物业及时整改,封堵漏洞。

防疫期间,天空之城仅东门进出。由于天空之城是商办楼宇,底层又为沿街商铺,加之靠近汽车东站,人流量大,有些人为了图方便就从天空之城东门北侧的江苏银行附近进入。对此问题,社区已与物业进行沟通,由于天空之城周边都是开放区域,不可能进行封闭,所以物业已在江苏银行附近增加一名防疫工作人员,对从天空之城东门北侧进入的人员进行查验测温。

狼山镇街道  3条留言
1、网友留言:事情这样的,我们是江苏省如皋市如城的,在狼山街道城山这隔离。我们是2月底来的南通,当时南通这块的政策是来自如皋市的属于二类地区,需要居家隔离14天。今天3月3日,政策变了,如皋市的来南通变成了隔离7天(没有带上学孩子的)。请问小编,我们已经隔离的是按照14天算还是按照7天算。

根据区防疫指挥部3月3日通知要求,已经隔离的均按照老政策执行,新发现的执行新政策,故您仍需隔离14天。

2、网友留言:你好。我是崇川区狼山镇64号小区的住户。我今天看到有两个安徽人回来了,说是房东打电话让回来的。他们说社区10天前打过电话让先不要返通,但是房东却让他们回来了。社区相关负责人今天在小区沟通这件事情,我听到有住户反映这个问题的严重性,但是负责人还是直接让他们进了小区,完全没有沟通。住户问,有没有观察过车库符不符合隔离条件?负责人答,之前有人来看过了。但是,车库的门一直是锁着的,请问如何进去看?另外,有住户问,出了事情的话,谁负责?这个负责人(好像叫胥某某)完全不正面回答问题。如果房东有权利让租户现在返回自己租住的房子,而不是工作单位,那还如何保证南通地区的安全健康呢?我觉得这个房东特别不负责任,不仅是对自己不负责任,对社区的其他住户不负责任,更加是对当前大家针对防疫所做的努力不负责任。希望有关领导可以处理一下这件事情。我在乎以下两点,一是既然社区有相关负责人,那这个人就要担起责任,不能拿钱不办实事,该是自己的工作就要做到位;二是这个房东需要作出解释,为何在当前形势这么严峻的时候通知外省的租户返通?是真的已经没有收入,非得靠租金才能养活自己吗?请相关领导调查事情的原因,给小区的所有住户一个合理的解释。有必要的话,希望该房东和该负责人当面解释,谢谢。

狼山镇64号这个小区算是比较老的小区了,住户有很多都是老年人,本来免疫力就不如年轻人,他们本来可以到楼下散散步,但现在肯定会有所担心,所以这件事情希望有关人员可以做出合理的解释,让老人们放心。我想说的是,这个房东太没有良心了!真的!好不容易南通清零了,非常的安全,属于低风险地区,竟然还通知安徽这个高风险地区的人回来,不知道怎么想的。

经了解,3月3日晚从安徽回来的夫妻二人为狼山镇64号X号楼X号车库租户。根据指挥部要求,社区人员第一时间对两人进行信息登记,查看近14天轨迹,测量体温,查看复工证明及其他材料。经核查,该户房屋有马桶,洗漱台,冰箱等生活基础设施,符合居家隔离基本条件,同时与该户签订未到疫区承诺书,当晚张贴了居家观察封条。根据要求,安徽属于二类地区,需进行14天居家隔离。第二天早上社区工作人员给该户送去体温计,并签订了居家隔离承诺书。该户隔离期间,社区会安排工作人员监督其隔离情况。

3、网友留言:小编你好,我是从外省地区来的,之前问过社区我们那边属于二类地区,回通需要隔离14天可以回来。晚上进五山新苑大门时和保安说了好久,后来又来了个不知道什么人,说话态度蛮横各种刁难,还说你那边跟武汉温州一样,这辈子都别想进!我想说我们虽然属于外省,是来南通打工的,但我们那边没有疫情,我们也了解了可以来,但需要说话那么难听么?这么歧视外地人?那人也没有工作证没穿保安服,凌晨一两点肯定不会是居民吧!希望领导能够关注我们外来务工人员,谢谢。

经社区与3月3日夜班值班人员核实,凌晨00:45及4:00左右有外来人员进入五山新苑。凌晨00:45左右,进入小区人员是安徽返通人员,须进行隔离,本需房东到场签订承诺书才可入住,考虑到时间已晚,经审核该人员确实租住在本小区,便让其先入住隔离,于第二天再通知房东来办相关手续,当时未发生争吵,当班人员回忆也未有类似现象。凌晨4:00左右,有2个小伙子打的回小区未戴口罩要进小区,与当值工作人员发生一点分歧,但也妥善处理了。

对于网友反映的问题,社区本着有则改之,无则加勉的态度,对所有社区及物业工作人员进行教育,要求工作人员在严格管控的同时,要保持良好的工作作风。同时也欢迎小区居民一起监督,如发现防疫相关问题,可与社区联系,联系电话:85712890。

文峰街道  3条留言
1、网友留言:文峰街道新城东苑只量体温,不查通行证。还有很长时间没有人来消毒啦。

首先感谢网友对凤凰社区防疫工作的关心与支持。凤凰社区在小区卡口都安排了3名以上工作人员。同时社区工作人员执行24小时轮班制度,确保全天人不离岗,岗不断人。在排查措施方面,各卡口实行测体温、查证件等管控方法,确保防控工作精细化、有效化。针对网友反映的“新城东苑进入小区只量体温不查出入证”的问题,经核查,由于卡口工作者为本小区党员志愿者,对进出的人员情况比较了解,所以偶尔遇到熟人确实存在只量体温、未查证件的现象。对此,社区已对各卡口工作人员重申防疫工作纪律,严格落实排查管控工作。

对于网友提出的“还有很长时间没有来消毒”的现象,2月10日起,社区就安排专人对新城东苑每天消毒1次。社区再次与专门的消杀人员联系,确认每天消杀1次,并向其强调从今天起要记录到位。3月4日,已在新城东苑小区门口公示了消杀记录。小区消毒工作每天8点多开始,可能与居民上班时间恰巧错过。下一步,社区将进一步加强管理,严格消毒制度,请大家放心!

欢迎广大居民朋友对凤凰社区的防疫工作的监督与支持,如有防疫相关问题,可以拨打社区电话:81580953。

2、网友留言:城南小苑疫情检查就见大门口查进出最认真,不见有巡回(也许是不需要巡回了)。小区卫生也不是太好,从小区南门往里走花圃里有好几处宠物的粪便。疫情还没结束呢,小区里面就已经有个别楼在车库里打牌,有的在自家里打牌。最近几天小区门口有位老奶奶用手推车再买米酒,口罩有时带了但不规范。

针对从“城南小苑南门往里走花圃里有好几处宠物的粪便”问题,城南社区将通过发放温馨提示,加大对养犬家庭文明养犬的宣传,提醒养犬家庭外出系好狗链,注意随手清理粪便。同时,社区安排保洁员及时做好主次干道及花圃里宠物粪便的清理。

防疫期间,城南社区组织了由社区网格员、党员志愿者、邻里理事、理事长组成的20人网格巡查队伍,不定时在城南小苑巡查。此外,社区工作人员还每天在小区里巡查2次。巡查过程中,的确发现小区内存在个别楼里有居民在打牌等问题,巡查人员看到打牌现象立即进行劝阻。下一步,社区将继续提高巡查频次,同时加强与打牌人员家属的沟通,请家属共同劝导。对屡教不改的,将联系公安部门采取行动。

对于“小区老奶奶用手推车卖米酒、口罩有时带了但不规范”的情况,社区及时联系本人及其家属,请家属配合共同劝说,同时指导如何正确佩戴口罩。也欢迎小区居民发现类似情况后向社区反映并积极参与劝阻,社区联系电话:68151260。

3、网友留言:锦安花园三期(四幢小高层)门口值班人员(志愿者)在二月二十九日晚上(八点一刻左右)喝了酒上班,为进入小区人员测体温、查验身份证,这是不允许的。市民举报到区防疫指挥部、街道值班中心后,社区人员来了但未加处置,并对后来处置的情况也没有告知举报市民!

2月29日晚上,锦安花园三期有个二房东带外来人员来看房子,门岗志愿者和保安表示人员没有通行证不可进入。二房东坚持要带人进入,志愿者表示特殊时期,“三个一律”里明确规定非本小区人员和车辆一律不得进入。随后社区人员到现场和大房东、二房东及租房人员解释。经了解,志愿者确实中午喝过酒,下午5:30到岗,社区人员到后,志愿者未再参与到劝导中。目前社区再次强调,志愿者喝酒后不可参与志愿服务,社区也会进一步加强志愿者的管理。

城东街道  2条留言
1、网友留言:小石桥北边的金飞达名郡物业管控不到位,因为他的道闸设置在外面靠工农路,对外来车辆还有点作用,对行人电瓶车基本起不到多大用处。因为从北边金飞达广场那边可以往南进入小区,这个可以进小区的地方离道闸口大约十几米。人可以从那进入小区,而且无人来问。希望能把管控口向里移。

感谢您对基层工作的关心。金飞达名郡鑫鹏物业在原有2名保安的基础上新增1名保安,专门负责核查从金飞达广场进入的行人和电瓶车,并于今天上午8点,将原来紧邻工农路的卡口向内移动20米,进一步加强对从金飞达广场进入小区人员的管控。

2、网友留言:德民花苑26号楼楼下每天有十几个中老年人聚集,不戴口罩,一直没人来管。

疫情期间德民社区每天上午、下午均在德民花苑小区内进行防疫巡察、宣传,尤其是对26号楼下聚集的情况也进行过数次劝阻。感谢您的留言提醒,今日起德民社区将对留言反馈的26号楼安排工作人员定点督查。在此也呼吁居民朋友共同加入到劝导工作中,劝好自家老人,疫情期间不聚集、出门务必戴口罩。

和平桥街道  1条留言
1、网友留言:针对疫情来通人员居家隔离,我们2月25日从兴化返回南通,百花苑要求我们居家隔离3天。24日又来通知是7天,到26日又来说14天,我们也在配合,可是其他社区从外省过来,只要求隔离7天,更有人才3天。

经了解,该户属于子女返通做复学准备的家庭,按照区指挥部和区教体局的要求,除四类地区外,凡家中有求学子女的均需以家庭为单位隔离14天。为了孩子们的复学安全,请家长们理解支持。

新城桥街道  1条留言

1、网友留言:依照崇川区管理办法办理了电子通行证,但名都城小区物业不让业主进入小区,非要业主出示二月初办理的纸质通行证才可以进入小区。咨询社区李文娟同志后,得到答复是“小区通行证是保障,两证齐全为佳。这样准确掌握回通人员信息!经过实际操作,这样的方法方便。”二月份,社区通知办理纸质通行证,我们也是第一时间去办理,后来又办理电子通行证也是第一时间按照规定办理。我母亲第二住址是名都城(第一住址新城街道华能苑),今天过来是在我上班后来带孩子的,家中有一八岁女童独自在家。现在我们一家都很迷惑,咨询社区没有得到明确答复。请问,进出名都城小区需要带上哪些东西,才能保证正常回家不被阻拦?

对本小区业主,社区各卡点和物管小区在检验电子通行证基础上,查验纸质通行证,并在其原有纸质通行证上贴上“点赞”贴(贴有“点赞”标识代表14天内未离开南通)。

对于非本小区居民进入小区,苏建名都城物业需要查验其电子通行证、了解14天行踪轨迹、登记,并由业主到小区门岗接。针对该居民反映的问题,3月4日上午,社区联系了苏建名都城物业,要求门岗仔细询问并向居民做好解释工作。也希望广大居民积极配合社区防疫管控工作,给予支持和理解,同时欢迎大家积极监督!

虹桥街道  1条留言
1、网友留言:虹桥东村51幢至59幢在防疫期间封闭不严,东边围墙50厘米高,许多居民平时都是跨围墙出入,进出自由,假封闭管理。这种高度差是街道不作为造成的,而且环境极差,象垃圾场,破烂品无数,到处都有。且56幢101东边花圃里养了许多鸡,奇臭无比,人畜共处,易造成传染病流行。平时居委会人员视而不见,希望政府在防疫期间关注,整治一下,改养居民环境。

针对虹桥东村51幢至59幢封闭不严的问题,自实行封闭式管理以来,虹桥街道在东侧虹润路以及北侧江景苑菜市场使用铁丝网和铁马进行封闭,大约有1米多高。但经社区巡查中发现,确实有少数年轻人从墙边翻越。3月3日,虹桥街道城管部门已经对此处封闭围墙进行全面加固,并在醒目位置设置警示标语,提醒居民不要翻越围挡。社区还将继续安排党员骨干、志愿者加强巡查,劝阻不文明现象。

针对收废品问题,虹桥东村51-59幢是始建于80年代的老旧小区,目前共有3处收废品,均为自购房。前期社区已联合虹桥城管执法中队、市场监督管理局虹桥分局多次进行整治,情况有所好转,但易反复。对此顽疾问题社区也呼吁职能部门能及时取缔,彻底根治。疫情期间,社区也在卡口对拉运废品人员进行阻挡,不让其进入小区。

针对56幢101养鸡问题,社区已多次上门进行劝阻,目前该户无养鸡现象,社区工作人员将持续关注该户,若发现问题督促其及时整改。

最后,感谢网友对虹桥街道工作的支持与信任,如仍有疑问,可致电虹南社区,电话:0513-83554330,谢谢!

区教体局  1条留言
1、网友留言:
你好,带有读书的小孩怎么需要14天呢?14天后能保证能开学吗?这条规定下得太死了希望你们改下。大人隔离7天,加个小孩就要隔离14天,这是什么说法呢?咨询过了,说是我们这边过去隔离7天,但是有上学的小孩就要隔离十四天社区说是教育局的规定他们也没办法,可是现在还没有开学的确切时间,而且这样又有什么用呢?

根据国务院应对新型冠状病毒肺炎疫情联防联控机制《关于依法科学精准做好新冠肺炎疫情防控工作的通知》,并以附件形式发布了中小学校新冠肺炎防控技术方案,方案重点对中小学校开学前的准备、开学后的卫生防护以及出现疑似感染症状应急处置等提出了技术要求。《方案》中第四条明确要求:所有外出或外地的教职员工和学生,返回居住地后应当居家隔离14天后方可返校。

崇川区新冠肺炎防控指挥部考虑到学校是人员高度密集的场所,在校学生属于高度近距离接触人群,为了确保不让一个疫情隐患进入校园,不让校园发生一起疫情病例,不让一所学校因疫情传播而停课停学,所以指挥部提出了回通学生以家庭为单位居家隔离14天的要求。为了我们所有师生的安全,希望所有的返通学生及家长理解支持。

区疫情防控指挥部办公室  1条留言
1、网友留言:您好,我是浙江台州籍人士,父母在南通经商,租房在崇川区郭里园小区。父母在年前十二月初返乡,过年期间一直未曾离开过家里。现在于3月3日乘私家车返回南通,郭里园村委会告知需要居家隔离十四天。我现在有些疑问,请给予指教。因为有同乡好友也在通经商,他们租房在港闸区,告知我们的消息是只需要隔离三天,签好各种保证书,以及提交个人行动轨迹就可以。为什么崇川区却需要隔离十四天?首先我表明立场,如果确实国家政策,那我作为公民必然积极配合,可是前段时间我一直关注南通公安的公众号文章,我好像看到南通的防控等级已经下调了,况且为何两个区会有差别,而且差别这么大呢?因为父母已经年迈,父亲将近七十了,我们子女不在身边,隔离十四天的话,会很担心,所以想找你们权威机构咨询一下究竟是什么情况。父母有各种证明,可以表明是没有外出过的,是不是可以适当减少隔离呢?请帮我解惑,谢谢,辛苦各位。

您好,根据崇川区疫情防控指挥部人员分类管理办法,浙江省台州市来通后需居家或集中隔离14天。针对老人居家隔离面临的困难,属地街道、社区将提供代购生活用品等服务。目前“外防输入”仍然是我区疫情防控的重点,为了您家人的安全,为了大家的安全,希望您能理解并主动配合隔离!


今天,区督查组通过“四不两直”的方式,继续对各部门、街道、社区、物业公司、市场落实《南通市人民政府关于实施全民参与疫情防控十二项措施的通告》等情况进行暗访,督查发现,大多单位和部门高度重视,采取多种举措,对小区等实行封闭式管理,但也有少数小区和市场没有严格按照通告要求执行,管理还存在薄弱环节。现设立“红黑榜”,将相关情况予以公示:


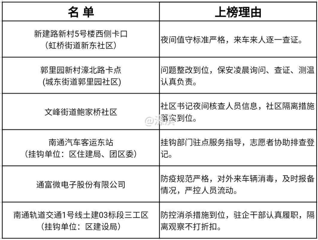
红榜
微信图片_20200304214517.jpg


黑榜
微信图片_20200304214522.png


来源:崇川在线


南通0
您需要登录后才可以回帖 登录 | 注册

本版积分规则

手机版|无图版|站务联系 | 商务合作 | 平台公约

信息产业部备案:苏ICP备05014191号-1 经营性ICP许可证:苏B2-20110445 苏公网安备 32060202000307号 © 2001-2019 0513.org All Right Reserved.

投诉争议 技术支持:第一互联 GMT+8, 2025-12-7 05:27 , Processed in 0.272250 second(s), 15 queries , MemCache On. 站点统计

快速回复 返回顶部 返回列表