濠滨论坛

点击扫描二维码

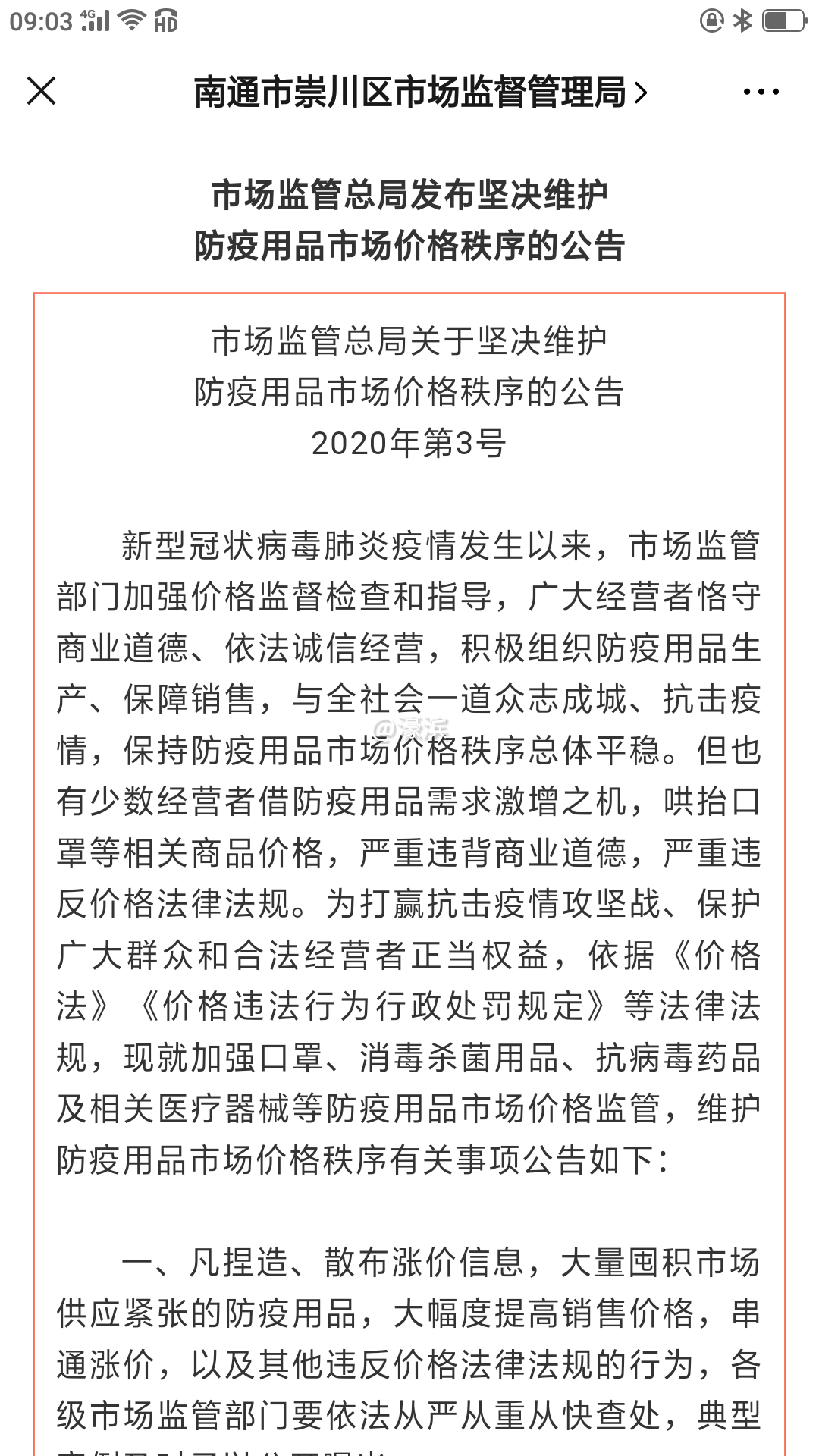
[百姓民声] 关于对网民反映南通恒生堂大药房相关问题的调查情况通报

  [复制链接]
头像被屏蔽

该用户从未签到

发表于 2020-3-6 23:01 来自手机WAP | 显示全部楼层 来自:江苏
提示: 该帖被管理员或版主屏蔽
回复 支持 反对

使用道具 举报

该用户从未签到

发表于 2020-3-7 07:49 来自手机客户端 | 显示全部楼层 来自:江苏
为什么方一党还在狡辩还是没官方结果之前那样狂?
回复 支持 反对

使用道具 举报

该用户从未签到

发表于 2020-3-7 08:05 来自手机客户端 | 显示全部楼层 来自:江苏
一个市主 发表于 2020-03-06 22:34
国家1月23日发布禁止哄抬物价的吗?做贼心虚心虚拿个鸡毛当令箭。不法已处罚,捐口罩也表扬了。方善人的代购口罩才是机密,来无影哦去无踪

也得有一个多月了吧,拖时间吧在
回复 支持 反对

使用道具 举报

该用户从未签到

发表于 2020-3-7 08:05 | 显示全部楼层 来自:江苏
我是超人哈哈哈 发表于 2020-3-6 08:06
什么事不是靠乌龙八卦的,事实才能站得住脚。

人在做,天在看,公道自在人心。
回复 支持 反对

使用道具 举报

该用户从未签到

发表于 2020-3-7 08:07 | 显示全部楼层 来自:江苏
顶帖,支持fang先生,不为正义发声,总有一天不公平也会轮到自己。
回复 支持 反对

使用道具 举报

该用户从未签到

发表于 2020-3-7 08:33 | 显示全部楼层 来自:江苏
一生守候 发表于 2020-3-7 08:07
顶帖,支持fang先生,不为正义发声,总有一天不公平也会轮到自己。

Screenshot_2020-03-07-08-09-12-10_mh1583540537483.jpg

看看南通市崇川区市场监督管理局发告诫书的日期,请港闸区市场监督管理局朱局长同志出来走两步。

回复 支持 反对

使用道具 举报

该用户从未签到

发表于 2020-3-7 08:38 来自手机客户端 | 显示全部楼层 来自:江苏
一生守候 发表于 2020-03-07 08:07
顶帖,支持fang先生,不为正义发声,总有一天不公平也会轮到自己。

fang某某代表正义?就如传销一样扎入人心底的那种执念?看来他还要封个fang洗脑的名号
回复 支持 1 反对 0

使用道具 举报

该用户从未签到

发表于 2020-3-7 08:40 来自手机WAP | 显示全部楼层 来自:江苏

Screenshot_2020-03-07-08-09-12-10_mh1583540537483.jpg Screenshot_2020-03-07-08-34-34-69_mh1583541521676.jpg

面对这份通告上姗姗来迟的告诫书,请港闸区市场监督管理局朱局长同志出来走两步。




回复 支持 反对

使用道具 举报

该用户从未签到

发表于 2020-3-7 08:42 来自手机WAP | 显示全部楼层 来自:河北
再来看看港闸区市场监管局回复中的时间节点。难道市局文件到达港闸区需要9天?
20200307084210
回复 支持 反对

使用道具 举报

该用户从未签到

发表于 2020-3-7 08:44 | 显示全部楼层 来自:江苏
林中听涛 发表于 2020-3-7 08:42
再来看看港闸区市场监管局回复中的时间节点。难道市局文件到达港闸区需要9天?

市局文件就是从虹桥飞机场转到兴东飞机场,中间一个星期时间也太长了。
回复 支持 反对

使用道具 举报

该用户从未签到

发表于 2020-3-7 08:46 来自手机WAP | 显示全部楼层 来自:河北
市局1月22日就有了价格提醒,港闸区市场监管局2月1日才通知到各药店,你们就这个工作效率?国难当头,你们这是渎职!
回复 支持 反对

使用道具 举报

该用户从未签到

发表于 2020-3-7 08:52 | 显示全部楼层 来自:江苏
林中听涛 发表于 2020-3-7 08:46
市局1月22日就有了价格提醒,港闸区市场监管局2月1日才通知到各药店,你们就这个工作效率?国难当头,你们 ...

其中令人蹊跷的是,港闸区市场监督管理局要等恒生堂被陈桥居民举报以后,等恒生堂捐完口罩上电视台以后才发这个告诫书。这个告诫书到底是什么原因,才耽搁了姗姗来迟?
回复 支持 反对

使用道具 举报

该用户从未签到

发表于 2020-3-7 08:54 来自手机客户端 | 显示全部楼层 来自:江苏
你们所说的市局应该是如图,你那是崇川的,眼睛长了干嘛的,看来某些人抓了个稻草就当是救命的
回复 支持 1 反对 0

使用道具 举报

该用户从未签到

发表于 2020-3-7 08:57 来自手机客户端 | 显示全部楼层 来自:江苏
再来个港闸区的!你们拿口舌当枪使,有用?
回复 支持 反对

使用道具 举报

该用户从未签到

发表于 2020-3-7 08:58 来自手机WAP | 显示全部楼层 来自:河北
彭于晏老婆 发表于 2020-3-7 08:54
你们所说的市局应该是如图,你那是崇川的,眼睛长了干嘛的,看来某些人抓了个稻草就当是救命的

你瞪大眼睛看看好,蓝色标注里是啥?
20200307085838
回复 支持 1 反对 0

使用道具 举报

该用户从未签到

发表于 2020-3-7 08:59 来自手机客户端 | 显示全部楼层 来自:江苏
林中听涛 发表于 2020-03-07 08:58
你瞪大眼睛看看好,蓝色标注里是啥?

我瞪大眼睛了南通市崇川区市场监管局,恒生堂所有的店都在港闸你别以为我不懂
回复 支持 反对

使用道具 举报

该用户从未签到

发表于 2020-3-7 09:00 来自手机客户端 | 显示全部楼层 来自:江苏
林中听涛 发表于 2020-03-07 08:58
你瞪大眼睛看看好,蓝色标注里是啥?

你瞪大眼睛看好红框框里是什么!
回复 支持 反对

使用道具 举报

该用户从未签到

发表于 2020-3-7 09:10 | 显示全部楼层 来自:江苏
彭于晏老婆 发表于 2020-3-7 08:54
你们所说的市局应该是如图,你那是崇川的,眼睛长了干嘛的,看来某些人抓了个稻草就当是救命的

你的意思是,崇川区市场监督管理局告诫书提前发早了,违背了市场监督管理局的文件。港闸区市场监督管理局严格遵守法规,朱局长同志前途无量。


Screenshot_2020-03-07-08-09-12-10_mh1583540537483.jpg


Screenshot_2020-03-07-09-03-41-32.png Screenshot_2020-03-07-09-04-25-19_mh1583543152266.jpg
回复 支持 反对

使用道具 举报

该用户从未签到

发表于 2020-3-7 09:15 | 显示全部楼层 来自:江苏
彭于晏老婆 发表于 2020-3-7 09:00
你瞪大眼睛看好红框框里是什么!

你盯大眼睛看看市局的文件是何时发的,崇川区市场监督管理局非常时期未雨绸缪,值得点赞!

Screenshot_2020-03-07-09-03-41-32.png Screenshot_2020-03-07-09-04-25-19_mh1583543152266.jpg
回复 支持 反对

使用道具 举报

该用户从未签到

发表于 2020-3-7 09:17 来自手机WAP | 显示全部楼层 来自:江苏
15862791366 发表于 2020-3-7 09:10
你的意思是,崇川区市场监督管理局告诫书提前发早了,违背了市场监督管理局的文件。港闸区市场监督管理局 ...

港闸区发的晚至少有立竿见影的效果,方善的口罩捐赠发了一个多月了,怎么石沉大海了?等于公开放P
20200307091633
20200307091640
20200307091648
20200307091658
20200307091719
回复 支持 反对

使用道具 举报

该用户从未签到

发表于 2020-3-7 09:17 | 显示全部楼层 来自:江苏
15862791366 发表于 2020-3-7 09:10
你的意思是,崇川区市场监督管理局告诫书提前发早了,违背了市场监督管理局的文件。港闸区市场监督管理局 ...

那你应该问港闸区局去,我们老百姓看到的就是这样,这里面不是你想造谣就造谣的,再次提醒!
回复 支持 反对

使用道具 举报

该用户从未签到

发表于 2020-3-7 09:17 | 显示全部楼层 来自:江苏
彭于晏老婆 发表于 2020-3-7 08:59
我瞪大眼睛了南通市崇川区市场监管局,恒生堂所有的店都在港闸你别以为我不懂

Screenshot_2020-03-07-09-04-25-19_mh1583543152266.jpg


看看,是不是港闸区市场监督管理局不在市场监督总局管理之内,朱局长同志的级别可能很高,市局管不到。
回复 支持 反对

使用道具 举报

该用户从未签到

发表于 2020-3-7 09:19 | 显示全部楼层 来自:江苏
15862791366 发表于 2020-3-7 09:15
你盯大眼睛看看市局的文件是何时发的,崇川区市场监督管理局非常时期未雨绸缪,值得点赞!

不与你争,你还是歇歇,好自为之
回复 支持 反对

使用道具 举报

头像被屏蔽

该用户从未签到

发表于 2020-3-7 09:19 来自手机WAP | 显示全部楼层 来自:江苏
提示: 该帖被管理员或版主屏蔽
回复 支持 1 反对 0

使用道具 举报

您需要登录后才可以回帖 登录 | 注册

本版积分规则

手机版|无图版|站务联系 | 商务合作 | 平台公约

信息产业部备案:苏ICP备05014191号-1 经营性ICP许可证:苏B2-20110445 苏公网安备 32060202000307号 © 2001-2019 0513.org All Right Reserved.

投诉争议 技术支持:第一互联 GMT+8, 2025-12-13 13:55 , Processed in 0.240575 second(s), 26 queries , MemCache On. 站点统计

快速回复 返回顶部 返回列表