濠滨论坛

点击扫描二维码

查看: 2712|回复: 0

[随便港港] 心系困难户!疫情期间南通对困难人员发放临时生活补贴!

[复制链接]

该用户从未签到

发表于 2020-3-4 11:55 | 显示全部楼层 |阅读模式
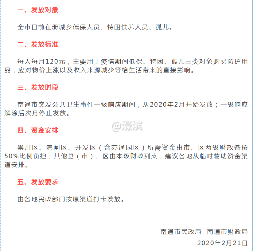
南通市民政局今天发布的最新消息:经市政府同意,日前,市民政局、财政局联合印发《关于在疫情防控期间对全市困难群众发放临时生活补贴的通知》(以下简称“通知”),决定在疫情防控一级响应期间,对全市困难群众发放临时生活补贴,以切实保障新冠肺炎疫情防控期间困难群众的基本生活。

《通知》要求,发放对象对全市7.2万在册城乡低保人员、特困供养人员、孤儿。发放标准为每人每月120元,主要用于疫情期间低保、特困、孤儿三类对象购买防护用品,以应对物价上涨以及收入来源减少等给生活带来的直接影响。

崇川区、港闸区、开发区(含苏通园区)所支资金由市、区两级财政各按50%比例负担;其他县(市)、区由本级财政列支,建议各地从临时救助资金渠道安排。

据了解,这笔临时补贴由各地民政部门按原渠道打卡发放。发放时段为南通市突发公共卫生事件一级响应期间,从2020年2月开始发放;一级响应解除后次月停止发放。
1583294088(1).jpg

南通0
您需要登录后才可以回帖 登录 | 注册

本版积分规则

手机版|无图版|站务联系 | 商务合作 | 平台公约

信息产业部备案:苏ICP备05014191号-1 经营性ICP许可证:苏B2-20110445 苏公网安备 32060202000307号 © 2001-2019 0513.org All Right Reserved.

投诉争议 技术支持:第一互联 GMT+8, 2025-12-7 04:47 , Processed in 0.154276 second(s), 13 queries , MemCache On. 站点统计

快速回复 返回顶部 返回列表