濠滨论坛

点击扫描二维码

查看: 34243|回复: 4

[新闻快讯] 3月9日起陆续开学!这2省率先明确开学时间

[复制链接]

该用户从未签到

发表于 2020-3-2 15:09 | 显示全部楼层 |阅读模式
青海、贵州已明确了部分学校的开学时间!

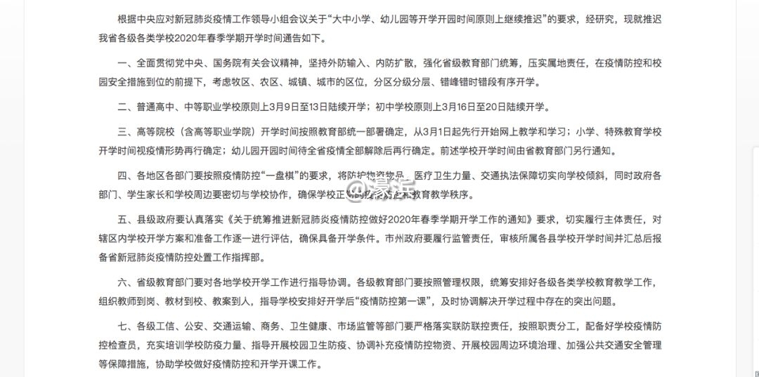
近日,青海省人民政府发布《青海省人民政府通告(第15号)》,明确了部分学校的开学时间,具体如下:

普通高中、中等职业学校原则上3月9日至13日陆续开学;初中学校原则上3月16日至20日陆续开学。

高等院校(含高等职业学院)开学时间按照教育部统一部署确定,从3月1日起先行开始网上教学和学习;小学、特殊教育学校开学时间视疫情形势再行确定;幼儿园开园时间待全省疫情全部解除后再行确定。前述学校开学时间由省教育部门另行通知。

520cac6c1a547b301e43ac4c97015a20.jpg
79def05e7eedfed9825582dcd5435e2a.jpg
3b08bf65693d8b050d93e408f67cbc8a.jpg

此外,明确了部分学校的开学时间的还有贵州省。

据贵州省教育厅发布的消息,2月27日,贵州省教育厅(省委教育工委)召开全省中小学开学疫情防控工作会议,安排部署贵州省高三初三年级开学工作。

会议指出:

经科学研判贵州省疫情防控实际,充分听取疫情防控专家、各级教育行政部门负责人及家长代表等社会各界意见,省委、省政府研究确定贵州省高三年级和初三年级学生3月16日正式开学,
其他学段、高中初中其他年级开学时间将视下一阶段疫情防控情况,经科学评估后再行确定并向社会公布。
7805fe32d1b16bdf9b80da15396df1f5.jpg



延伸阅读
中共教育部党组:这几类学生可先返校

近日,中共教育部党组发布《关于统筹做好教育系统新冠肺炎疫情防控和教育改革发展工作的通知》。

2266e1496d15f9ee5cc30246090c7b19.jpg

针对学校的开学时间、学生的返校时间,《通知》指出:
中小学:做好中小学(含幼儿园、中等职业学校)错区域、错层次、错时开学方案。在制定具体返校方案时,可安排高三、初三等毕业班学生先返校。原则上高三年级实行省域同步、初三年级同一市域同步。对不能按时返校学生尤其是在疫情防控重点地区无法确定返校时间的学生,落实个性化教学辅导。

高校:各地要错峰安排高校开学时间,合理安排学生返校时间段。医学专业和医学类院校学生、毕业年级学生可先返校
你期待开学返校吗?

来源:中国青年报

南通0
  • TA的每日心情
    开心
    2014-3-16 11:34
  • 签到天数: 2 天

    [LV.1]初来乍到

    发表于 2020-3-2 17:35 来自手机客户端 | 显示全部楼层
    真有不怕死的

    点评

    你要怕死就呆在家里不要出来,百分百安全,出门还有被石头绊倒的呢,多危险,外面还有这么多车辆,老快了,吓人....  发表于 2020-3-2 21:30
    回复 支持 0 反对 1

    使用道具 举报

    该用户从未签到

    发表于 2020-3-2 18:35 | 显示全部楼层
    觉得吧小学,幼儿园等疫情结束了开学才好。高校,初中,高中在物资充沛,防查到位的情况下,非疫区可以开学。
    回复 支持 反对

    使用道具 举报

  • TA的每日心情
    开心
    2024-5-5 16:48
  • 签到天数: 2138 天

    [LV.Master]伴坛终老

    发表于 2020-3-2 19:56 | 显示全部楼层

    青海2月5人之后无新增病例,现有确诊病例也已出院

    贵州2月16日之后
    无新增病例


    人家也是根据实际情况开展生产、生活。

    回复 支持 反对

    使用道具 举报

    您需要登录后才可以回帖 登录 | 注册

    本版积分规则

    手机版|无图版|站务联系 | 商务合作 | 平台公约

    信息产业部备案:苏ICP备05014191号-1 经营性ICP许可证:苏B2-20110445 苏公网安备 32060202000307号 © 2001-2019 0513.org All Right Reserved.

    投诉争议 技术支持:第一互联 GMT+8, 2025-12-7 03:52 , Processed in 0.168769 second(s), 16 queries , MemCache On. 站点统计

    快速回复 返回顶部 返回列表