濠滨论坛

点击扫描二维码

查看: 48058|回复: 46

[随便港港] 请问优山美地社区,南通市统一的电子通行证为什么没有用?

[复制链接]

该用户从未签到

发表于 2020-2-27 11:07 | 显示全部楼层 |阅读模式
昨天应老师之邀去他家,本人户口是市区人,一年之内都没有出过市区,也办有电子通行证,且戴口罩。
当时进优山美地大门时,保安很负责,测体温,查通行证,登记都一一按照流程下来。本人很配合,也很快完成了所有程序,正当要进入小区时,突然出现了一个社区的女干部,问我是不是本小区的人,如果不是不让进。我当时就反问她,难道电子通行证也不能用?
只听说过外地人不让进,办理电子通行证的初衷不就是本地人可以一证通行吗?难道优山美地特殊吗?
我想问的是这个电子通行证到底有什么用?本小区有出入证用不到,其它小区又不让进,办了何用?
南通0

点评

开发区的社区就是比较厉害 新开街道本小区的认也不认电子通行证  发表于 2020-2-27 15:52

该用户从未签到

发表于 2020-2-27 11:13 来自手机WAP | 显示全部楼层
现在很多小区都是这样的规定,非本小区住户不能入内,不同的出发点就有不同的评价,。
回复 支持 5 反对 0

使用道具 举报

该用户从未签到

发表于 2020-2-27 11:16 来自手机WAP | 显示全部楼层
警察应该管!难道想独立吗???请问这个时候你们小区的人就不出去,不进入其他小区吗????
回复 支持 3 反对 1

使用道具 举报

该用户从未签到

发表于 2020-2-27 11:19 来自手机客户端 | 显示全部楼层
不是本小区的不让进。。。
回复 支持 4 反对 0

使用道具 举报

该用户从未签到

发表于 2020-2-27 11:22 来自手机客户端 | 显示全部楼层
恕我直言开发区好多小区都不认电子通行证
回复 支持 2 反对 0

使用道具 举报

该用户从未签到

发表于 2020-2-27 11:29 | 显示全部楼层
我们这也不查,就看在社区或物业办理的通行证及门禁卡
回复 支持 2 反对 0

使用道具 举报

该用户从未签到

发表于 2020-2-27 11:38 | 显示全部楼层
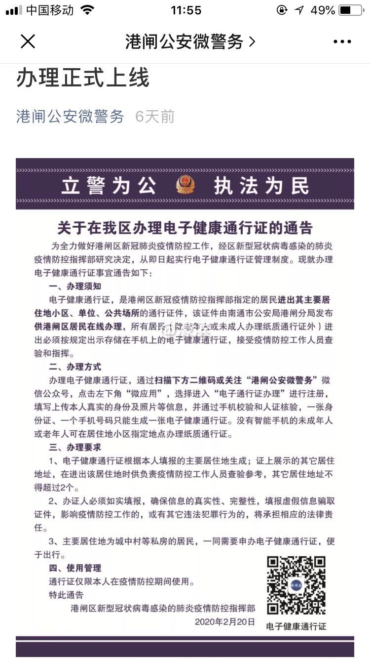
电子通行证主要是作为进出商场、超市、单位、菜市场等公共场所的凭证,小区的话如果有另行规定非本小区不能入内,那你有这个电子的也不行
回复 支持 6 反对 0

使用道具 举报

该用户从未签到

发表于 2020-2-27 11:42 来自手机WAP | 显示全部楼层
都是内心歪理的支持不给进小区,那办这个电子通行证意义不大!!!如果有社区干部不让进,建议政府处理开除这样的社区人员
回复 支持 3 反对 1

使用道具 举报

该用户从未签到

发表于 2020-2-27 11:44 来自手机WAP | 显示全部楼层
古月树影 发表于 2020-2-27 11:38
电子通行证主要是作为进出商场、超市、单位、菜市场等公共场所的凭证,小区的话如果有另行规定非本小区不能 ...

楼上这解释是对的,也解开我困惑,不用产权证或者租赁合同办的什么j8小区通行证,应该是公共场所用的。应该把通行证上的小区名称去掉
回复 支持 3 反对 0

使用道具 举报

该用户从未签到

发表于 2020-2-27 12:01 | 显示全部楼层
jiangsusheng 发表于 2020-2-27 11:42
都是内心歪理的支持不给进小区,那办这个电子通行证意义不大!!!如果有社区干部不让进,建议政府处理开除 ...

注意看,电子通行证是给你进入自己居住的小区和其他公共场所的,别的小区有封闭管理规定的还是要遵守别的小区的规定,没有说你有了电子的就可以随意出入别人的小区。现在交通卡口取消了,外防输入的第一道防线已经没有了,只能靠内防扩散的小区封闭了,小区必须更加强化管理才行,要不然外地人随便进那还得了!所以别的小区如果让你电子通行证进去那算是很仁慈的了,不让你进也无可厚非
微信图片_20200227115817.jpg
回复 支持 1 反对 0

使用道具 举报

该用户从未签到

发表于 2020-2-27 12:34 来自手机WAP | 显示全部楼层
非常时期不串门,这是常识!也是防控疫情的要求!老师邀请很了不起吗?通行证就是为了防止你这种串门的!我是优山美地花园的业主,为小区的门卫点赞!
回复 支持 11 反对 1

使用道具 举报

该用户从未签到

发表于 2020-2-27 12:35 来自手机客户端 | 显示全部楼层
电子通行证抬头就是XX小区通行证,所以只能在自己小区及其他公共场所使用,不可以进入其他小区,如果有了通行证就可以随便进其他小区的话也就没必要封闭管理了
回复 支持 2 反对 0

使用道具 举报

该用户从未签到

发表于 2020-2-27 12:43 来自手机WAP | 显示全部楼层
电子通行上有对应小区,就是为了防止串门吧。非常时期,少串门为好!
回复 支持 1 反对 0

使用道具 举报

  • TA的每日心情
    开心
    2014-3-16 11:34
  • 签到天数: 2 天

    [LV.1]初来乍到

    发表于 2020-2-27 12:49 来自手机客户端 | 显示全部楼层
    有钱人不需要,哈哈
    回复 支持 反对

    使用道具 举报

    该用户从未签到

    发表于 2020-2-27 13:03 来自手机客户端 | 显示全部楼层
    jiangsusheng 发表于 2020-02-27 11:42
    都是内心歪理的支持不给进小区,那办这个电子通行证意义不大!!!如果有社区干部不让进,建议政府处理开除这样的社区人员

    这社区干部把上级领导的人当屁了
    回复 支持 2 反对 0

    使用道具 举报

    该用户从未签到

    发表于 2020-2-27 13:22 | 显示全部楼层
    少串门 行不行找喷啊
    回复 支持 1 反对 1

    使用道具 举报

    该用户从未签到

    发表于 2020-2-27 14:13 | 显示全部楼层
    扪心自问,办理电子通行证的时候有没有审核有无去疫区信息的环节?社区办理纸质通行证都要核实行动轨迹或单位证明,这是特殊时期为全体社区居民的生命安全着想,不是吗?
    回复 支持 反对

    使用道具 举报

    该用户从未签到

    发表于 2020-2-27 14:32 | 显示全部楼层
    楼主的意思是他办了电子通行证,南通的小区他就都可以进去了  
    回复 支持 反对

    使用道具 举报

    该用户从未签到

    发表于 2020-2-27 14:37 | 显示全部楼层
    jiangsusheng 发表于 2020-2-27 11:42
    都是内心歪理的支持不给进小区,那办这个电子通行证意义不大!!!如果有社区干部不让进,建议政府处理开除 ...

    不懂你生哪门子的气,你自己的居住小区进不去吗?其他小区你要进了干嘛,?
    回复 支持 1 反对 0

    使用道具 举报

    该用户从未签到

    发表于 2020-2-27 14:49 | 显示全部楼层
    非常时期不串门,这是常识!
    回复 支持 1 反对 0

    使用道具 举报

    该用户从未签到

    发表于 2020-2-27 14:57 | 显示全部楼层
    非常时期当用非常手段,大家互相配合共渡难关
    回复 支持 反对

    使用道具 举报

    匿名
    发表于 2020-2-27 15:00 | 显示全部楼层
    提示: 作者被禁止或删除 内容自动屏蔽
    回复 支持 1 反对 0

    使用道具 举报

    该用户从未签到

    发表于 2020-2-27 15:03 来自手机客户端 | 显示全部楼层
    电子通行证为什么只能对自己本小区,其他小区为什么不好进?如果电子通行证显示是蓝色的,说明主人是健康的,那健康的人为什么不好进?
    回复 支持 反对

    使用道具 举报

    匿名
    发表于 2020-2-27 15:06 来自手机WAP | 显示全部楼层
    提示: 作者被禁止或删除 内容自动屏蔽
    回复 支持 0 反对 1

    使用道具 举报

    您需要登录后才可以回帖 登录 | 注册

    本版积分规则

    手机版|无图版|站务联系 | 商务合作 | 平台公约

    信息产业部备案:苏ICP备05014191号-1 经营性ICP许可证:苏B2-20110445 苏公网安备 32060202000307号 © 2001-2019 0513.org All Right Reserved.

    投诉争议 技术支持:第一互联 GMT+8, 2025-12-7 03:53 , Processed in 0.228119 second(s), 18 queries , MemCache On. 站点统计

    快速回复 返回顶部 返回列表