濠滨论坛

点击扫描二维码

查看: 11413|回复: 3

[新闻快讯] 关于崇川在线微信公众号部分留言反馈问题整改情况的通报(二十三)附红黑榜

[复制链接]

该用户从未签到

发表于 2020-2-26 20:29 | 显示全部楼层 |阅读模式
2月25日,崇川区在崇川在线微信公众号发布《关于崇川在线微信公众号部分留言反馈问题整改情况的通报(二十二)附红黑榜》,区纪委监委对网友的部分留言进行了梳理,并交办到各街道。当前防疫工作形势依然严峻复杂,全区各街道、各部门、广大党员干部必须增强必胜之心、责任之心、仁爱之心、谨慎之心,克服麻痹思想、厌战情绪、侥幸心理、松动心态,继续毫不放松抓紧抓实抓细各项防控工作,争当先锋、敢打头阵、主动担当、积极作为,不获全胜,决不轻言成功。希望广大网友进一步通过在本通告下方留言的方式积极监督、反映问题。

现将相关单位反馈的问题整改情况通报如下。

崇川经济开发区(观音山街道)4条留言
1、网友留言:观音山世纪新城这边的过渡房内多数是年纪大的人员,多数时候多数人不戴口罩,打堆聊天情况也很多,聊天时也基本无人戴口罩,这边人员进出和世纪新城共用一个出口,烦请社区多多关注一下。
过渡房内居住的大多是老年人,针对部分老年人不戴口罩的情况,社区已安排3名志愿者,通过小喇叭等方式加大宣传力度,及时劝导老年人戴好口罩,不扎堆聊天。疫情防控人人有责,社区也呼吁家庭成员做好家中老年人的思想工作,动员老年人尽量不外出。防疫期间,为加强小区的封闭式管理,世纪新城及紧邻的过渡房共用一个卡口,不便之处敬请谅解。

2、网友留言:你好,我是观音山同和嘉苑的业主,我们小区目前是严格按照规定实行通行证制度,但是也只是流于形式,进小区要求都拿出来但是不会细看,所以随便一个不是本小区的也混进来了。今天在一号楼晚上六点左右,走我前面的一个陌生男子并未戴口罩,进电梯前用手擤鼻涕后,直接按电梯进去了,可以肯定的是这个人绝对不是1单元的住户,希望物业管理能够重视进出人员的监管,而不只是流于形式。
随着企业的复工,每天进出小区卡口的人员日益增多,值守工作人员确实存在查验通行证不仔细的情况。2月26日上午,国胜社区召集物业负责人会议,再次重申卡口管理标准,要求保安严格卡口管控,对进入小区的人员认真查验电子通行证并测量体温,督促物业做好电梯等重点区域的消杀工作。同时,社区每天安排3名志愿者加强小区巡逻,继续通过微信群、小喇叭等形式加强防疫宣传,呼吁居民勤洗手、戴口罩,注意个人卫生,共同打赢防疫阻击战。

3、网友留言:因为疫情管控,我们市民百分百的支持!快递外卖都不允许进小区,但世濠花园的快递外卖临时暂放点很混乱,物业没有人员把控,导致外卖丢失!今天我于南通菜菜网上购买的菜,送货员电话通知我后把菜放在临时点,等我去拿的时候我的物品已经没有了!旁边的人说,你的没有了拿人家的物品!这样的物业管控极不负责!希望相关部门督促!
世濠花园是安置房小区,人员构成多元。疫情管控期间,小区采取封闭式管理,卡口附近设有快递外卖寄存点,由快递员与业主联系尽快自取。防疫期间,快递和外卖量大,针对误取的情况,社区已督促卡口值守人员加强工作责任心,如果自取实在有困难的可以联系社区,电话:85265989。

4、网友留言:就如本条微信所反映的观音山裕景苑,回复就是22点到6点,临时封闭。裕景苑十点后回来的业主怎么办?
防疫期间,根据小区封闭式管理要求,裕景苑仅南门进出。入口24小时通行,无小区车辆出入证的车辆一律不得进入小区(救护车等特种车辆除外),非机动车及行人需出示本小区通行证并测温正常后方可进入;出口每晚10点到早上6点实行临时封闭。针对部分业主的特殊需求,社区已跟物业协商,凡晚10点到早6点之间需要外出的业主,可以从入口处出小区,给您带来不便敬请谅解。
狼山镇街道  1条留言
1、网友留言:崇川区狼山街道五山家园XX幢XX室2月25日晚上22点左右有外地租客到请核查一下。
经核查,五山家园xx-xxx室住户王某某和李某带两个小孩于2月25日晚上九点四十分左右到达五山家园卡口处进行登记,该户自述全家从淮安市淮阴区自驾来通,核查了两人的行动轨迹均为江苏淮安,王某某身份证显示为淮安市淮阴区,根据现行政策,该户来自三类地区,社区对该户进行了7天自行居家隔离。

钟秀街道  1条留言
1、网友留言:校西路东、龙王桥东路北侧,豪景华庭南边沿河的绿地,因为设有公众健身设施,所以附近居民会去那边锻炼身体。前两天天气晴好,就有一些居民聚集在那边锻炼,且相互聊天,甚至有的不戴口罩。那边没有设任何卡口,也没有看到有管理人员。当前虽然在各方的努力下疫情有所好转,但似乎还没到如此放松警惕的程度。希望相关部门能予以关注。
校西村社区组织志愿者加强对该小游园的巡查,发现聚集、不戴口罩者及时劝导;增设该小游园为流动小喇叭播放点,增拉防疫宣传横幅,加大好防疫宣传,全力配合园林管理处加强小游园的管理。欢迎居民朋友们帮助我们一起做好防疫监督工作,联系电话:85293523。

文峰街道  1条留言
1、网友留言:紫东花苑北门进出似乎很方便,是不是拆迁安置小区的原因?一直也没见有人提意见啊。
首先感谢网友对紫东花苑防疫工作的关心和支持。针对“紫东花苑北门进出很方便”的问题,经三里墩社区核查,发现紫东花苑北门卡口查验确实存在一定疏漏。目前,随着企业逐步复工、高速卡口撤去,卡口工作人员就误认为疫情彻底好转,从而出现了松懈心理,也出现了对经常出入的熟悉居民不检查就放行的现象。对此,社区再次约谈物业公司负责人,明确要求其督促工作人员务必高度重视,虽然现在从一级响应变成二级响应,但是防控标准不能降低,要严格查证、测温。社区已配合物业,加强对卡口车辆及过往人员的核查,提高卡口查验标准。我们也呼吁居民主动配合防疫工作,进门时主动出示电子通行证,还未办理的尽快办理,卡口工作人员也可协助办理。欢迎居民共同监督,如发现防疫相关问题,可与社区联系,联系电话:68151396。

学田街道  2条留言  
1、网友留言:学田南苑保安尽心尽责,我每天经过都看在眼里。对于黑榜一事,不知是否是调查的结果?另学田南苑开口较大,又靠近菜场,建议趁此机会,今后由开放转向封闭管理,西区已封闭,东区有何难处呢?还有就是小区内私占车位的事何时能解决?
对于黑榜上反映的问题,是经过督查组反复调查核实确认的,目前街道已对相关人员进行了处理,并举一反三,强化各卡口工作人员疫情管控要求,加强巡查督查,疫情一天不结束,管控一天不放松。
关于疫情过后小区封闭管理事宜,街道将积极向相关职能部门反映群众呼声。
对于“小区内私占车位的事”,学田社区居委会进行了现场调查,该区域社区曾经对地锁等固定装置进行过专项清除。社区将在近期再次组织集中清理。

2、网友留言:学田大区是由多个小小区组成,生活购物设施互相交错。由于疫情一级响应,各商铺银行也关门了,小区居民克服困难关在家里或转远路办事。现在二级响应了,学田多个街道内的商铺银行开门,方便居民。有的居民想在学田的银行办事或买东西,由于不是一个小区的,就不让通行,就是有健康电子通行证也不行。我认为封闭管理是对的,但也要人性化管理,对本区居民在有通行证且体温正常情况下给予方便,关卡的检查重点主要是针对外来人员和车辆。
目前,企业复产、复工正处于高潮,居民小区的疫情管控压力相对来说更大了。设置疫情管控卡口,是为了大家的安全需要,管控期间给大家带来了一些生活上的不便,还请大家克服。
学田苑疫情管控卡口内只有中国银行、建设银行两个服务网点,不是该区域的居民,可以到濠南路工农路口的建设银行和学田南路工农路口路西侧的中国银行办理相关事务。其他商铺的服务,不是该区域的居民,暂时可以到学田南路及附近解决。

新城桥街道  1条留言
1、网友留言:怡安花苑小区有人进小区,工作人员没有量体温。现在疫情缓和了,好多小区都是这样,大家都松懈下来,工作人员是真的都很累很辛苦,也请大家主动要求量体温、少出门,打仗打到最后,不要前功尽弃。
怡安花苑为物业管理小区,濠景园社区经常性提醒物业公司,面对当前疫情形势,绝不能放松疫情防控工作要求。
(1)濠景园社区第一时间联系了怡安花苑心连心物管公司负责人。负责人表示,近期保安思想上确有麻痹放松,会进一步督促保安提高警惕认真履职,对进入小区人员测量体温,查看电子通行证,确保小区安全。同时物业公司也会不定时对保安进行监督检查。
(2)新城桥街道也会在日查夜巡当中加强对物业管理小区的监督,确保防控有实效。

虹桥街道  2条留言
1、网友留言:位于虹桥街道的南通市水利勘测设计研究院有限公司一点防范意识都没有,进出口检查流于形式,临时请的保洁阿姨客串,有时候都没有人在岗,更别说检查通行证和量体温。体温计从复工到现在从来就没看见用过,不给员工发放口罩,公司更是闻不到一点消毒水的味道,电梯禁用的标识形同虚设,电梯是否消毒也未知。不知公司和社区到底有没有在管理?估计全南通现在这个时候做复工防疫工作最轻松的就是这家公司吧。
接到网友反映,虹东社区第一时间联系该单位,并到现场查看。该单位目前的确安排了一名保洁员负责测温和来客记录,社区要求该单位安排人员专职负责测温和登记工作,并进一步加强防疫知识培训,确保门岗值守到位。
现场查看时,确闻到消毒水味道,社区要求该单位认真落实消杀工作,并做好记录,可在单位公示栏或办公群公示消杀记录。此外,尽管电梯处有“疫情期间,禁止使用电梯”的提示标语,但电梯没有关停,社区要求该单位直接关停电梯。

2、网友留言:华美达公寓一点防范意识都没有,连进出口都没有人员检查,有时候都没有人在岗。前台人员有时候都不戴口罩,更别说检查通行证和量体温,体温计从过年前到现在从来就没看见过,大门口连个防疫宣传都没有。每天消杀电梯,我们看见了,但是别的区域就不用了吗?华美达公寓有很多住户是外来人员,有在家隔离吗?每天都能看见电梯的动态,车是外地的,前两天才进入小区,可是每天早上看见车在,中午就不在了,国家说好的14天,不知道物业和社区到底有没有在管理?还是因为这是公寓所以就懈怠!如果说一些该有的设备物业买不起,那社区是不是应该帮忙呢?估计全南通现在这个时候做物业最轻松的就是华美达的公寓吧。
华美达大厦物业管理是由南通集富置业投资有限公司负责。收到网友留言后,虹东社区第一时间与华美达大厦物业管理公司联系并了解情况。关于网友指出门岗人员查验、测温、佩戴口罩不规范等问题,社区要求物业公司立即培训所有员工熟悉防控工作要求,正确佩戴口罩,严格落实测温、查验等要求,物业公司必须不定时组织人员进行监督检查,及时发现问题并落实整改。目前该物业公司安排9名保安分三班制在大厦停车场、大厅入口处和消防防控室轮流值班。只保留一个汽车通道进出,所有进入大厦人员必须经大厅进行体温测量、登记查证。社区也将在日常巡查中加强对物业公司的监督。
关于公共区域消杀问题,物业对各楼层通道、底楼公共大厅、电梯等公共部位,每日两次消杀,社区核查发现相关消杀记录并不完善。社区要求物业立即完善相关记录并将消杀记录公示在显眼位置,便于业主监督。
关于防疫宣传问题,社区核查发现宣传氛围不浓,已要求物业将崇川区疫情防控相关要求张贴于电梯间、大厅等显眼位置。
关于外来返通人员管理,社区和物业将进行双重管理,物业、社区都存有人员信息,由物业负责看管,社区卫生中心人员对外来返通人员健康进行每日监测!

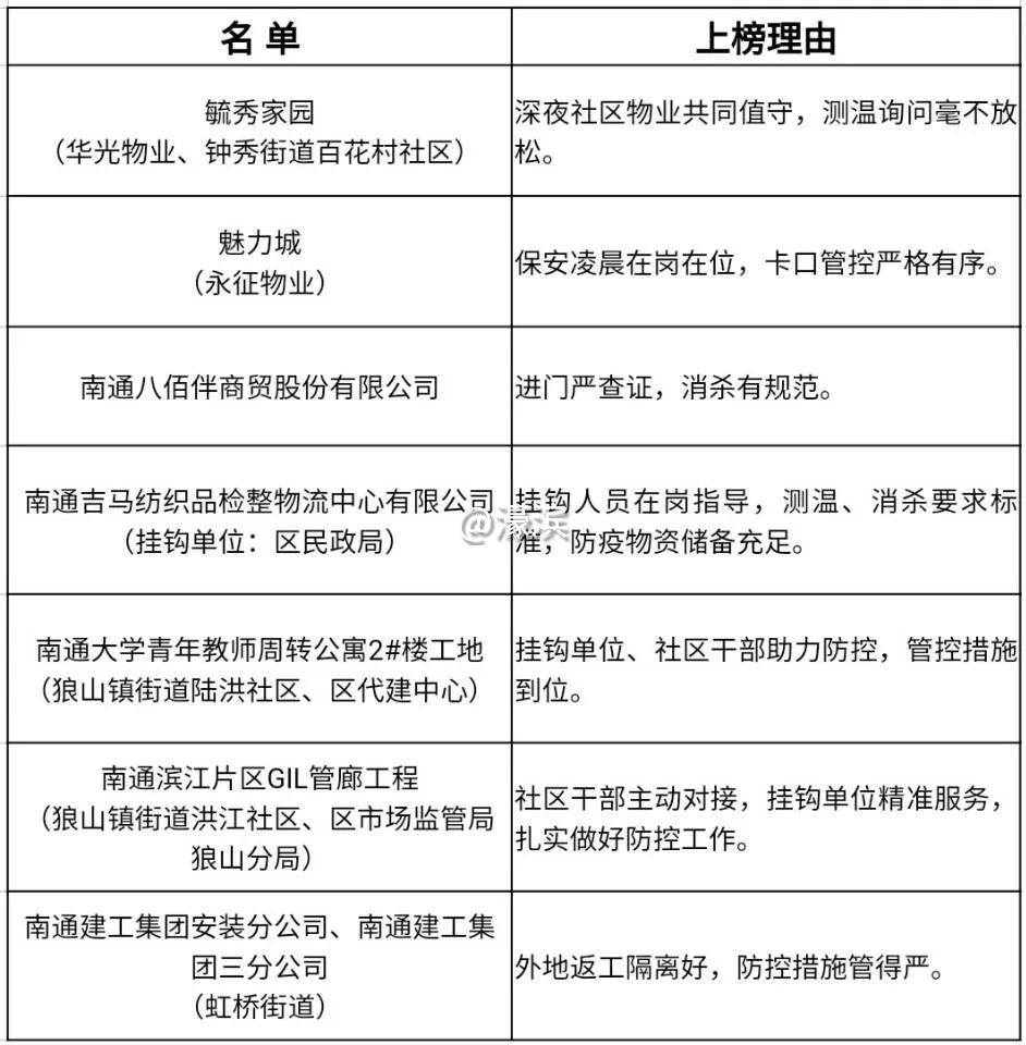
今天,区督查组通过“四不两直”的方式,继续对各部门、街道、社区、物业公司、市场落实《南通市人民政府关于实施全民参与疫情防控十二项措施的通告》等情况进行暗访,督查发现,大多单位和部门高度重视,采取多种举措,对小区等实行封闭式管理,但也有少数小区和市场没有严格按照通告要求执行,管理还存在薄弱环节。现设立“红黑榜”,将相关情况予以公示:
0dc55248c13e9924fef4aad1b5af790d.jpg
5f7efc24f6b552931b1654cfa1927f74.jpg
f57853c9b36b7601e9f509d3acbf5f69.jpg
6a7a07cb4676f948b268524f6b2a48c1.jpg

来源丨崇川在线


南通0

点评

请问一下,自从设置了测温与检查机制以来,全南通市靠这个查出了几个疑似?几个确诊?  发表于 2020-2-27 08:42

该用户从未签到

发表于 2020-2-26 20:49 | 显示全部楼层
测温记录怎么造假的?
回复 支持 1 反对 0

使用道具 举报

该用户从未签到

发表于 2020-2-27 08:14 来自手机WAP | 显示全部楼层
今天发现体育馆东路,新建路都封死了,给百姓的出行造成不必要的麻烦,一个城市B级道路说封就封有法律依据吗?我们知道这是为了疫情防控,为了老百姓的安全,可是工作不能这样简单粗暴,这是懒政的表现,沿路的小区都是可以单独封闭的,希望领导们实地看看。
回复 支持 1 反对 0

使用道具 举报

您需要登录后才可以回帖 登录 | 注册

本版积分规则

手机版|无图版|站务联系 | 商务合作 | 平台公约

信息产业部备案:苏ICP备05014191号-1 经营性ICP许可证:苏B2-20110445 苏公网安备 32060202000307号 © 2001-2019 0513.org All Right Reserved.

投诉争议 技术支持:第一互联 GMT+8, 2025-12-7 02:55 , Processed in 0.303470 second(s), 16 queries , MemCache On. 站点统计

快速回复 返回顶部 返回列表