濠滨论坛

点击扫描二维码

查看: 10956|回复: 0

[新闻快讯] 关于崇川在线微信公众号部分留言反馈问题整改情况的通报(十三)附红黑榜

[复制链接]

该用户从未签到

发表于 2020-2-16 19:45 | 显示全部楼层 |阅读模式
2月15日,崇川区在崇川在线微信公众号发布《关于崇川在线微信公众号部分留言反馈问题整改情况的通报(十二)附红黑榜》,区纪委监委对网友的部分留言进行了梳理,并交办到各街道。现将相关单位反馈的问题整改情况通报如下。近期,经过十二轮留言反馈问题整改,十一轮红黑榜公示,崇川区疫情防控工作有了喜人的变化,也得到了网友们的肯定。在此,希望广大网友进一步通过在本通告下方留言的方式积极监督、反映问题。

当前全区疫情防控进入攻坚期,根据区防疫指挥部要求,一是管控措施不减;二是人员力量不撤;三是工作标准不降;四是纪律要求不松。欢迎广大市民朋友继续监督,通过构筑群防群治的严密防线,早日打赢疫情防控阻击战!现将相关单位反馈的问题整改情况通报如下。
崇川经济开发区(观音山街道)2条留言

1、网友留言:观音山新胜花苑,我们进出小区,社区及物业工作人员都严格查询身份证和出入证,并且量体温,先赞 一个。但是据我观察,很多工作人员都只有一次性口罩作简单的防护,连一次性手套都没有,他们接触的人群比较复杂,如果真的遇到新冠病人,他们可是真的危险了。
感谢网友对社区和物业防疫工作的理解支持。社区已购买一次性手套发放至各卡口,要求卡口防疫工作人员佩戴手套,卡口查问和测温的工作标准不降,同时注意自我防护。

2、网友留言:观音山街道书院坊还是经常有年纪大的人三五成群的在各个楼层楼梯大门口闲聊唠嗑。希望加大巡逻力度。年纪大的人重视程度不够。只能希望加大巡逻力度。看到立马解散他们,各回各家。有的年纪大的,还不戴口罩,虚掩着。
书院坊是拆迁安置小区,老年人习惯到一楼车库附近唠嗑,尤其是晴天,老年人喜欢外出晒太阳,容易聚集。虽然埭伍桥社区通过横幅、小喇叭、宣传单等方式加强宣传,但老年人扎堆、虚戴口罩的问题仍有发生。对此,社区选派4名志愿者加大巡逻频次,对老年人扎堆、虚戴口罩的问题及时宣传教育和劝导。同时我们也呼吁每个家庭都能积极参与到防疫工作中,做好家中老人的思想工作,劝阻老人尽量不要外出。社区也欢迎热心人士加入到志愿者队伍中,共同打赢疫情防控攻坚战。
狼山镇街道(1条留言)

1、网友留言:狼山街道军山社区新港花苑西区,整个拆迁安置小区,无物业,现在整个崇川区要求如皋,如东,海门等疫区乡镇的返程的人,自我居家隔离14天,然而这些人社区不管理,根本不自觉不做隔离,仍然每天早出晚归的到处乱跑,请社区要逐一上门检查落实并采取硬核措施,监督隔离。不能坐等,希望区领导牵头,下达到街道社区,打赢疫情阻击战!最后向辛苦一线人员致敬。

经区防疫指挥部督察组审核,狼山镇街道对该留言的答复不够完善,已退回,待进一步完善后再重新答复。


文峰街道(2条留言)

1、网友留言:看了关于光明南村的,为什么没有对19幢、22幢的公共区域消毒呢?不是在一个新村里吗?

自疫情防控工作开展以来,光明村社区分别于2月4日、2月8日、2月12日、2月15日对光明南村小区19幢、22幢等所有无物管的住宅楼公共区域实施了消毒作业。因消毒使用的为1:1000高浓度消毒剂,社区在详细阅读使用说明并参阅百度百科等相关资料的情况下,自疫情防控开始光明南村对无物管住宅楼公共区域消毒频次为每4~5天一次,消毒作业人员为社区党员志愿者及社区卫生工作人员。下一步,社区将于2月16日下午将无物管住宅楼楼道消毒记录予以张贴公示,并进一步加强消毒作业人员的培训工作和监督管理工作,监督电话:68151221。感谢小区居民对社区疫情防控工作的热心监督与支持,有你们的关心,相信光明南村的疫情防控工作一定会做得更好。

2、网友留言:建议光明南村东门应该支个简易帐篷,一来给辛苦检查的工作人员遮风避雨,二来也可以方便行人和非机动车接受检查时,掏出的手机(证件存在手机里)和伸出的袖子(露出手腕测体温)不被雨水打湿。

全体奋战在光明南村疫情防控工作一线的社区工作人员及志愿者向您的理解与支持表示最衷心的感谢!光明南村东入口紧邻跃龙路,距离跃龙路虹桥路红绿灯路口仅50米,小区入口处最宽处不足8米,最窄处仅6米,设置帐篷将会对小区进出口交通安全造成影响。相信有您这样关心和支持我们工作的热心居民,“阴雨天气”不会是常态!面对疫情,让我们齐心风雨同舟,共待春暖花开!



任港街道(1条留言)

1、网友留言:节制闸菜市场没有人员测量体温,有很多人口罩戴的不规范!安全隐患很大!

节制闸市场在加强疫情防控期间,营业时间为6:00-12:00,下午休市进行消毒作业。目前仅有西大门进出,门口安排两名工作人员测量体温。前期市场仅配有一把体温枪,早上7点开市时先给经营户进行测量,测量好了再对入口处的顾客测温。2月16日上午社区为市场增配了一把体温枪,2月17日开始安排两个点位对市场经营户和顾客分开进行测温。入口处不戴口罩、不配合测量体温的人员一律不允许入内,市场管理人员不间断地巡查督促市场内人员规范佩戴口罩。今后市场管理人员将进一步加大巡查力度,把疫情防控工作做实做细。


城东街道(4条留言)

1、网友留言:当前防新冠肺炎处于关键时期,市委高度重视抓在实处,但是森大蒂花苑北区远远不到位、不规范,入侵风险极高,希望引起社区高度关注,共同完善提高!一是小区管理不严格,电瓶车随便进出,不需通行证,人员自由行!二是小区最后一排垃圾桶严重缺乏,导致生活垃圾长期满地狼藉,随风飞奔,严重影响环境污染,增加污染源的扩散。

对于森大蒂花苑的防疫管理,东大街社区高度重视,已从2月6日起在进小区必经的龙王桥路路口安排卡口,对进入小区人员、车辆进行身份核查及测温。下一步,社区将继续督促物业公司加强小区人员、车辆进出口的管控力度,尤其加强对骑电瓶车居民的检查,居民必须出示通行证方可进入小区。同时也在此呼吁没有办理通行证的居民尽快前往卡口或森大蒂北区门卫处办理。

社区已联系物业公司,要求抓紧增设垃圾桶,强化卫生管理。同时号召居民朋友特殊时期更加注重小区环境卫生,让社区、物业、居民一起织牢森大蒂疫情防控网。

2、网友留言:今天上午11:20进福景苑,只测司机体温,其他随车人都没核查。

新桥北村社区针对留言反映问题,于2月16日上午8:30联系了福景苑物业负责人,再次对进入小区人员测温要求作出强调,重点要求他们对小区保安加强管理,确保外来车辆和人员一律不得入内、小区居民及车辆内乘客进入均需全部测温。

3、网友留言:你好,跟你们反馈一个事,我是郭里园小区居民,我们101栋西边的一个出口被破坏,这样的防护有用吗?这样有外地人来了都不知道。

2月16日上午11:00,友谊社区已对留言反映被破坏的出口用铁皮加固加高,确保落实防护效果。郭里园小区所有外地返通人员均需在进入小区的各卡口登记排查,社区同时也持续协同公安部门对外来人员进行排查,请居民放心。也呼吁大家尽量减少出门的同时,切勿随意破坏围挡。

4、网友留言:银花苑小区没有物业,也从来没有人对楼道进行消毒,这几天宣传车都没有了,喇叭都不放了,对于银花苑小区的外来人员,不知道有没有登记上门排查的?

关于网友“核桃”留言中消毒的问题在“崇川在线”通报第八,第九期中都已作出回复。

关于宣传的问题,在小区内开宣传车安全性没保障。疫情期间东大街社区利用喇叭在银花苑小区开展防疫宣传,由社区党员和理事长们每天在小区来回巡逻播放,时间为:9:00-11:30,14:00-17:30。因银花苑小区为学区房,有许多学生开始线上学习,喇叭音量不宜太高,希望居民多多理解。

关于银花苑小区对外来人员管理的问题,社区排查工作早已开始并一直在做,社区通过网格员联合社区民警及外口协管员,进行逐户排查。截止至2月16日,共有5户11人外地回通的居民,均已按要求做好防控隔离工作。


和平桥街道(1条留言)

1、网友留言:端平桥菜市场里好多商户口罩佩戴随意,恨不得口鼻外露抽烟,检查人员一来正经的把口罩戴好,走好立马继续。直接跟买家近距离接触真的很恐怖,被劝说几下,还反驳说:“发热的人是不会放进来的!”这种人员密集的场所需要好好管理!

端平桥菜市场自疫情防控工作开展以来,首先将营业时间调整为3:00-15:00,避免人员聚集;其次关闭了7个进出口、保留4个进出口;每日集中消杀不低于2次,并为进场经营户建立了健康卡、每天测量体温;要求进入市场人员必须佩戴口罩、接受体温测量,凡有发热和咳嗽症状的人员拒绝进入、登记后移交所属社区,疏导进入市场人员不聚集在同一个摊位。关于网民所反映的问题,市场管理方通过加强管理人员巡查频次、循环广播管理要求、增加考核奖惩措施来严格管控经营户的不当行为,也欢迎广大消费者监督。



学田街道(2条留言)

1、网友留言:学田东苑南门卡口的社区工作人员服务态度有待提高,今天晚上从卡口进入,志愿者要求量体温,本人很配合,量好体温出示通行证刚要进去,却听到坐在帐篷里的社区工作人员趾高气扬的批评志愿者,要求必须先看通行证,再量体温!神马操作,先量体温后看通行证,还是先看通行证后量体温,有什么区别!非要这么机械的去做事吗?!连日的一线战斗社区工作人员确实辛苦,昨日学田东苑卡口还上了红榜,但不能因此而骄傲,不能因为一颗老鼠屎坏了一锅粥!相关工作人员的素质和服务态度有待提高,希望社区能够重视!

针对网友反映的卡口工作人员态度问题,千禧园社区高度重视,向辖区各卡口工作人员明确要求。全体卡口工作人员在工作态度上,不管再苦再累,都必须始终保持良好的工作态度;在工作要求上,必须始终严格按照卡口管控规范执行,真正做到对广大业主负责;另外在检查程序上,先出示小区通行证,是为了确认过卡人员的身份,非本小区人员不得入内


2、网友留言:有要求物业登记小区人员是否从疫区归来这个动作?我咋从来没被问过…通明花苑。

南川园社区一直在开展疫区人员排查工作,摸排量较大、时间跨度较长,在对小区居民全面摸排之后,对未联系到的居民,还张贴通知、多次上门,直至联系到人,确认后才结束该户排查。小区居民如发现疫情排查遗漏的情况,可以直接与所在社区联系或告知社区内任一卡口工作人员。到目前为止,通明花苑共排摸出23户41人,其中省外返通5户11人均已隔离,南通市疫区乡镇无返通人员,其他非疫情地区返通人员18户30人。


新城桥街道(3条留言)

1、网友留言:八厂社区管理的易家桥新村是老新村,居住的老人居多,经过整改,出入小区的通行证在其小区办公室发放,可很多老人不知道在哪里登记,希望小区工作人员下沉告知住户。另外小区至今没有消毒。

感谢热心网友对八厂社区防疫工作的关注。

(1)八厂社区除在居委会办公室办理通行证外,还在虹桥路八厂桥路口为居民办证。社区一方面要求各检查点值班人员督促未办证居民尽快办证,另一方面发动小区志愿者向居民宣传办证方法。目前检查点工作量大,社区人手有限,暂不能逐户上门通知办证,敬请谅解。特此借“崇川在线”微信平台广而告之。

(2)八厂社区对人流量大的公共区域如垃圾桶周边、广场、检查点周边每天进行消杀,对居家隔离户楼道每两天进行消杀,整合人员力量进行普通小区楼道消杀,目前已消杀部分楼道。下一阶段,社区还将继续组织人员做好辖区消杀工作。所有消杀记录保存于居委会,居民朋友们如有疑问,可前往查询。

2、网友留言:关于城山路濠景园东区,物业一直是父子2人值班,根据以往情况都不能正常做好门卫的值班工作,疫情严控后还是此父子2人在做门卫,对出入人员、车辆登记和测量体温,经区发布的检查情况已是2次上了黑榜,希望有关部门对该物业公司和业主委员会负责人进行约谈和必要的处罚,街道和社区应派驻工作人员加强监督。

感谢热心网友对濠景园社区防疫工作的关注。

濠景园东区为物管小区,物业公司是双汇物业公司,双汇物业安排保安两人负责此处门卫工作,二人确系父子。自防疫工作开展以来,网友多次留言反映濠景园东区管理问题,新城桥街道物管办、濠景园社区多次联系双汇物业负责人,要求其加强小区管理及防控工作,并向其告知2月10日“崇川在线”微信平台通告要求。接到网友留言后,濠景园社区再一次联系双汇物业,督促其增派人手,加强防控,组织小区业主办理临时出入证,严格落实测温、询问、登记等工作,并告知其2月14日“崇川在线”微信平台关于对嘉晟物业等四家物业公司实施联合惩戒的通知。鉴于该小区已经上黑榜两次,社区自今天下午起已经安排一名志愿者协助物业出入口防控工作。

3、网友留言:前几天反映新城桥街道的段家坝小园(11-18幢)门卫无人测量体温的情况,今天进小区的时候终于可以测体温了,必须给政府点个赞。但是电瓶车进出没有测体温,希望物业能够进一步加强管控,保障小区居民群众的生命安全,谢谢!

段家坝小园11-18幢系物业管理小区,此前城南新村社区和物业公司一直通过各种途径求购测温仪,至2月15号下午才到货。今日上午8点,社区告知该检查点保安、志愿者,要对所有进入小区人员问询并测量体温,敬请广大居民给予理解和支持。



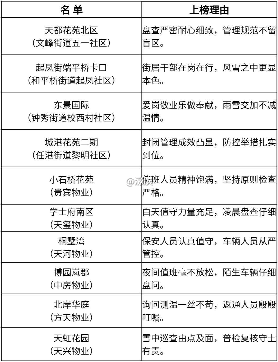
今天,区督查组通过“四不两直”的方式,继续对各部门、街道、社区、物业公司、市场落实《南通市人民政府关于实施全民参与疫情防控十二项措施的通告》等情况进行暗访,督查发现,大多单位和部门高度重视,采取多种举措,对小区等实行封闭式管理,但也有少数小区和市场没有严格按照通告要求执行,管理还存在薄弱环节。现设立“红黑榜”,将相关情况予以公示:
0dc55248c13e9924fef4aad1b5af790d.jpg
4d617593542d949856e20aa5e937e41a.jpg

f57853c9b36b7601e9f509d3acbf5f69.jpg
84872ccaa279da0e77a5a2d75a1f3527.jpg

来源丨崇川在线


南通0
您需要登录后才可以回帖 登录 | 注册

本版积分规则

手机版|无图版|站务联系 | 商务合作 | 平台公约

信息产业部备案:苏ICP备05014191号-1 经营性ICP许可证:苏B2-20110445 苏公网安备 32060202000307号 © 2001-2019 0513.org All Right Reserved.

投诉争议 技术支持:第一互联 GMT+8, 2025-12-7 01:05 , Processed in 0.253567 second(s), 14 queries , MemCache On. 站点统计

快速回复 返回顶部 返回列表