濠滨论坛

点击扫描二维码

查看: 12107|回复: 0

[新闻快讯] 关于崇川在线微信公众号部分留言反馈问题整改情况的通报(十二)附红黑榜

[复制链接]

该用户从未签到

发表于 2020-2-15 19:48 | 显示全部楼层 |阅读模式
2月14日,崇川区在崇川在线微信公众号发布《关于崇川在线微信公众号部分留言反馈问题整改情况的通报(十一)附红黑榜》,区纪委监委对网友的部分留言进行了梳理,并交办到各街道、市场监督管理局、区疫情防控指挥部办公室等部门。近期,经过十一轮留言反馈问题整改,十轮红黑榜公示,崇川区疫情防控工作有了喜人的变化,也得到了不少网友的肯定。在此,希望广大网友进一步通过在本通告下方留言的方式积极监督、反映问题。目前,疫情防控进入关键阶段,我们更需坚定信心,不懈怠不厌战,始终坚持全区上下一盘棋,共同打好疫情防控阻击战。现将各单位反馈的问题整改情况通报如下:

崇川经济开发区(观音山街道)8条留言

1、网友留言:观音山中桥名邸已经改观了很多,电梯里也开始消毒了,大门口物业也执勤到好晚,也挺不容易的。就是想问下,办出入证上面登记的身份证号码,办好了以后还拍了出入证的照片,上面有个人信息尤其是身份证号码在上面,会不会有安全隐患?为什么登记好了还要拍照片,难不成这个还要留档吗?

根据区疫情防控指挥部要求,所有小区实行封闭管理,并进行逐人逐证检查。为贯彻上级要求,近期正为小区居民办理出入证。办理过程中,公安部门需要对居民提供的证明文件进行查验,并对发放的出入证进行拍照留档,以便后续上门核实。街道已严明工作纪律,加强对工作人员的教育,强化对拍摄收集照片文件的统一管理,避免出现泄露居民身份信息的情况。

2、网友留言:观音山街道中南世纪花城的新城菜市场门口没有测温人员,人员随便进出,潜在风险很大。本着实事求是原则,本人观察到此情况的时间段在2月14日11点至12点左右,其他时间段情况不清楚。

经了解,2月14日中午买菜人员较少,菜市场门口的3名值班人员思想松懈,1名前往市场内上货理货,另外2名前往食堂就餐,导致门口无人值班。已对菜市场管理人员进行提醒,强调防疫工作要求,督促菜市场加强管理,值班人员要认真履责,严格菜市场入口管理,凡进入菜市场的人员做到测温入内。

3、网友留言:我一个人28号早上6点前到南通火车站的,常住地是安徽宿州市泗县黃圩镇华新村的,我们租房在观音山鑫城南苑,我老婆带孩子1月19号回老家,2月21号回南通,请问一下,他们21号可不可以进本小区自行隔离14天?

按照防疫工作要求,建议您的家人近期不要来通。

4、网友留言:观音山街道景河苑小区疫情期间车辆通行证用张纸用黑色水笔写个几号楼、几零几,连个公章都没有,请问这样的通行证有何意义?派人在大门口管控意义如何?

小区封闭管理初期,物业公司为了加强小区出入车辆的管控,自行制作了一批车辆通行证,确实如网友所说,未盖公章。为了规范小区管理,从2月10日起,观音山街道统一制作车辆通行证并进行发放。

5、网友留言:东城花园大门口监管力度还不够,有的不量体温也能就进去了,办了出入证不懂会不会好点,虽然都很辛苦但还是要到位哦。

2月15日上午9点30左右街道巡查发现,小区卡口没有做到逐人检查。对此,已督促社区严格卡口管控。社区已落实1名社区工作专员在卡口协助物业公司做好入口管理,并督促物业加强对防疫工作人员的管理。目前,物业正在发放居民出入证,凡小区人员,凭证经测温正常后方可进入。

6、网友留言:帝奥世伦名郡地下车库内有狗屎,卫生情况堪忧,未进行消杀,希望物业做好!

针对以上情况,已及时提醒并督促物业加强小区巡逻,强化卫生管理,每天对消杀情况进行公示。同时也呼吁业主在疫情期间尽量减少外出,提倡文明养宠,共同维护小区环境。

7、网友留言:世纪新城大东门旁边的水果店花店还是照样营业,也没人管,就在志愿者眼皮子底下,前几天有河南籍车辆进入,居民意见很大,一大堆聚在43号楼下,闹到最后才有社区出来居家隔离,今天又因为这个事又一堆人聚在43号楼下面。试问外省车外省人在这个档口是怎么进入小区的,说是说什么外来人员禁止入内,另外小区里楼梯间好像没有人来消毒,还是有不戴口罩的老头老太在楼下锻炼,还是希望有关部门能好好监管。

经向市场监管部门了解,水果店可以经营,但必须落实防疫措施,不出店经营。花店暂时不可以经营,社区已对其劝停。

43号楼河南籍外来人员为世纪新城业主,2月10日抵通到达小区,社区第一时间将其拦在卡口,对其进行详细登记并签署隔离承诺书,对该户及时进行居家隔离。

社区已督促物业加强对楼梯等公共区域的消杀并及时公示。同时,组织志愿者加强对小区的巡逻,及时对老年人聚集、不戴口罩等现象进行劝导。我们也呼吁广大居民积极配合疫情防控工作,动员家中老年人尽量不外出。

8、网友留言:观河华府趁机让人办理地下车位,地面车位就不能停车吗?地面车位也要让人租吗?没租车位的住户每次回家还得给车费,这样做法让人无法理解。这次疫情更是一个收费的借口。

按照疫情防控工作要求,非本小区人员及车辆一律不得进入,原先开放的地面临时停车位暂不使用,望业主理解配合。



狼山镇街道(1条留言)

1、网友留言:狼山街道军山社区新港花苑西区,整个拆迁安置小区,无物业。现在整个崇川区要求如皋,如东,海门等疫区乡镇的返程的人,自我居家隔离14天,然而这些人社区不管理,根本不自觉不做隔离,仍然每天早出晚归的到处乱跑,请社区要逐一上门检查落实并采取硬核措施,监督隔离。不能坐等,希望区领导牵头,下达到街道社区,打赢疫情阻击战!最后向辛苦的一线人员致敬。

经区防疫指挥部督察组审核,狼山镇街道对该留言的答复不够完善,已退回,待进一步完善后再重新答复。



钟秀街道(1条留言)

1、网友留言:毓秀家园小区,大门口的工作人员还是蛮负责的,我进出小区几次买菜,基本都量体温,询问楼号。我想投诉的是3号楼有个小店,天天开着,经常有大妈们聚众聊天,不戴口罩。

毓秀家园3号楼小店为该户自家车库改造的小百货店,除了经营外,住户还在该车库内烧煮。百花村社区工作人员一直在与该业主沟通,告知疫情期间不要营业并尽量不要在车库烧煮。经过社区工作人员反复劝阻,目前该户已经停止营业,拉上卷闸门。同时,社区工作人员、志愿者也会不间断在小区内巡查,杜绝人员聚集聊天。



文峰街道(7条留言)

1、网友留言:我今天从学士府北区走,门口只有2个保安值班,没看见任何社区工作人员。发了出入证是不是只是个形式,连问都不问我就让我进去了。现在外地租房的人都陆陆续续的回来了,你们就是这么管理的吗?社区也不管的吗?

关于未及时查验出入证问题,经过对点位卡口核查,也发现管控盲点,因学士府由5个分散小区组成,人口基数较大,外来租赁户多,通行证办理面广量大,又不能聚集办理,社区人员调至小区入户办理通行证,物业公司保安人员长时间工作后有疲劳现象。针对这一情况,已督促物业公司调整人员轮岗班次,缩短在岗时间,提高通行管控效率,社区已统筹工作人员并招募志愿者参与加强卡口管控,同时也希望广大业主朋友在卡口主动测温,发现未测、不测问题及时向社区反馈(反馈电话为:68151332)。

关于外地租房人员陆续回来的管理问题,果园村社区自2月13日起在社区党群服务中心学士府25号楼定点办理外来人员临时出入证,一旦发现外省、外市、重点疫区回来的人员采取劝返或居家隔离措施。截至2月14日,已登记外来人员900余人,居家隔离86人,社区已加班加点进行登记,并对来电反馈的外地租房人员来通信息进行上门核实。目前社区已发通知自2月16日起小区一律凭出入证进入。


2、网友留言:听说大生里面有店偷摸再上班,十几个聚在一起,还有外省回来的,根本就没有自行隔离,直接上班。

关于反映大生园区防控问题,经现场查看监控、实地走访、向相关人员核查,汇总情况如下:2月13日三家公司员工经园区管理方同意,门卫审核后,开门让其进入,①JACI-VELA,戚XX,河南人,现住天都花苑北区,一直没回老家,已到五一社区报备;曹XX,南通市人,一直住苏建名都城,春节期间未离开南通;②冯XX,南通市区人,南通博龙服饰有限公司和南通博开服饰有限公司负责人,现住益兴名流府,1月29日从菲律宾返通,已到厂南社区报备;冯XX,理货员工,家住曙光新村;李XX,家住光明东村;韩XX,家住城港新村,三位员工为南通县区人,在南通有自购住房,春节期间均未回老家,并通过手机信息查询活动轨迹,未出南通市区,并分别到曙光社区、跃龙社区、城港社区备案。③另外有六家外贸公司因外贸业务需要,放假期间每天有人值班,门卫按照规定每天核实身份、量温登记,并书面承诺14天无外出轨迹。目前街道和社区已督促园区进一步加强管理,自2月14日开始,所有进入人员,严格核查身份信息,测量体温,除必要的值班人员以外,其他人员一律不准入内。


3、网友留言:文峰街道在前期回复的关于学士府西大门喇叭播放调整并没有得到有效落实,今晨六点又开始加大音量的播放了。为何非要把一件为民的事办成一件扰民的事呢!!!

社区安置在学士府西大门喇叭的播放时间为早8:30至晚19:00,中午11:30至14:00关闭。西门(学士府商业街入口)电线杆上的喇叭不属于果园村社区。经与区防疫指挥部和区城管局联系,确认五一路东侧,学士府西侧绿化带内的高位喇叭由崇川区城管局设置,用于疫情防控宣传。该喇叭播放时间为9:00-11:30,14:00-17:30,播放时间有电子定时系统控制。2月15日上午7:15左右,社区派员到现场查看,未听见有喇叭播放声。上午8:50左右,区城管派相关操作人员适度调低高位喇叭的音量。目前是疫情防控的关键时期,必须通过多方式宣传实时的防控知识和政策,希望居民予以支持与理解。


4、网友留言:紫东南苑南区地下车库根本就没有测温,昨晚就没有测温,请问回复人哪来的12日测温一说!不要自己打脸哦!希望多些督察组进行暗访!给居民多一些安全感!

此前有网友反映紫东南苑南区地下车库出入口未进行体温测量,确为额温枪损坏未到位,在多方帮助下,于2月12日将新测温枪交于物业用于测温。但仍有居民反映地下车库存在未测量体温的现象,在接到反馈后,果园村社区第一时间联系了小区物业相关负责人,确实存在管控盲点,物业公司保安人员长时间工作后有疲劳现象,针对这一情况,已督促物业公司调整人员轮岗班次,缩短在岗时间,提高管控效率,同时也希望广大业主朋友在卡口主动测温,发现未测、不测问题及时向社区反馈(反馈电话为:68151332),感谢您的理解!


5、网友留言:文峰街道光明南村33号楼5单元楼道里很脏,烟头随意丢,也没人打扫,也没人消毒,还有610和310两住户拉电线在楼道里给电瓶车充电,存在安全隐患。进出门卫很负责,查身份证和通行证。

自疫情管控以来,光明村社区已于2月4日当面约谈恒昌物业、2月7日电话提醒恒昌物业、2月14日再次电话提醒恒昌物业光明南村项目经理,要求:疫情管控期间,其在管的光明南村1、2、5、11、16、17、18、20、21、23、24、25、26、30、31、33共16幢住宅楼必须按照相关疫情防治要求将公共区域消毒、环境卫生保洁等落实到位。恒昌物业光明南村项目负责人表示,将按照相关要求执行,但同时也表示由于历史原因,该公司在光明南村项目物业费及卫生费收取率为0%,故物业公司在光明南村项目的人员及物资配备均是捉襟见肘,2月4日起,社区综合考虑恒昌物业光明南村项目管理的特殊情况,先后向其捐助30升消毒液。

针对留言中楼道卫生问题,社区已督促物业公司开始加大其管理住宅楼保洁及消毒频次,同时在重点楼道张贴提醒单,号召住户注重环境卫生,共同参与疫情防控。物业公司项目负责人表示,将于2月15日下午将消毒记录上墙公示,坚持每日对公共部位消毒1次,楼道保洁每日增加1次,即每日保洁2次。

针对留言中光明南村33号楼310、610住户存在“飞线”设施的行为,社区工作人员已于2月15日登门核查,确认上述2户存在“飞线”情况属实,社区工作人员对310住户宣传相关安全知识,该户表示将立即自行拆除其“飞线”设施;610户家中无人应门,社区会同恒产物业已对该户粘贴告知书,要求其立即自行拆除“飞线”设施。经社区督促,今日2户已自行拆除到位。为了打赢疫情防控保卫战、保护小区安全,光明村社区感谢广大居民朋友及时提供相关隐患线索。


6、网友留言:五一新村为什么进出不测体温,希望为打好这场阻击战再把关严格一点,谢谢。

五一社区对各小区卡口规范管控均有明确要求,绝大部分卡口管控到位,但五一新村小区分散,部分由信用物业管理,保安人员年龄较大,精力得不到保障;五一新村洪江路业主自管楼幢卡口由志愿者管控,个别卡口在个别时段存在管控盲点,街道督查中也发现了问题。2月14日起,街道物管办、社区协同物业关闭了零散出入口,只留出洪江路北、润新路卡口和五一新村26-33幢红星路卡口等2个卡口进入,卡口处每班由社区和物业同步加强力量,24小时对进入卡口人员进行查看身份证、出入证并进行体温检测。街道、社区也加强了督促抽查,同时也欢迎广大居民朋友参与到疫情防控工作中来,对我们进行现场监督,现场反馈电话 68151298。


7、网友留言(啄木鸟):文峰街道颐景苑小区南区和北区,只要不是下雨,天天早上、下午都有好几波老年人聚众聊天,前段时间还戴口罩,这几天大多没戴口罩,而且现在非常时期,就算是小区里也不能聚众吧?

针对居民反映的信息,红星社区将时刻保持关注,加大巡查频次,对发现的聚集聊天居民加强宣传和劝离力度。我们也呼吁,如发现相关情况,热心居民可当场致电社区(89091113)并共同参与劝导。



任港街道(1条留言)

1、网友留言:今天江景国际北区通知让业主明天凭身份证去物业公司办理临时出入证,这样是否存在扎堆风险?发生问题谁来负责?

自2月15日起,江景国际物业工作人员安排了两个点位进行临时出入证的办理,要求前来办理出入证的业主做好自我防护,排队时前后间隔须保持1.5米以上,办理大厅控制一定的人数,等待人员不超过8人,工作人员现场维持秩序,确保疫情防控期间不出现聚集现象。



城东街道(2条留言)

1、网友留言:南通市崇川区森大蒂花苑南区没有门卫看守。北门白天晚上一直大开着,无人看守。因为是老小区,也没有看到杀毒措施。车辆进入只有龙王桥入口处有排查,登记姓名、量体温、问是否回家,不查看身份证,不问有没有从具体点的疫区回来。关键小区里很多房子出租的,陆续有人回来,没人检查的话,真是危险。虽然侧门已封闭,但是北大门敞开无阻,白天晚上进出自如。到现在也没有居委会来统计核实下,问问附近常驻居民,哪些是出租的,然后排查下,补充说明,好多是出租的房子,门上没有悬挂派出所出具的租赁证。

森大蒂花苑南区为无物管小区,疫情期间由社区的老党员、理事长站在第一线看守北大门,由东大街社区安排保洁员每日对森大蒂花苑南区重点公共区域消杀。社区于2月6日在进入小区必经的龙王桥路路口设置卡口,由社区干部把关,并从卡口设立之日起,就对进入车辆及人员进行严格管控,将测温、登记、身份核实等工作落到实处。

此外,社区通过联系公安部门、卡口主动排查、接受居民反映等多种途径认真排查疫区回通人员,此项工作目前也依然在进行当中,欢迎居民朋友积极提供线索。针对租赁户,东大街社区在疫情初期已通过上门走访、理事长沟通等方式,对森大蒂花苑租赁户进行排查,排查发现小区租赁户中以本地人上学(学区)居多,其余外来返通租户均已按要求居家隔离或劝返。若居民有其他线索,恳请及时联系东大街社区,电话81123165。

另派出所目前已取消对出租户悬挂租赁证的做法。


2、网友留言:举报北阁护理院,我这几天出门散步经过卡口时已经看见护理院的人闯卡两次了,尤其是今天吓了我一跳,前面都在配合检查,护理院被拦下检查的车突然就一脚油门,旁边一辆车刚好前进别住了他,不然都有可能直接撞到接受检查的行人。后来询问说是他们单位的天天都会有几个不配合检查闯卡的,作为这种单位在这种时期做出这样的行为我很好奇是谁给了他们这种肆无忌惮权利,单位领导对下面又是怎么教育管理的!!!

北阁护理院所有员工均已在社区办理了通行证,每日进出需要出示通行证及测量体温。北阁护理院为私人经营,接到群众反馈后,北郭社区第一时间与护理院负责人取得沟通,要求其加强对护理院员工的管理,并重点强调了不配合卡口检查可能会导致的严重后果,北阁护理院负责人表示,若员工不服从卡口管理,护理院将作劝退处理。今后如再发生该护理院员工不配合卡口检查的情况,社区将直接联系公安部门协助处理。



和平桥街道(2条留言)

1、网友留言:感觉最近濠西园(绿馨园)路口的卡点只是量一下体温,对发了证的车辆检查不够仔细,最近工厂开始复工,返通人员增加,望加强管理,把好关。谢谢,大家都辛苦了。

濠西社区接到问题反馈后,第一时间与卡口值班的人员进行对接,督促值班人员提升责任意识、服务意识、守土意识。并按照区防疫指挥部的要求,再次对卡口值班的内容予以强调,明确提出对进入车辆、人员逐个登记,测量体温,对疫区新来通人员一律劝返,对已经办理通行证的车辆认真核查。社区也将进一步加强值守点位的管理,每日不定时加强巡查,确保出入口疫情防控到位。

2、网友留言:嘉晟物业管理极其混乱,人员素质极其低劣,除了通报里点到的三个小区,该公司管理的财茂园小区更加是一塌糊涂。先后多次反映,终于开始动了起来,但相关举措虚有其表,做而不实。门口物业人员虽有口罩,却不遮住脸而是吊在脖子上。对于一些熟识的住户,不测量体温直接放行。试问这样的物业管理有何作用?这样的物业如何去管理小区住户?这样的物业如何去排查出租屋问题?这样的物业如何能够抵挡疫情?作为小区住户,我们恳请社区、街道、市区领导吊销执业执照,彻查人员责任,确保小区疫情防控到位。

目前起凤社区已安排工作人员对财茂园小区日间疫情防范工作进行协助,并不断督促物业人员规范小区进出口管理,注意自身防疫形象。同时,街道已针对居民反映的问题约谈嘉晟物业负责人,责成物业公司加强管理人员、调整岗位设置,强化小区管理。



学田街道(1条留言)

1、网友留言:就想问下,疫情期间应该定期对楼道和垃圾桶进行消毒吧,我好像都没看到有人来学田苑消过毒,望有关部门调查下,谢谢。

学田苑1-64幢由腾日物业负责防疫消杀工作。自1月25日起,腾日物业工作人员每天上午、下午各一次,对小区所有楼道进行消杀,每天对小区所有垃圾桶进行一次集中消杀。接到群众反映后,社区查阅了小区消杀记录得以确认。下一步,学田街道和各社区将继续对小区消杀工作进行督查,也欢迎居民群众给予监督。



新城桥街道(3条留言)

1、网友留言:文峰花苑是老小区,没有物业,外地返通人员隔离管理需加强,否则对前期工作效果有影响,希望有关部门重视!

感谢热心网友对文峰社区防疫工作的关心。

文峰花苑目前没有物业,疫情防控期间,文峰社区严格执行区防疫指挥部关于返通人员的隔离政策,签订承诺书、张贴隔离提示卡(封条)、宣传栏公示等,并明确社区工作人员做好隔离户服务工作。目前文峰花苑正在居家隔离观察的有10户17人,已经解除居家隔离观察的3户7人。

对于还没有返通的人员,文峰社区一方面通过电话联系劝导其不要返通,另一方面在文峰花苑点位增派人员,加强力量严格把控小区人员进出,非本小区人员一律不得入内,对于确实需要照顾居住在本小区内老人的直系亲属,经核实后发放临时出入通行证,凭证进入。目前该点位有市妇联志愿者1名、社区干部2名和外聘保安1名,此外每天还会有1-2名居民志愿者加入值守队伍。

另外,对于小区内出租户的管理,社区联合社区民警、外口协管员已在逐户排查,做好出租户疫情防控管理工作。

2、网友留言:小编您好。前几天看到有其他网友反映的新城桥街道城南东苑防控措施不到位的问题,深有同感,并且关注到相关方面在13日的公众号里有了答复。本以为从14日开始小区的出入措施会比较严格,但很可惜,今天我五点多下班进小区时还是并没有任何人给我测量体温,有工作人员站在小门门口,可能没有注意到还是怎样,没有任何询问是否是本小区住户,更别提拦下来测量体温了。疫情期间相关工作人员和志愿者们都辛苦了,不能让辛苦的时间白白流逝,别的小区有严格测量体温的,有核查出入证的,更有核对身份证信息的等等,希望城南东苑小区的相关管控人员能够向其他做得好的片区学习,把防疫工作做严、做细、做实,坚决打好这场疫情防控阻击战。

对于城南东苑北大门疫情防控点,朝晖社区采取“六班”执勤制度,责任到具体人员。14日相关的执勤人员,经核查,系服务外包人员,社区已经于下午两点在社区会议室对其进行谈心谈话,同时督促其他时间段的值班人员认真履职,守护好居民的安全门。

另外,家住城南东苑6幢吴某某于2月12日上午8时左右不戴口罩外出,让其出示通行证,值勤人员询问家住几幢后,便开始口出脏话欲跟保安动手,后拨打110报警,民警将其带去派出所才平息此事。

2月15日上午9时左右,志愿者正常对进入小区居民查验通行证、检测体温,这时家住城南东苑5幢王某母女带着未牵狗绳的狗进入小区,在不配合出示通行证的过程中说道:“我是这儿的居民,出去一会儿还要查吗!”态度很不友好,多次告知要配合检查,家中宠物必须牵狗绳外出,便开始对志愿者揪衣领,现场多人劝阻才将矛盾结束。

同日,保安在查验进入小区人员,要求出示通行证,对家住城南东苑4幢曹某某进行查验时,该居民非常不配合,他说道:“我是这儿的居民,要什么通行证,我就不给。”对保安和志愿者态度粗暴,还打电话到居委会进行举报。

家住城南东苑1幢方某某遛狗,志愿者多次上前劝阻,要求其戴口罩,少出门,但其不听劝阻。

城南东苑是拆迁户小区,目前没有物管,居民对疫情防控的严峻性认识程度还有待提高。之前,居民进出卡口时,因为不配合防疫检查已发生数次冲突,多次出警。社区将安排保安和志愿者,继续严防死守,开展宣教工作,确保小区安全。也希望小区居民自愿加入到我们的疫情防疫工作中来,共同把防疫工作做严、做细、做实,坚决打好这场疫情防控阻击战。

3、网友留言:易家桥新村南门虹桥路这边,现在限时开放,但是封闭用的路障左右并不封闭,现场也没有工作人员,放着牌子全靠自觉可以随意出入了。

八厂社区对虹桥路南川园路口每日下午1点至次日上午8点进行临时封闭,因使用路障封闭不彻底,造成行人还可以侧身通过,社区正在积极寻找新的路障设施进行完善。

另外,社区已于今天上午安排工作人员、保安、志愿者对此路口进行值守,对于翻越栏杆进入社区的行为将进行制止。希望广大居民考虑到疫情防控,在此门封闭时间段可绕行工农路南川园路口或青年路易家桥新村北门路口进出,感谢大家的支持与配合。



虹桥街道(7条留言)

1、网友留言:这里的叫“学尚”的市民是不是一直在恶意举报啊?我们小区挺好的呀!大家回家都主动量体温。有个阿姨一直在帮忙办通行证,我反正不用买菜做饭会到对面爸妈家吃好。小编怎么老是在回复这个人。小编能不能也关心一下战胜路东侧的虹桥北路1-2号,我们爸妈住的小区。那边几幢房子压根儿没人量体温,只有一个小喇叭和不戴口罩的老年人。

虹桥北村1-2幢属于零星独幢,为落实《南通市人民政府关于实施全面参与疫情防控十二项措施的通告》,针对虹桥街道对于零星独幢封闭式管理难的情况,采取如下管控方案是:

(1)对零星独幢辖区,落实社区干部开展逐户摸排,对暂住人口、外出未归人员逐一登记造册;新中社区前期已经对虹桥北路1-2号进行摸排,对外来人口进行登记造册。

(2)摸排时无人不在家中且无网格登记信息的居民,社区在住户门上张贴《外出归通温馨提示卡》,在楼道口张贴该《通告》。

(3)新中社区安排网格员定期巡查查看提示卡,若提示卡有破痕,说明家中有人居住,会及时上门,询问信息,宣传疫情防控和隔离事项。

目前,在疫情防控期间,新中社区会继续安排社区网格员加强对此区域居民动态管理,开展防疫知识宣传和日常巡查,安排居民志愿者在此区域巡查,对发现问题及时处置或与社区反馈。


2、网友留言:虹桥街道都市华城小区进出口管控及消杀都很到位,但还是有人不戴口罩在小区行走,希望社区和物业加强管理与教育力度,杜绝这种危险行为!都市华城仍旧管控松懈!!没有办理通行证、实名登记等排查进出人员措施,仅进门测量体温,任何人都能随意进出小区,难以保证户主安全!

新西社区和都市华城物业正在努力,不断完善小区抗疫管理工作。目前物业已关闭北大门、南小门,只留东西两个门进出,对汽车实行单行管理,只能西门进、东门出。物业要求小区西门门卫加大检查力度,认真做好测体温和来客登记工作。另外,社区还加派保安、志愿者加强巡逻,发现聚集、不戴口罩,加以劝阻。此外,通过小喇叭宣传、通告、一封信张贴等途径在小区内进行宣传。

关于小区通行证,经过社区与物业沟通,最晚于明日开始办理和发放通行证,目前广告公司正在赶制通行证。


3、网友留言:虹桥街道光明社区晚10点以后就无人值守,这样的封闭管理有什么意义?

针对夜间卡口值守的问题,目前虹桥街道统一安排,加派人手,从2月15日开始对每个卡口实行24小时值守制度,加强防范,并对所有卡口值守人员加强管理和监督。


4、网友留言:虹桥北村社区防疫做了实不实小区居民看得见,另外一个小区居民也如实反映自己进出情况,大家反映情况也只想非常时期小区能管好,反映问题第一次见榜,后门测温加强了。但回复中的楼道消杀是没看见,第二次反映的问题是对回复中用自管来回避社区管理问题,之前小区遇到问题就一直用这回,为了找到大家交的小区公共维修基金,业委会跑得都是泪。有说恶意,真不真,实地看一下,非常时期进小区不方便,查违建可以先从小区周边道路转一圈看,看看房顶有什么不一样,欢迎小编来拍一拍。


5、网友留言:虹桥街道新西社区虹桥北村又是一句自管了事,自管是否代表不归社区?是不是没有网格员?小区多少人从敏感区域回来的?如何保障14天隔离的?消杀留于空记录,垃圾桶、楼道内有没有消杀?“四不两直”随机问一下看本质,皮球平时踢惯了,平时没人管就算了,可非常时期能稍为干点实事吗?咱们小区近2年内的违建也再提一下。


6、网友留言:我们虹桥街道新西社区虹桥北村5到7日门口没人管理进行登记、测温;8日和9日我上午出去看到有人在登记测温;10,11,12日,我上班早中晚一天四次经过门口根本看不到人登记、测温,人随便进出,管理不到位,更谈不上对小区住户进行全面排查了。希望各级领导重视这个情况。


虹桥北村属于业委会自管小区,疫情防控期间,新西社区和业委会第一时间对虹桥北村实行封闭式管理,在北村东门安排门卫、志愿者、街居干部值守,负责询问、登记、宣传等工作。2月8日,新西社区给该小区卡口调配到一只测温仪,安排卡口人员对进出居民、车辆进行测温。为了增强卡口值守力量,新西社区在广大居民、党员、辖区企业中招募志愿者,目前已经增派了3名志愿者参与值守。对于群众反映的无人询问、无人测温情况,新西社区多次培训、指导、督促辖区各卡口值守人员,要求社区干部以身作则,认真履职,为辖区居民守好家、站好岗。


根据街道防控组指导意见,虹桥北村公共区域消毒工作每周消毒一次,由专人负责消毒,并做好记录,消毒记录公示在楼道。


另外,前期通过网格员入户排查,虹北新村截止到2月15日,共有14户35名外地回来的居民,目前均居家隔离并张贴了隔离提醒单。隔离人员公示表每天更新并张贴在小区传达室玻璃窗,方便居民掌握。街道还安排了专人为居家隔离人员的楼道进行消杀和垃圾清运,频率为每两日一次。


下一步,为了进一步加强疫情防控管理,从2月15日下午开始,新西社区和业委会组织人员为本小区居民办理并发放小区通行证。敬请居民有序前往卡口办理,配合现场工作人员管理。

另外,关于违章搭建一事,街道已将虹桥北村列入2020年老小区改造计划,届时会统一进行拆除。


7、网友留言:当前防新冠肺炎处于十分关键时期,市委高度重视,崇川区政府抓在实处,小区封闭管理措施有效。新建路四季绿苑物业管理虽然想了办法,但远远不到位、不规范,入侵风险极高,希望引起有关方面高度关注,共同完善提高!一是小区不封闭!二是门卫管而不管,流于形式!车辆基本随便进出,不需通行证,人员自由行!三是电梯及公共部位消毒简单粗暴,电梯地面消毒水"水漫金山",电梯厢四壁水淋淋!恳请崇川有关部门“四不两直”来现场办公!给居民安心、放心居住环境,不因一处影响崇川福地!!!

四季绿苑小区为物管小区,由泰合物业提供物管服务。小区共4幢,为开放式小区,没有围墙、出入口较多,为了便于疫情防控管理,物业封闭了多处进出口,以新建路为界,保留路南、路北2个出口。南区出口由物业安排人员进行测温、登记、值守。北区出口白天由社区人员、志愿者值守,晚上物业保安换班。针对群众反映的门卫管理流于形式的问题,社区已将该情况向物业、值守社干、志愿者反馈,要求值班人员在岗在位在状态,物业公司对门卫进行教育。

目前社区和物业沟通,组织业主办理小区临时通行证,广告公司正在赶制通行证,争取今明两天全部到位。

疫情期间,小区楼道、电梯、垃圾桶物业每天安排专人进行消毒,消杀表公示在楼道各单元。由于近期天气潮湿,消毒剂喷洒在电梯壁上挥发不出去,敬请谅解,我们也已经提醒工作人员注意喷洒细节。



市场监督管理局(1条留言)

1、网友留言:虽然一直强调不能哄抬物价,但学田菜市场原来三十元左右一斤的排骨,现在公然卖到五十元,严重影响正常销售,请相关部门进行督查。

经现场调查了解,学田市场共有猪肉经营户8家,子排的零售价在48-50元之间,差异因市口位置分布稍有不同。春节之前,市场整体子排的价格是40-45元之间,受到疫情、春节等因素影响了运输成本,价格比节前上浮了几元每斤。从2019年上半年受猪瘟影响开始,猪排价格受供需影响有所上涨。发改委等有关部门也在密切进行价格监控,现已要求学田莱市场管理办关注市场价格,继续完善索证索票制度,确保猪肉市场食品安全。



区疫情防控指挥部办公室(1条留言)

1、网友留言:感谢红黑榜和曝光台为疫情防控起到的推动作用!全体居民都来参加社区监督,社区工作人员也竭尽全力打好防疫阻击战。崇川在线能不能也开辟一个增援平台,各社区可以把目前人手不足、物资缺乏、经费困难的情况也反映出来,请各职能部门给予解决,由监督部门对解决情况也排个红黑榜!看看社区困难能不能得到上级部门支持!

为落实疫情防控工作需要,根据国家、省、市疫情防控相关要求,我区采取了一系列疫情防控举措。如所有小区、企业、单位实行封闭式管理等。全区各部门、街道强化责任、明确分工,快速高效的落实到位。各项工作任务的落实,全区1000多名社区工作者功不可没。

关于人手不足问题。2月4日起,区级机关部门派出400余名机关人员驻点企业指导复工复产,168名机关人员到社区包保,2月7日,市级机关也下沉了80名党员干部支援社区工作,增加社区人员力量,分担社区部分疫情防控工作。

关于物资缺乏问题。自新冠肺炎疫情发生以来,全国各地均面临物资缺乏的困境。我区医疗物资保障组自1月底组建以来,多渠道购买防护用品,全力保障疾控采样一线、城管环卫一线、社区防疫一线,相关物资均做到了快采、快分、快到位。截至目前,已向三个一线累计发放口罩40万只、红外测温计728支、水银体温计4700支、84消毒液1200升、酒精500升,并协调落实了应急帐篷200余顶,基本满足了一线需求。

关于经费困难问题。区委区政府始终将防控疫情作为重要任务摆在突出位置。在经费方面,只要有利于推进工作,有利于控制疫情,无论是区级层面还是街道层面,都将给予充分保障。

对于基层工作中遇到的困难,区防指将定期做好收集梳理,并切实加以解决,力争为一线同志营造更加优良的工作氛围。



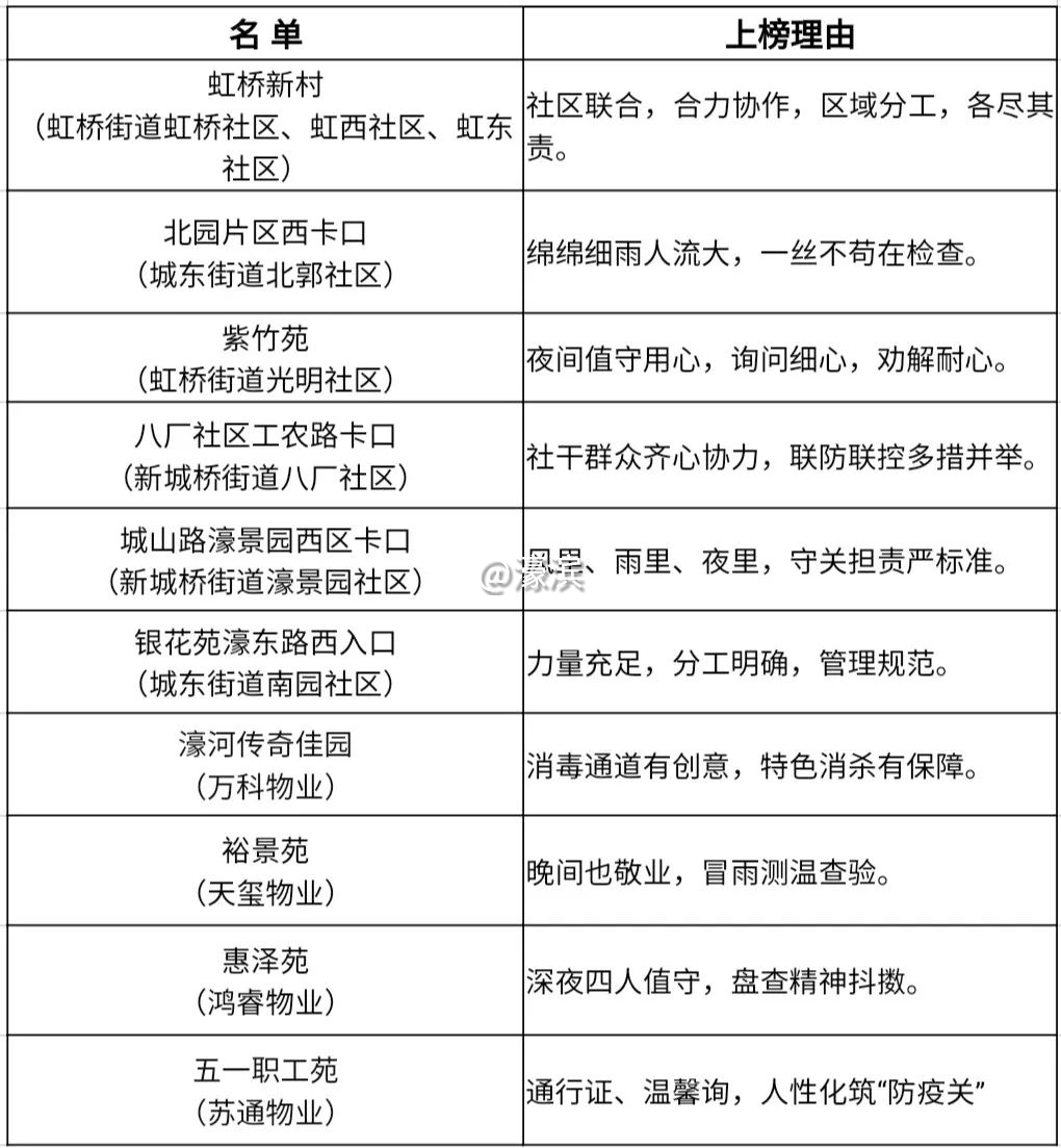
今天,区督查组通过“四不两直”的方式,继续对各部门、街道、社区、物业公司、市场落实《南通市人民政府关于实施全民参与疫情防控十二项措施的通告》等情况进行暗访,督查发现,大多单位和部门高度重视,采取多种举措,对小区等实行封闭式管理,但也有少数小区和市场没有严格按照通告要求执行,管理还存在薄弱环节。现设立“红黑榜”,将相关情况予以公示:
0dc55248c13e9924fef4aad1b5af790d.jpg
d915fbb7874b20bba965892d5a36604d.jpg

f57853c9b36b7601e9f509d3acbf5f69.jpg
9064894d51ffeebf4cc640393ee59dd4.jpg


来源:崇川在线
南通0
您需要登录后才可以回帖 登录 | 注册

本版积分规则

手机版|无图版|站务联系 | 商务合作 | 平台公约

信息产业部备案:苏ICP备05014191号-1 经营性ICP许可证:苏B2-20110445 苏公网安备 32060202000307号 © 2001-2019 0513.org All Right Reserved.

投诉争议 技术支持:第一互联 GMT+8, 2025-12-7 01:06 , Processed in 0.442272 second(s), 13 queries , MemCache On. 站点统计

快速回复 返回顶部 返回列表