濠滨论坛

点击扫描二维码

查看: 35934|回复: 0

判了!首例涉疫情妨害公务案一审宣判

[复制链接]

该用户从未签到

发表于 2020-2-13 13:39 | 显示全部楼层 |阅读模式 来自:江苏
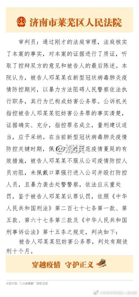
2月12日上午,山东省济南市莱芜区人民法院公开开庭审理并当庭宣判山东省首例涉疫情妨害公务案,被告人邓某某被判处有期徒刑十个月。
e90f2d2b7583e5fe070aef708ee0b6e0.jpg
2月3日上午8时许,济南市莱芜区某食品有限公司工人邓某某不配合公司疫情防控工作,未佩戴口罩强行进入公司,并殴打疫情防控人员。在派出所民警赶到现场后,邓某某仍然拒不服从民警执法,并殴打民警徐某,造成其执法记录仪滑落。在民警徐某将执法记录仪转交辅警时,邓某某再次殴打民警徐某。案发当日,邓某某被刑事拘留,2月6日被执行逮捕。济南市莱芜区人民检察院依法提起公诉后,济南市莱芜区人民法院于2月10日立案受理并依法公开开庭进行审理。
a4d4aba37bfc25d797c1ffb649bbde65.jpg
济南市莱芜区人民法院认为,被告人邓某某在新型冠状病毒肺炎疫情防控期间,以暴力方法阻碍人民警察依法执行职务,其行为已构成妨害公务罪。在当前新型冠状病毒肺炎疫情防控关键时期,佩戴口罩是防范疫情蔓延的有效措施,被告人邓某某不服从公司疫情防控人员劝阻,未佩戴口罩强行进入公司并对防控人员实施殴打,且暴力袭击处警警察,依法应从重处罚,鉴于其认罪认罚,依照《中华人民共和国刑法》第二百七十七条第一款、第五款、第六十七条第三款及《中华人民共和国刑事诉讼法》第十五条之规定,法院遂作出上述判决。
1431c5bfa5aae41154dcf7249a0378f1.jpg
法官说法

佩戴口罩是政府为防止新型冠状病毒感染的肺炎疫情蔓延而采取的防控措施,在本案中,邓某某不服从公司疫情防控人员劝阻,未佩戴口罩强行进入公司并殴打防控人员,且暴力袭击处警警察,其行为已触犯刑法,构成妨害公务罪。
当前,全国上下正在全力抗击新型冠状病毒感染的肺炎疫情,希望广大人民群众能够自觉配合工作人员排查及各类相关工作,切勿以身试法,对妨害公务、制假售假、非法经营、造谣传谣等破坏疫情防控的违法犯罪行为,将依法从严、从快处理。

今天上午,莱芜区法院官方微博对本案庭审进行了图文直播,小编选取了部分直播内容↓↓

58c76cde9afa090cf273518271de2dcd.jpg
庭审现场

50b053effff704833f7b8fec54e2dfc4.jpg
庭审现场
2dbd38295ebd36543b7d571ea7870bb2.jpg
起诉书
20c2c57051ae2077c59a8fe41dec0e42.jpg
部分证据

44a225a487ed65603267f485e81ffd37.jpg
检察机关量刑建议

6018c321dee8c990b35bcd6b0d8050a3.jpg
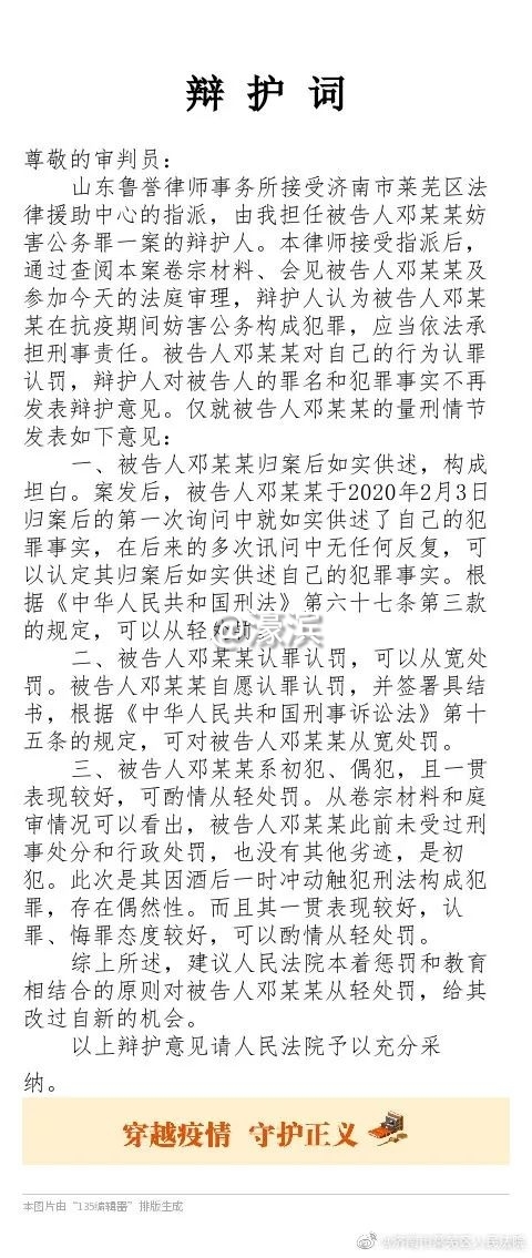
辩护词

01d01bf7a1a8daf0172dd4eff7a401af.jpg
被告人表示悔罪

f12155a890ce2460cf079b657987ab5c.jpg
来源 : 济南市莱芜区法院、山东高法

南通0
7fddcda3711ab96d7122dcc3ffb836dc.jpg
您需要登录后才可以回帖 登录 | 注册

本版积分规则

手机版|无图版|站务联系 | 商务合作 | 平台公约

信息产业部备案:苏ICP备05014191号-1 经营性ICP许可证:苏B2-20110445 苏公网安备 32060202000307号 © 2001-2019 0513.org All Right Reserved.

投诉争议 技术支持:第一互联 GMT+8, 2025-12-26 19:36 , Processed in 0.215501 second(s), 15 queries , MemCache On. 站点统计

快速回复 返回顶部 返回列表