濠滨论坛

点击扫描二维码

查看: 20929|回复: 13

[随便港港] 有个疑问:无症状感染者是不算在确诊名单里的?

[复制链接]

该用户从未签到

发表于 2020-2-13 11:00 | 显示全部楼层 |阅读模式
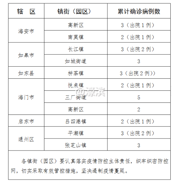
南通第一批治愈是2个,第二批是3个,第三批,是6个。怎么总数是10个?

QQ浏览器截图20200213105434.png


今天(2月6日)上午9时40分许,31岁的蔡姓患者和33岁的钱姓患者在医护人员的陪同下,轻松走出市第三人民医院隔离病房。
病例2:钱某,男性,33岁,现居通州区平潮镇栖凤二期,1月20日从武汉返通。(已出院)

病例1:蔡某某,男性,31岁,现居如东县栟茶镇兴凌村26组,1月20日从武汉返通。(已出院)


2月10日上午,从我市新型冠状病毒感染的肺炎患者定点收治医院--南通市第三人民医院再传喜讯,继2月6日我市首批患者2人治愈出院后,第二批患者3人也顺利出院。


第二批患者3人,分别为32岁的钱先生、36岁的周先生和57岁的徐先生。
病例6:徐某某,男性,56岁,现居如东县栟茶镇竹园村17组,为近期武汉返通人员。(已出院)

病例4:钱某,男性,33岁,现居海安市高新区西城街道拥徐村14组,1月18日从武汉返通。(已出院)

病例3:周某某,男性,36岁,现居启东市吕四港镇秦潭西小区,1月20日从武汉返通。(已出院)


12日上午,我市第三批5名确诊的新型冠状病毒感染的肺炎患者和1例无症状感染者从市第三人民医院出院。
所以是无症状感染者不算?

27岁的冯女士是我市发现并收治的首例无症状感染患者,她是作为与武汉回通人员密切接触者在接受核酸检测时,被细心的疾控人员发现的。

5名确诊患者中:
65岁的朱姓女士是武汉人,年前在通州平潮打工的儿子接她来通过年,因她“发热咳嗽一天”,于1月29日被收治入院;
45岁的彭姓男士为重症患者,海安人,他与妻子于1月18日从武汉自驾车赶回海安老家,后出现呼吸困难等症状,加上本身身体较为肥胖,患有高血压,相对症状较重;
52岁的蔡姓男士是海门人,施工员,因“发热6天、呼吸费力”于1月30日收治入院。
此外,另两名确诊患者和1名无症状感染者是亲属关系,分别是来自如皋的一对夫妇(58岁的王先生、57岁的吴女士)和他们的侄媳妇(27岁的冯女士),他们于1月21日一起自驾车从武汉回到如皋,1月27日同时入院。
病例5:王某某,男性,58岁,现居如皋市长江镇春江花苑小区,1月21日从武汉返通。(已出院)
病例8:蔡某某,男性,53岁,现居海门市悦来镇鲜行村38组,1月19日从武汉返通。(已出院)
病例7:彭某某,男性,45岁,现居海安市南莫镇柴垛村19组,1月19日从武汉返通。(已出院)
病例10:吴某某,女性,57岁,现居如皋市长江镇春江花苑小区,1月21日从武汉返通,系病例5的妻子。(已出院)
病例20:朱某某,女性,65岁,武汉人,暂居通州区平潮镇沪通大桥监理项目部,1月23日从武汉来通。(已出院)

南通0

该用户从未签到

发表于 2020-2-13 11:05 来自手机客户端 | 显示全部楼层
我也很想知道!n
回复 支持 反对

使用道具 举报

该用户从未签到

发表于 2020-2-13 11:07 来自手机WAP | 显示全部楼层
长江镇患者的侄媳妇不算治愈
回复 支持 反对

使用道具 举报

该用户从未签到

发表于 2020-2-13 11:07 来自手机客户端 | 显示全部楼层

有一个是无症状患者,不算
回复 支持 反对

使用道具 举报

匿名
发表于 2020-2-13 11:08 来自手机WAP | 显示全部楼层
提示: 作者被禁止或删除 内容自动屏蔽
回复 支持 反对

使用道具 举报

该用户从未签到

发表于 2020-2-13 11:09 来自手机客户端 | 显示全部楼层
你数数出院人数
回复 支持 反对

使用道具 举报

该用户从未签到

发表于 2020-2-13 11:11 来自手机客户端 | 显示全部楼层
有一个是无症状感染者,不算确诊患者
回复 支持 反对

使用道具 举报

发表于 2020-2-13 11:15 来自手机微信 | 显示全部楼层
提示: 作者被禁止或删除 内容自动屏蔽
回复 支持 反对

使用道具 举报

该用户从未签到

发表于 2020-2-13 11:18 来自手机客户端 | 显示全部楼层
稀饭你le 发表于 2020-02-13 11:07
有一个是无症状患者,不算

无症状但是也感染了,这也不算??
回复 支持 反对

使用道具 举报

该用户从未签到

发表于 2020-2-13 14:58 来自手机客户端 | 显示全部楼层
**** 作者被禁止或删除 内容自动屏蔽 ****

泰州那个南通市崇川区在泰州治愈的怎么没算南通?
回复 支持 反对

使用道具 举报

该用户从未签到

发表于 2020-2-14 08:15 来自手机客户端 | 显示全部楼层
东门过客 发表于 2020-02-13 14:58
泰州那个南通市崇川区在泰州治愈的怎么没算南通?

属地管辖,哪儿发现就属于哪里的名额
回复 支持 反对

使用道具 举报

该用户从未签到

发表于 2020-2-14 08:34 | 显示全部楼层
无症状的肺炎,算在治疗出院名单里
回复 支持 反对

使用道具 举报

  • TA的每日心情
    开心
    2015-9-1 22:09
  • 签到天数: 191 天

    [LV.7]常住居民III

    发表于 2020-2-14 08:40 | 显示全部楼层
    如皋老头 发表于 2020-2-14 08:15
    属地管辖,哪儿发现就属于哪里的名额

    那飞机上那个为啥算平潮啊。在机场被发现,直接就去医院救治,怎么也该算兴东街道啊。

    回复 支持 反对

    使用道具 举报

    该用户从未签到

    发表于 2020-2-14 15:44 来自手机客户端 | 显示全部楼层
    不纳入确诊的数字统计,但不代表不采取相关措施
    回复 支持 反对

    使用道具 举报

    您需要登录后才可以回帖 登录 | 注册

    本版积分规则

    手机版|无图版|站务联系 | 商务合作 | 平台公约

    信息产业部备案:苏ICP备05014191号-1 经营性ICP许可证:苏B2-20110445 苏公网安备 32060202000307号 © 2001-2019 0513.org All Right Reserved.

    投诉争议 技术支持:第一互联 GMT+8, 2025-12-7 02:00 , Processed in 0.795971 second(s), 22 queries , MemCache On. 站点统计

    快速回复 返回顶部 返回列表