濠滨论坛

点击扫描二维码

查看: 13888|回复: 3

[新闻快讯] 关于崇川在线微信公众号部分留言反馈问题整改情况的通报(九)附红黑榜

[复制链接]

该用户从未签到

发表于 2020-2-12 19:38 | 显示全部楼层 |阅读模式
2月12日,崇川区在崇川在线微信公众号发布《关于崇川在线微信公众号部分留言反馈问题整改情况的通报(八)附红黑榜》,区纪委监委对网友的部分留言进行了梳理,并交办到各街道、商务局等部门。近期,经过八轮留言反馈问题整改,七轮红黑榜公示,崇川区疫情防控工作有了喜人的变化,也得到了不少网友的肯定。在此,希望广大网友进一步通过在本通告下方留言的方式积极监督、反映问题。崇川区不遮掩不推诿,将全力抓好整改工作,与大家齐心协力打赢疫情防控阻击战。现将各单位反馈的问题整改情况通报如下:

崇川经济开发区(观音山街道)3条留言
1、网友留言:新胜花苑不看身份证,不询问哪里来到哪里去,进入也没有登记到本子上,只是量个体温。埭伍桥过渡房昨天过去,测体温是60岁以上的大爷,体温测了只有20几度,说不明白情况。希望每个点都能派一位年轻干部值守。

关于新胜花苑的问题回复如下:新胜花苑小区门岗对前期已核实身份并发放通行证的人员,只需测量体温后即放行。对其余进入人员,仍然是核实身份信息并测量体温后放行。

关于埭伍桥过渡房的问题回复如下:目前,我们测温使用的是额温枪,额温枪使用简单方便,不需接触人体皮肤,避免交叉感染。但额头体表温度易受外界温度、体表温度分布不均匀等因素的影响,所以额温枪的测量精度比不上水银体温计,对此情况,埭伍桥社区将对过渡房管理人员、志愿者进行培训,掌握测量原理,规范测量方法。当前,面对辖区内6500户的基数、复工潮的到来、居家隔离人数的不断上升,社区工作人员加班加点,对返通人员进行认真排查,主动为隔离户提供代购、跑腿等服务,社区防疫工作人手十分紧缺。社区也呼吁年轻人加入到志愿者队伍中,守护我们共同的家园。

2、网友留言:11号五点左右景河苑29号楼1单元901来了一家山东人,物业就这样把他们放进来了,希望有关部门来管理一下并与隔离,非常时期非常对态,为了大家着想赶紧来管一下拜托了!
景河苑29幢901室为业主自购房,已购买多年。业主为山东临沂返通,在景河苑办理了蓝牙并租赁车位。2月11日晚,社区已对其进行居家隔离。

3、网友留言:书院坊白天楼下经常老人聚集,部分人员口罩都不戴。15号楼601室白天还经常有人聚众打牌,希望相关部门能加大宣传及管理力度。
疫情防控期间,社区通过横幅、小喇叭、志愿者日常巡逻劝导、挨家挨户发放宣传单等多种方式在小区内进行宣传,对扎堆、不戴口罩等现象及时劝导。2月4日,群众举报15号楼601有人聚众打牌,社区当天上午10:00、下午2:00上门后,发现有3人在房内吸烟,桌上无牌。2月11日晚上5:00,社区再次上门,敲了10分钟后无人开门,去该楼幢南边13号楼7层观察,发现该户没有开灯。社区及物业将加强小区巡查力度,严禁小区聚众打牌。
狼山镇街道(4条留言)
1、网友留言:南通五山家园疫情宣传不用普通话,里面大量外地买房者听不懂说傻,有损形象。物业老头对进出人员只是测体温,多次实验,外地人进出无阻,发进出卡只是形式主义,小区东南角栅栏损坏几年物业不修,现在疫情期间进出自如。

2、网友留言(啄木鸟):五山家园发卡形式主义,进出不需要,小区东南拐栅栏损坏外地人进出自由,多次反馈物业无用。宣传请用普通话,外地人听不懂。
目前五山家园疫情宣传分别用普通话和南通话进行宣传,小区大门由物业、社区、志愿者共同配合,不管本地居民还是出租户,要求所有人员凭证进入。小区东南侧铁栅栏目前已经修好,恳请大家发现不良现象,共同出面进行制止。

3、网友留言:星光耀loft都只从10号开始量体温关闭地下室电梯,而且进出管理流于形式,本人多次通过地下室进入大楼,有人在没人主动询问进出原因量体温。
鼎辉物业从10日开始已关闭星光耀loftA、B幢地下室电梯,并实行24小时值班管控,对进入的人员进行体温测量和信息登记,进入人员均有登记记录。狼山镇街道、三角桥社区也有驻点人员巡查督促物业加强管控。

4、网友留言:官宣解个疑惑吧,临江家园对外地含县市区回来的人是怎么把控的?昨天看到几个拖着行李的年轻人进小区,门岗师傅就测了下体温,看他们有门禁卡(2019年11月左右就发了),啥都没问就给进了。不是说现在省外市外一律隔离,县市区疫区来的也必须隔离14天嘛。这啥都不问,咋知道呢?
临江家园对外省市、江苏省其他市及南通市内有疫情的乡镇人员回通的,必须进行14天居家隔离观察,南通市内非疫情乡镇人员回小区的,不隔离,需在物业登记、测量体温并上报社区。经了解,这位网民看到的几个拿着行李的年轻人,是刚返通人员的同事,帮他拿行李的,刚返通的人员,临江社区已第一时间对其进行了居家隔离。临江社区和临江家园物业将进一步加强对外来人员的管控,也非常感谢居民对我们工作的支持!

文峰街道(11条留言)
1、网友留言:紫东花苑25幢205室几乎每天都大量烧高香,撇开安全隐患,还有烧香形成的气溶胶造成pm2.5爆表不说,给我们全家带来严重困扰。我家宝宝两岁不到,从月子里开始一闻到烧香气味就严重呕吐,过敏性咳嗽和不停的喷嚏,给孩子的生长发育带来严重影响。烧香严重到大人不停咳嗽。现在疫情当前,因为不堪忍受烧香气味,我家每天的室内通风都不能保证。我们反复与205室沟通无果,联系社区民警也说没有办法只能报警。咱们都步入新时代了,是否应该移风易俗,剔除旧时代不良糟粕,还我们孩子清新怡人的生活环境呢?
针对“紫东花苑25-205室住户经常性烧香影响居民生活”的问题,社区工作人员已经通过上门进行了解及劝说,居民表示以后会文明敬香。

2、网友留言:感谢崇川各位领导如此快的落实并解决问题。下面还有些小小建议,学士府住户分为四大类,崇川拆迁安置户、后期购买方、租房者(单独承租)、合租户,人员来自多元化,难以掌控以及跟踪管理。学士府首先分为南、北区,由二个物业管理,南、北区又各自分为河东、河西,同时南、北区之间中间又有商业街,并且商业街商户住宿其中。疫情关键时刻,困难重重,建议不应该只是设置卡口,单纯的盘查,盘查也不只是机械性的盘查,而应该落实到点,比如说各户签定责任状,乃至去上门落实。不能坐等,而应该主动出击!希望区领导牵头,下达到街道,牵手社区,联合物业,征招志愿者,共同探讨,打赢疫情阻击战!最后向辛苦一线人员致敬!
学士府小区租赁户到社区警务室进行登记,拆迁安置户凭身份证和户口本到物业及小区内登记点登记人员信息发放出入证,后期购房者凭房产证及身份证到相应点位登记发放出入证,目前登记核实人员信息已落实到点位。

3、网友留言:城南二村,每天小区里很多遛狗产生的粪便,容易滋生细菌,希望能科学管理。
社区通过发放温馨提示,加大对养犬家庭文明养犬的宣传力度,提醒养犬家庭外出系好狗链,注意随手清理粪便。同时,社区安排保洁员及时做好主次干道宠物粪便的清理。

4、网友留言:轨道交通公司是在文峰街道吧,他们10号复工了有走复工申请吗
经街道工作人员实地核查并电话联系相关负责人,轨道交通公司十一局、十四局在我街道辖区内的两个工地目前暂未复工,工地只有值班人员值守。轨道交通公司复工申请相关情况,可与市住建部门联系。

5、网友留言:紫东花6幢102按他发朋友圈应该是上星期四组队去武汉共6至7人,因未能进入武汉于11日左右返回紫东,有他朋友圈视频为证。
2月12日上午,鲍家桥社区社干、网格员、社区警察共同上门核查,并通过相关信息了解其一个月以内的行动轨迹,确认被举报人确未去过武汉。其朋友圈所发视频是用过去的老视频编辑而成。目前,社区已经对被举报人进行批评教育,感谢居民提供线索。

6、网友留言:学士府西大门口放了个喇叭从早播放到晚上,搞得前后左右楼的居民无法安心休息。真不知道这是让住户安心在家,还是要把住户轰出住所。希望政府管管这种脑残的做法!
应居民要求,社区在学士府西大门设置喇叭播放防“疫”宣传相关内容。目前,学士府西门小喇叭播放时间已调整为早8:30至晚19:00,音量相应调低。

7、网友留言:今天万濠星城上了红榜,可能督查人员只是看到了二期大门口的志愿者和保安热闹的样子,位于斜对面一期的大门口只有两个保安站岗,量完体温也不看温度直接就放行,不管是否有业主门卡,非业主车也可以随意进出。前两天还能看到戴红袖套的街道人员,现在都没有了。希望一期门口也能像二期门口严查,而不是敷衍了事。
疫情防控工作开展以来,社区工作人员、万濠星城的保安和志愿者(包括居民志愿者和区级机关人员)等一直坚守岗位,对进出人员进行体温检测,严禁外来车辆及人员进入,由于一期有6幢,二期有15幢,社区在安排志愿者时一期志愿者相比二期略少。2月12日开始社区为居民办理临时出入证,进一步对小区出入人员进行严控。

8、网友留言:餐饮外卖不允许做,为什么还有在做,这就是你们说的文件吗?位置中南。
针对反映的问题,社区已进行排查,目前将排查到的未经允许的餐饮外卖店提交给市场监管部门。社区将协同市场监管部门上门进行劝停。如有发现类似情况,广大居民可向市场监管部门反映。社区也将进一步认真履行防疫管控责任,对经营个体做好宣传解释工作。

9、网友留言:城南小苑9-404业主天天在楼道抽烟,一堆烟头,无人清扫,且小区内老有人在绿化带烧纸,无人管控。
城南社区工作人员上门同城南小苑9-404的业主进行沟通,该业主表示今后不再在楼道抽烟,同时主动将楼道的烟头进行了清扫。
关于“有老人在绿化带烧纸”问题,下一步社区将采取以下措施:一是加强宣传教育,提倡居民采取绿色环保文明的纪念方式。二是强化巡查监督,及时发现、及时制止。我们也呼吁,居民朋友们如发现此类情况可向社区反映,共同参与劝导。

10、网友留言:紫东南苑南区地下车库出入口疫情防控不力!具体是车库出入口不量体温,仅增加了保安而已!试问这样的做法是如何防疫的?
紫东南苑南区车库出入口额温枪因高频使用已损坏,目前已送去维修。街道、社区和物业正在积极联系购买,我们也呼吁,广大居民和社会上的爱心人士提供购买途径。

11、网友留言:请问各级领导是不是疫情警报已解除了?为何文峰街道三里墩社区紫东花苑70号楼南边一排车库前,每天都有很多人聚众串堆聊天?有的人甚至还不戴口罩?居民已经多次向社区反映,不知道是没人管? 还是管不了?
此问题社区已多次派人到现场进行劝导,当时人员会疏散。但是安置小区老年人思想工作比较难做,有时刚疏散结束,一会儿又聚在一起。对此,社区将进一步加大巡查力度,请他们尽量居家不要外出。我们也呼吁,热心居民和老人的家属共同参与劝导。

任港街道(4条留言)
1、网友留言:景华城地下车库进入畅通无阻,无保安,不用量体温,如果有外地人员回通,物业根本不懂,隐患极大。
目前景华城负二层已全部封闭,电梯不停至负二层,负一层东边两个通道已封闭一个,仅留一个进出口,有工作人员值守并登记测温,行人无法由此进入小区。小区白天西边进东边出,东侧口每晚7点大润发停止营业后同时关闭,只留一个西边口可通行。进出口有工作人员对进入人员登记测温,准确把握并及时报告外地人员返通情况。社区将继续加大小区巡查力度,督促物业进一步提升服务水平。

2、网友留言:江景国际北区汽车里的人一直没有量体温,只要看了临时通行证就让其进入。
2月12日,社区要求物管人员不能因为车子有临时通行证就认为是本小区的人而不进行测温,驾车人员和车上所有随行人员都必须测量体温,一天多次进入也要每次测量。社区要求物业管理人员共同做好防疫宣传工作,同时也请居民积极配合。

3、网友留言:外滩北苑的租房户很多。
任港社区联合社区民警1人、户籍警3人、青年志愿者3人、机关志愿者2人分组对外来人员特别是重疫区、群租房、暂住人口进行人员登记、核查,与租赁业主签署防疫安全责任书。对省外及南通市疫区重点人员进行居家隔离,对小区所有租赁户分类发放临时出入证。

物业每天至少一次对小区范围进行全面消毒,时间为上午9点或下午3点,覆盖范围为137个电梯、161个楼道单位及公厕、窨井、广场健身器材等公共部位,隔离楼道加大消杀频次。欢迎广大居民加强监督,如有发现外来人员,及时与社区联系,电话:89081506。

4、网友留言:任港街道城港花苑2期没有通行证,其他街道很多拆迁以及老旧小区已经开始实施通行证,我是不知道上面有没有强制执行的政策,但我们都希望在全国进入战斗状态时,个人要看管好自己,各单位也把防疫当成一种使命感去做,执行力要强,责任感要重,通行证如果可以的话赶紧做起来,毕竟现在返回人员渐入高潮,时间紧迫,把好关啊!
关于小区发放通行证问题,目前,全区没有统一规定,各社区、物业公司从防疫实际出发,制定了不同类型的通行证。近期,城港花苑二期已实行封闭管理,外来人员和车辆非必须不得入内,特殊情况须有人领进并进行体温测量和实名登记。2月10日,城港花苑二期物业管理人员已向总公司提出制作通行证的申请。总公司表示,由于排版印刷需要时间,2月12日城港花苑二期汽车通行证已到位并开始发放,行人通行证近两日将陆续到位。

城东街道(4条留言)
1-2、网友留言:德民社区西门围栏在2020.2.11下午13:30左右已经被人打开,闲杂人等进出无阻碍;银花苑33幢楼下的铁门看似封起来了,但每天仍有很多人(包插送外卖的)从这里(30幢和32幢之间绕进去)通过,请相关部门尽快把这个缺口堵起来!
社区第一时间与物业公司经理到德民社区西门进行查看,西门围栏遭人为破坏,进出人员经小区西边卡口检查为德民小区居民后,穿越西门围栏进入。发现问题后,社区与物业立即对西门围栏进行加固,并安排物业公司保安每小时巡逻一次,物业公司也将进一步加强管理。

银花苑30-44幢为物管小区,30-33幢位于南大门外侧,东边共两个铁门,其中一个已封闭,另留一个方便居民进出。西侧河边若完全封死,33幢里车库在南侧的居民就进不了车库,影响他们的正常生活。所有进入小区内人员均在小区外南园路口完成登记测温,外卖在南园路口也已拦截,进不了小区,请居民放心。

老城区小区进出口多,管理压力大,社区加强管理的同时更离不开居民朋友的配合,在此我们呼吁,请居民朋友不为一己之便随意破坏卡口,争做高素质崇川人。

3、网友留言:您好我想提个建议,就是现在外地返回崇川的一律隔离14天,但是有些人并不自觉,并没有主动报备社区,也就没有隔离,我觉得这个很危险。不知道银花苑入口有没有仔细排查登记这些信息,有没有第一时间跟社区反映让他们上门贴封条。因为好多人不自觉,并不会主动向社区报备隔离的,还是要有强制措施才行,要靠社区主动发现,而不是被动。辛苦了!还有个建议,能不能一家发一张出入卡,凭卡出入,这样也就不会有人混进来了,好多地方都这样了,包括县里。
关于社区对隔离户的管理,已于2月11日崇川在线公众号平台中详细回复过您,敬请参考。您的第二条建议,城东街道各社区已在小区进口设立出入证发放点,辖区居民提供身份证、房产证(或租赁合同)即可办理出入证。感谢您一直以来对基层工作的关心,您所在的银花苑分属东大街社区和南园社区,若有其他建议也欢迎您直接联系东大街社区81123165或南园社区85898693,以便社区第一时间给您回复。再次感谢您对基层工作的支持!

4、网友留言:可以举报城东街道复工前要求“填表抗疫”形式主义问题吗?现在复工前就要求填表,已经第二次了,还要求签返通员工疫情防控承诺书,不管员工是否出过南通,最后还写自愿承担责任,无非就是不想担责任,保住自己职位,国家都说了不让还搞形式主义。
为确保企业复工有序进行,城东街道严格落实崇川区关于《全区企业复工及疫情防控工作方案》的相关规定,严格实施企业向属地承诺、员工向企业承诺制度,切实加强风险管控,确保企业各项防控工作措施落到实处。非常抱歉特殊时期给您带来了不便,还望您理解为感。

和平桥街道(1条留言)
1、网友留言:和平桥街道很多小区都未测体温,不少小区“脸熟”即可进入。请问这些小区如何有效筛选及控制携带者?
自省、市启动突发公共卫生一级响应以来,和平桥街道在区疫情防控指挥部的统一部署下,严格落实属地责任,切实加大疫情排查防控,关于小区封闭管理主要做到“五个一”,即,小区只留一个出入口,安排一支值守队伍、人员进入必测体温、进出小区必做登记,每日更新消毒记录,确保各个小区出租暂住、疫区返通、居家隔离三类人员信息准确、措施有力,严格疫情防输入。由于疫情形势严峻、物资紧缺,截止目前辖区仍有4个物管小区没有购置到额温抢。下一步,街道将督促配合物业管理公司多途径想尽办法尽快解决该问题,同时对小区防控工作做到再督查、再压实。

新城桥街道(4条留言)
1、网友留言:首先感谢城南新村社区的工作人员,进出都会询问单元楼,不允许外面人进出。但是今天看到86幢附近有一女子,穿着睡衣,没戴口罩在路上走,还在咳嗽。希望社区工作人员不仅在门口守卫好,也要加强巡逻。我相信只要巡逻几次,一定会发现社区的其他问题。可能今天是雨天,小喇叭没怎么循环播放。楼道有条件的话简单消毒下也很重要。谢谢!
对于个别居民未戴口罩出门的现象,社区将对小区居民进一步加强防控知识宣传,安排志愿者用小喇叭在小区进行流动宣传。社区小喇叭只有一个,每日循环播放时间(早上8:00到12:00;下午13:30-18:30)。城南新村小区是自管小区,点位排查、小喇叭宣传、楼道洗消等防控工作都是由社工和居民志愿者一起协调开展,人手有限。希望更多的居民也能够自发加入到防控行列,齐心协力做好防控。

2、网友留言:城山路家和花苑从来就没见量过体温,跟南隔壁的濠景园管控措施对比一下就知道区别多大,希望物业不要每年光盯着每部车子收道闸费(原来叫停车费,被有车库的业主抵制了以后改了个名称就继续收了)。
家和花苑是物管小区,濠景园社区第一时间将上级部门关于此次防疫的要求逐一告知了辖区物业包括家和花苑物管处,要求各物业根据自己实际情况加强对小区防疫的管控和消杀工作。从2月4日起,家和花苑开始进行封闭式管理,并督促保安加强进出人员和车辆的管理。此前,原来的耳温枪测温受环境影响大,不灵敏,现已更换为额温枪,并且再次督促保安对进出人员必须测温。12日上午,新城桥街道物管办、濠景园社区再次召集辖区物管负责人,强调防疫管控工作重点事项,确保辖区物管小区封闭式管理有条不紊运行。

3、网友留言:您好,城南新村84幢还是独立小院进出都没人管,反应给社区,反应给你们也没有人问津,难道现在疫情结束了?请监管部门做好工作。
2月12日上午,朝晖社区已经将城南新村84幢的小入口封闭,小区所有居民统一从86幢入口进出,并加强86幢入口管理。

4、网友留言:现在很多小区外地来的都要隔离,贴封条,可是一些老小区还没有执行,文峰花苑只是量体温,办了临时通行证,外地来的不隔离,对前期工作效果有影响!
经了解,区防疫指挥部对隔离人群有明确的界定,对南通市内非疫情乡镇人员回通、自有交通工具每日或当日往返县区的,明确不隔离。对其他地区人员,我街道文峰社区均已根据不同情况进行居家隔离处理。


虹桥街道(4条留言)
1、网友留言:南通市新建新村门口无人检查,随便出入,听说还有打牌现象,非常时期还希望能加强管理。
新东社区对辖区新建路新村2-50号楼实施全封闭管理,出入口设在新建新村5号楼下,安排多人轮班值班、测温。辖区原有多个聚集打牌的,疫情期间经民警、社区人员巡查劝阻,近期未发现有群众聚集打牌。欢迎举报人提供打牌具体地址,以便社区安排人员上门劝散。

2、网友留言:虹桥街道后面的虹桥北村卡站测温随机化,进出人员不问来处,小区无消杀,等到第八期了小区还是这个样,街道社区惯用自管小区自建物管为借口踢皮球,请把我们交的公共维修基金说明白,少搞官僚形式主义,多解决点群众实际问题!!
虹桥北村(52-66幢)属于业委会自管,目前东门有保安、志愿者值守,量体温登记,运用小喇叭、张贴通告等方式加强共同宣传。每天有专人负责消杀该区域楼道、小区垃圾桶,并在新村东门口有消毒记录公示。维修基金属于房管局维修基金管理中心业务范筹,不是社区的业务范筹。

3、网友留言:新建路四季绿苑小区一直没有采取体温测量,希望社区街道管理一下。
四季绿苑小区共4幢,被新建路隔成两块,路南路北各有一出口,这期间物业在路南出口量体温登记值守。北出口白天由社区人员、志愿者值守,晚上物业保安换班,没有测温仪。因为小区没有围墙,进出口比较多,物业已在各个进出口设障碍,封闭进出口。通告、一封信、小喇叭都在宣传,楼道、电梯、垃圾桶每天消毒。消杀表公示在1幢、2幢第一个单元。由于目前物流不通畅,采购的测温仪目前还未到货,我们也在想办法通过各种渠道采购,同时也呼吁广大居民朋友若家中有闲置测温仪,可以提供爱心捐赠。

4、网友留言:姚港路紫竹苑虽然有人把守、有人测量体温、但还是不严格、有些电瓶车直接冲入小区、门口负责人只是象征性的喊了一下、个人建议不管此人是否是小区的居民都应该拦下询问是从何地而来、居住几号楼。
紫竹苑小区属于业主自管小区,目前每天由志愿者和社区干部值守,负责询问登记、测量体温,但此处只有测温枪1个,居民进出高峰期时,有的居民嫌等待测温时间较长,趁值班人员不注意未经测温直接进入小区,甚至有居民闯卡情况。目前光明社区已经进一步加强卡口管理,要求值守人员组织有序测温,并将联合社区民警加大对闯卡人员的处置力度。

区商务局(2条留言)
1、网友留言:非常时候,生命重于金钱,许多企业都配发了防护用品。建议大润发也应该给员工配好口罩,保证他们人身安全,免得家里人替他们担惊受怕!!!

2、网友留言:建议政府部门督促观音山大润发的主要负责人,在自己赚钱的同时,不要拿员工的生命开玩笑,做好各项防护措施,给员工配备好消毒水和口罩。让家人不用替他们担心!!!
针对投诉人反映的问题,商务局及时与企业进行对接,核查情况。据企业反映,2月5日前,公司为每位员工每天发一只口罩,2月5日后,由于口罩紧张,在保障一线员工每天有口罩的情况下,对非一线员工两天发一只。现已要求企业进行整改,同时消毒液也要求在公共场所进行配备。
在目前口罩紧缺的情况下,商务局多途径帮助解决,先后两次为各大超市提供口罩28000多只,但仍然难以满足需求,最近还在积极想办法解决。


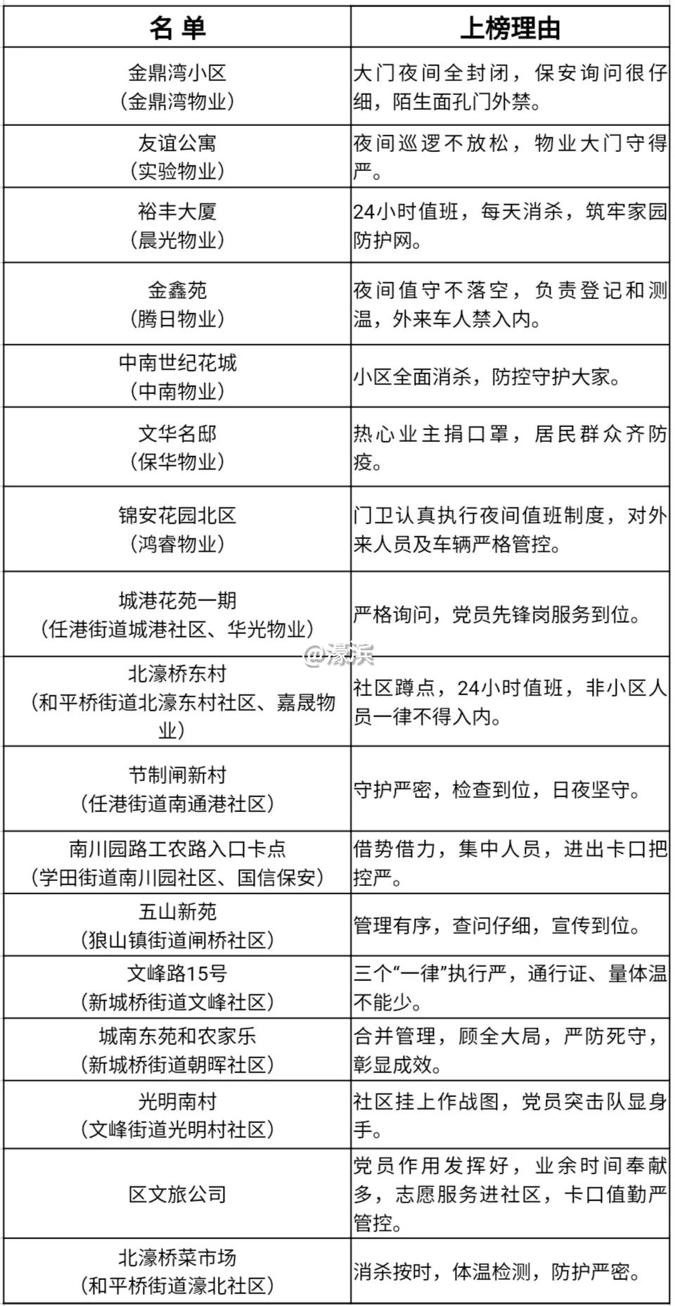
今天,区督查组通过“四不两直”的方式,继续对各部门、街道、社区、物业公司、市场落实《南通市人民政府关于实施全民参与疫情防控十二项措施的通告》等情况进行暗访,督查发现,大多单位和部门高度重视,采取多种举措,对小区等实行封闭式管理,但也有少数小区和市场没有严格按照通告要求执行,管理还存在薄弱环节。现设立“红黑榜”,将相关情况予以公示:

0dc55248c13e9924fef4aad1b5af790d.jpg
daa3fac3aa0ea10b02415d1f85a9e1e4.jpg


f57853c9b36b7601e9f509d3acbf5f69.jpg
6adb3bb4b44a06f425b5f48ac99b0e5a.jpg

来源:崇川在线
南通0

该用户从未签到

发表于 2020-2-12 19:44 来自手机客户端 | 显示全部楼层
点赞,积极作为
回复 支持 反对

使用道具 举报

该用户从未签到

发表于 2020-2-12 19:46 | 显示全部楼层
信息公开,畅所欲言,是个好的方向。ZF要自信,遇到问题不能遮掩,而要直面问题解决问题。
回复 支持 反对

使用道具 举报

该用户从未签到

发表于 2020-2-13 06:00 来自手机WAP | 显示全部楼层
南川园新村,老小区,社区管理者、志愿者、义工,大家都挺辛苦的,压力也挺大,真心感谢!!
但一些形式主义真的没有必要,浪费社会资源。五一路上的几个路口,外地人、本地人只要不开车,人是能随便进出,路障弄了堵什么呢?堵汽车的,人呢?时时刻刻看见背着大包小包的、行李箱、快递、外卖的进进出出。
回复 支持 反对

使用道具 举报

您需要登录后才可以回帖 登录 | 注册

本版积分规则

手机版|无图版|站务联系 | 商务合作 | 平台公约

信息产业部备案:苏ICP备05014191号-1 经营性ICP许可证:苏B2-20110445 苏公网安备 32060202000307号 © 2001-2019 0513.org All Right Reserved.

投诉争议 技术支持:第一互联 GMT+8, 2025-12-7 01:59 , Processed in 0.326613 second(s), 14 queries , MemCache On. 站点统计

快速回复 返回顶部 返回列表