濠滨论坛

点击扫描二维码

查看: 18512|回复: 3

消失的情人节档:电影网络首映是昙花一现吗 | 科技战疫之娱乐篇

[复制链接]

该用户从未签到

发表于 2020-2-11 14:33 | 显示全部楼层 |阅读模式
3 p4 \2 E+ z: ]2 w1 Y; y4 _! Q- e
这个年,所有人都过得异常艰难。# B* d' _& E& P  W9 e" c( i, p

3 b: h2 _7 m4 @# h6 c1 F. Y
在“一罩难求”的窘迫境遇下,互联网企业冲向了一线,集体迎战疫情。

+ C- x3 a/ n; D  V
3c0c20f20908933a09ba73b0f985f76a.jpg
: x5 c+ n. W0 v% V9 z
科技战“疫”——从个人奉献到技术演进,再到人性伦理等多角度、全方位记录防控疫情的点点滴滴。
) @1 y+ d$ d1 q
这是一场没有硝烟却生死攸关的战斗,没有旁观者,只有逆行者。逆行者应被记录,让他们的奉献凝聚成力量,共渡疫情难关!

  F2 u3 X+ v( [! X) b% v' f3 H2 _
2020年,中国电影行业迎来艰难开局。

$ ^8 h2 A( s9 H0 F% L# h2 L
如果此前的扎堆定档是充满信心的奋力一搏,那么如今的纷纷撤档则平添了太多难言的苦涩。受疫情影响,不仅春节档首度出现空缺,“最拥挤”情人节档也将面临全员离场的困境——《抵达之谜》《荞麦疯长》《海兽之子》等影片先后宣布撤档。有电影行业人士预计,至少要到清明甚至是五一假期,电影市场才有回暖可能。“目前来看,已撤档电影最理想的上映时间是暑假,但原本还有一堆瞄准这个档期的影片,突围很难。”
# n& Q5 C. Q/ K& ]
c452b3e2ce650210eae3c7766acb12d3.jpg
% J$ W5 k5 w+ }
▲情人节档部分电影
6 I' P# A& j* }- n+ W& t+ V8 P+ I: d
不过,除了择期上映,似乎还有另一条路——网络首映,比如投向西瓜视频怀抱的《囧妈》,又比如在爱奇艺和腾讯视频联合独播的《肥龙过江》。5 y0 j: R. h. h: R  L
- h6 [7 }! N% E. U+ @+ p
片方止损,平台需内容

0 L& [0 x5 q2 j: @9 {
灯塔专业版数据显示,近三年来,情人节当日票房分别为3.93亿元、2.63亿元、6.72亿元。而由于今年情人节档与春节档相隔较远,大批影片集中上映,其中包含不少引进影片,因而票房备受期待,但现在来看,只剩叹息。
9 ]% z: v& @- k0 O  ^; u% H
然而,与“具体上映时间择日公布”的其他同期竞争者相比,动作喜剧影片《肥龙过江》是一个异类。2月1日,原定于2月14日全国上映的《肥龙过江》在爱奇艺和腾讯视频联合上线,成为《囧妈》之后又一部转为网络首映的院线影片。
320ee2dbd916c6783ecd89b3d6443aaf.jpg
1 f) Q3 C( Z( S! n
▲《肥龙过江》超前点映宣传海报

& H: g+ P0 p) y- E  [+ ~* b
前述电影行业人士认为,对《肥龙过江》片方而言,此举的主要目的在于止损。疫情之下,潜在观影人群中的绝大对数都趋向于减少外出,更不会前往相对密闭的电影院观影。因此,影片短时间内上映的难度很大。
1 e( e  I9 Q5 ]; y

: V4 I# ~2 f7 j) \; h8 P
据爱奇艺方面介绍,与《肥龙过江》团队的沟通始于1月28日。彼时,电影、演唱会等线下娱乐活动已按下暂停键,对方正四处寻求新的放映渠道。与此同时,大量用户的内容消费需求被直接拉到了线上,平台亟需快速布局。一方面是VIP内容限时免费,优酷、爱奇艺、腾讯视频、芒果TV均推出了多部免费剧集和影片;另一方面是排播调整,以保证内容的持续供给。爱奇艺需要包括院线影片在内的更多内容填补空白,双方一拍即合。
7 z. O2 j* }4 N) l
于是,决策过程也很高效,做决定用时两天,对接商务细节用时两天,最终实现了爱奇艺与腾讯视频联合独播——爱奇艺对此的解释是“考虑到可以扩大受众范围,陪伴更多因疫情隔离在家的观众”。基于此,两家平台共同拥有该影片的信息网络传播权,院线发行权依然留在博纳影业,至于后续的院线上映等事宜,将根据疫情和市场环境进行综合考虑后作出相应安排。
2f75937d81fa645be8ea60923f5dd359.jpg

8 ?1 {- p: ^; ]. W+ h& E' Y$ D7 p" B
▲爱奇艺(左)与腾讯视频(右)《肥龙过江》观看页面
' l' G- b5 J+ f4 {
与《囧妈》的免费观看模式不同,《肥龙过江》在爱奇艺和腾讯视频均采用付费超前点映模式,普通用户支付12元、会员用户支付6元即可观看全片。《肥龙过江》上线后,一度位列爱奇艺电影热度榜榜首,截至发稿,在腾讯视频的播放量达9967万次。爱奇艺电影中心总经理宋佳在接受新浪科技采访时表示,与片方以“保底+分账”的形式进行合作,但具体数字并未透露。

9 C, _' D6 [! F' Q4 E
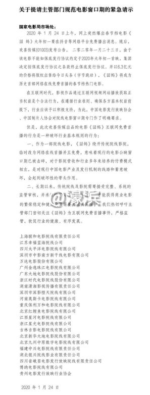
砍窗口期,院线有意见
与《囧妈》网络首映遭到院线激烈抵制、甚至提请国家电影局叫停相比,《肥龙过江》并未引发过多争议。究其原因,一是《肥龙过江》体量不及《囧妈》,且并未和后者一样进行大手笔的线下物料投放宣传,与院线的利益纠葛较少;二是该片此前已在新加坡、马来西亚等地上映,网络首映越快,盗版造成的影响越小。
91c7aa7d3d5a92412dbeeae2f111d876.jpg
: C; q, U1 r. U" G4 T2 F2 R+ `& m
▲多家院线联合提请规范窗口期

; F5 c0 o' J( }" e
但即便如此,从《肥龙过江》监制兼主演甄子丹的微博中依然可以窥见做出这一选择的艰难。他感慨,接到该电影从院线改为网络播出的消息时,自己因疫情爆发本就沉重的心情更沉重了。“动作电影的拍摄比其他类型的电影难度大很多倍,特别这次是演250斤的胖子……作为电影人,我希望我的影迷、观众朋友们可以在电影院的大屏幕上享受影院的整体视听带来的畅快观影感受,这也是每位电影人的共同愿望。”但他也提到,在互联网发展的当下,电影内容移动化、网络化是必然的趋势。
0 Z! |1 C9 }6 y' P
; t, K. F5 {$ c6 f$ o2 j/ W6 m% e
事实上,早在《囧妈》与《肥龙过江》之前,就曾有一部影片试水超前点映,不同的是,由于院线的集体抵制未能成行——2015年10月,作为《消失的凶手》出品方,乐视宣布将在乐视3D超级电视中就该片推出一场超前点映,多家院线对此表示强烈不满,并采取了撤销场次、退票等方式。迫于压力,乐视最终取消了这一活动。
d35b86d176e226bb0ee03e23a7f78fd3.jpg

3 m6 m/ G& C& q! W) H
▲乐视影业取消线上电影声明 图源:时光网

' U) n2 |) T7 P8 g4 ?" ~- q5 ^
但与当年情况不同的是,五年过后,长视频平台进入亿级会员时代,短视频平台也强势崛起,院线电影市场却已接近饱和,对部分中腰部影片来说,缩短上映窗口期,提前上线视频平台,也许有助于其获得更大的受益空间,毕竟资源有限,不是谁都能拿下大规模排片。更何况,票房不是完全属于片方,扣除5%的电影发展专项基金和3.3%的特别营业税后,片方要再与院线及影院进行分账。
7 O& A- j0 }- [3 @
1 i2 j) \$ @8 s) Q( s7 e8 E
《囧妈》之所以触怒院线,最重要的原因就是砍掉了窗口期,破坏行业规则却占用了影院的大量宣传资源。“你可以把影片放到互联网上,但不应该在这样的时刻、以这种方式背叛院线,有损失共同承担没有任何问题,但你自己跑去吃肉却一脚把院线踢开,像话吗?”一位院线工作人员说道。

8 {( \9 @: s8 D6 Y
超前点映,能否常态化
在宋佳看来,互联网为电影产业带来了增量,视频平台和院线是互为补充、融合共生的关系,两者共同做大产业蛋糕。与之对应的是,在去年的“爱奇艺世界·大会”上,爱奇艺发布了自己的原创电影计划,针对自制影片,将院线与影院的分成比例提升至60%,在换取窗口期缩短的同时,缓解影院的经营压力。
6628b351d0c56021707545e4fae2c3a3.jpg

4 o. J, |& n) p  {. [. ?, G/ ?: g! @
▲“爱奇艺原创电影计划”介绍
2 h$ n0 i5 v6 |/ [. t6 P
尽管如此,院线电影的网络首映仍旧长路漫漫。清华大学新闻与传播学院教授、影视传播研究中心主任尹鸿在谈及《囧妈》网络首映时给出的观点是:这是一个疫情所迫与新媒体的商业利益需求共同促成的特例。
) F2 ?/ h( K( P2 w! t( e
/ e7 L* w' ~( E( m
宋佳也告诉新浪科技,作为疫情期间采取的特殊处理方式,超前点映能够到兼顾用户、电影出品方与平台三方的利益。从长远来看,平台通过优质影片吸引更多用户,用户为优质内容买单,平台再继续支持片方推出更多优质影片,形成良性循环。“我们的合作是非常开放的。”但至于是否会接洽更大体量的影片,她表示,还没有更进一步的项目可以公布。

1 O  B, V. l; Z9 J7 x  L
在尹鸿看来,电影依然需要影院窗口创造仪式感、现场性和议程设置,目前这种模式不会是常态。但他也指出,未来新的传播技术和能力必然会对影院产生越来越大的冲击,影院服务和体验必须升级。更应当注意的是,影院只是产业链条的一环,不是天然的赢家,必须休戚与共。“收排片费的时候也要想到,制片、发行方有可能改嫁再婚。”

1 t: s4 Z7 D6 h5 ^0 j
放眼全球,Netflix与院线的关系早已势如水火。自推出第一部原创电影《无境之兽》起,Netflix就一直在探索院线和平台同步上映的可能性,前有好莱坞质疑,后有戛纳退赛风波,《爱尔兰人》《婚姻故事》等作品却是实力的最佳证明。
b620a2cbdf2007c0a0d6882e68804798.jpg

/ v1 T; n. {. t- D3 ^: Q( e& `
▲Netflix对于原创影视内容的态度是:疯狂烧钱
5 v, A# Z# t* v" |$ j9 j
以Netflix为参照,院线电影转网也许不再遥远。但前述电影行业人士并不认同:“短时间内,国内视频平台还不具备Netflix这样的实力。”她强调,一流的制作资源依然把持在传统电影公司,网络电影就是网络电影,院线影片就是院线影片。“视频平台不具备主控一个《囧妈》的实力,字节跳动是可以砸这6.3亿,但绝不是长久的。”' i2 k: g4 {  X) `, ?" w* b* Y/ ^/ \
& n' q. |7 Y4 V
不过,院线和视频平台的边界的确在缩小,虽然类似《囧妈》的免费模式很难大批复制,单点付费的超前点映模式却可以在视频平台得到充分发挥。在电视剧领域,《陈情令》《庆余年》等剧集就让视频平台尝到了足够的甜头,推广到更多的内容形式只是时间问题。
) |0 i9 k0 `' e: [1 o
当然,视频平台有自己的算盘:内容上的,营收上的,会员规模上的;院线和影院有自己的忧虑:分账上的,经营上的,行业发展上的。不论影片以何种方式出现,对于作为用户的你我而言,我们依然在为了自己喜欢的内容投票。疫情或许成为了某个转折点到来的助推剂,其实在某种程度上,也改变了我们看世界的方式——从改变看电影的方式开始。

5 I9 K& r) N1 K9 U' g  Z+ A
来源:新浪科技
5 m! d) ~; x5 |' E9 M. `, W
南通0

该用户从未签到

发表于 2020-2-11 14:34 | 显示全部楼层
互联网企业冲向了一线,集体迎战疫情。
回复 支持 反对

使用道具 举报

该用户从未签到

发表于 2020-2-11 14:35 | 显示全部楼层
电影院估计第一季度都甭想上班了
回复 支持 反对

使用道具 举报

该用户从未签到

发表于 2020-2-11 14:41 | 显示全部楼层
今年娱乐业也是重创
回复 支持 反对

使用道具 举报

您需要登录后才可以回帖 登录 | 注册

本版积分规则

手机版|无图版|站务联系 | 商务合作 | 平台公约

信息产业部备案:苏ICP备05014191号-1 经营性ICP许可证:苏B2-20110445 苏公网安备 32060202000307号 © 2001-2019 0513.org All Right Reserved.

投诉争议 技术支持:第一互联 GMT+8, 2025-12-6 08:44 , Processed in 0.308612 second(s), 15 queries , MemCache On. 站点统计

快速回复 返回顶部 返回列表