濠滨论坛

点击扫描二维码

查看: 15777|回复: 6

[随便港港] 最严峻时刻,南京凭什么“敞着门”

[复制链接]

该用户从未签到

发表于 2020-2-10 13:58 | 显示全部楼层 |阅读模式
面对返城人潮,城市需要做出选择。选择关门或敞开大门,城市面临的风险压力截然不同。

南京的选择是什么?

6d0e4da83fb1c403ee8ebe4f732dda0c.jpg
留守南京城内的人发现,这两天小区的人多了。根据江苏和南京的复工时间安排,不早于2月9日24时。今天复工,大批的人流陆续进入南京。

国内所有的城市,尤其是大城市,面对复工的挑战,谁都难言轻松。南京是东部重要中心城市,全国重要交通枢纽,人流集散重镇,人口密度就是在江苏这样的人口密集地区也是高居首位,主城区人口密度每平公里超过两万人,甚至高过香港。

往年春节来宁或途经南京的人流量超过2000万人次。相对于南京如此多的风险点,如此大的防控压力,截至8日24时,南京累计报告新型冠状病毒肺炎71例,出院22例,前期防控可谓颇见成效,网上各种点赞。

现在,南京面临更大的的挑战,甚至可以预测,即将到来的防控形势将很有可能成为南京整个疫情防控期间最为严峻的挑战。

大气南京  永远欢迎您

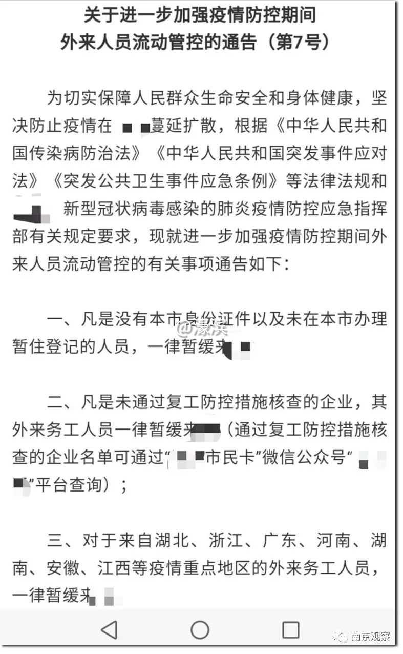
当然,面对严峻挑战,南京也可以像有的城市那样,选择“一拒了之”的做法。比如这种

23cedbee69ad84089965cc356016acb3.jpg

通告中,一个接一个的“凡是”,一个接一个的“一律”,确实体现该市对防控病毒的严厉,但更能读出字里行间对外来人口的决绝和居高临下的傲慢。

这是对外来人该有的语气吗?昨天,我还是你需要的劳动力,是你欢迎的人才,还在为这座城市的消费活力做贡献,还在为你创造税收,还是你的新市民,转眼间,你就要严防死守,只怕我踏进一步。否则,按有关规定严肃处理。

如果不是因为这座城市有他生活所系的谋生的岗位,有他扎根的居所,有他熟悉的不愿舍弃的东西,谁会在这非常时期,舟车劳顿,去往另一座城市?走到门口,却得到一句“一律劝返”。
8f779c59c5a353a421f230340c404068.jpg
这样做,好处只有一个,那就是政府省事了。一律劝返,一关了之,这最省心省事。如果抱着怎样省事就怎样来的理念来指导整个疫情防控,即便外人不来,一座城市能否守好本地人也要打个问号。


要知道,不光是小城市,甚至有些国家中心城市都在实施上述做法。扛着疫情防控的大旗,在眼下非常时期,采取上述赶人的做法,也并不会受到来自上级或社会的压力。

南京没有选择关门,更没有选择封城。也没有像有的城市那样,只允许本地户籍的人进来,更没把非本地户籍的人,把没有本地房产的人,清出城。

看南京官方微博“南京发布”2月7日的一则解释。

问:近期,有称南京封城,是不是真的进不去也出不来了?

答:面对疫情,南京还是您心目中的“博爱之都”,陆海空等各类进出城通道都敞开着,您可以自由选择飞机、高铁、自驾等方式通行,没有限制。疫情面前,生命重于泰山,南京始终把咱百姓的生命健康安全当做头等大事。您来南京,我们会请您申报健康信息、帮您测量体温。这会儿,南京正处于疫情防控的关键时期,面临返城客流高峰,市防控指挥部专门就居住小区封闭管理发布了《关于进一步加强疫情防控期间小区管理的通告》(以下简称“通告”),就是要把疫情挡在我们的家园之外。南京没有封城,南京永远欢迎您!

a1a835fba3ea7b447a0805d3b2b17f1b.jpg
面对人流返城,杭州的做法甚是高明。这两年,这座网红城市屡屡收割外界好感,城市是下了功夫的。2月5日,杭州市政府新闻办的微信公众号“杭州发布”发出《致全体新杭州人的一封信》,信中对外来人口是这样表述的,“你们甘于奉献,默默坚守,成为这座城市的建设者、生力军,杭州也与你们同成长、共呼吸。”

这封信关键的内容是这句,“在此,我们向广大新杭州人郑重呼吁和温馨提醒,为了您和家人的健康安全,也为了和您朝夕相处的亲朋好友的生命健康,请按捺住急切返杭之心,暂时停下返杭的脚步,留在家里和亲人再共度一段温馨时光。”
202c6ffadf57468db15d704c158834c8.jpg
这封信的重点是“劝返”,而这种“劝返”用了心动了脑。相信那些将要回到杭州的外来人口,看到这样的言辞,也不会反感。

但如对比南京的表述,“陆海空等各类进出城通道都敞开着,您可以自由选择飞机、高铁、自驾等方式通行,没有限制。”南京敞开大门,有好听的话更有实际的行动,显得更实诚。

南京对外来人员的管理有这几点:从9日开始,南京开始对来自湖北和温州疫情重点地区的车辆有条件进行劝返。所有进城人员,进行体温检测,从外省返宁者进行申报。除此,南京没有其它限制人员进城的规定。

实力南京  多层网编织城市防护衣

面对企业复工和返宁潮的到来,南京面临的压力前所未有。在严峻形势面前,可以说,南京展现了一座特大城市的气度。城市的胸襟体现着城市的首位度。

看一组数据:南京的工业企业有1.63万家、约130万职工;有2000多个在建工地,有近25万的在册建筑工人;在城市,还有300多万的服务业从业人员。接下来的这段时间,这批人员中有超过一半的人要从外地陆续回到南京工作和生活,人员的流动性、集聚性将明显增强。

截至2月8日24时的数据,当天所有进入南京的人员47.56万人,比4天前增加了20%多。

如果南京也拿出几个“凡是”,拿出几个“一律”(南京也有七个“一律”,是指“一律”一盯到底、逐一建档、一律查体温,有兴趣的可上网查。南京的“一律”是面对居民的防护义务,面对党政机关的防控工作,是刀刃向内。),那南京的挑战要小很多,风险点要少很多。

大门敞开,通道敞开,这是南京的选择。

是南京为了“博爱之都”的美誉要铤而走险吗?是南京拎不清疫情防控进入关键期而把不住重点?还是南京没有把居民的生命健康置于至高无上的地位?

对这场返宁高峰,南京主政者这样形容,“这是对城市治理能力的一次大考,是坚决打赢这次疫情防控阻击战的关键战役。所以,全市上下必须高度重视、严阵以待,在前期良好工作基础上,用过硬担当、过硬作风、过硬行动迎接新的考验。”

这是大考。大考就是要面对,就要答题。治理能力肯定不等同于“关门”的能力。

从各方面得到的信息看,南京的城市治理有这几张网比较突出,成为疫情防控的四梁八柱。

南京大数据。这方面公开披露的信息很少。2月7日《新华日报》的头版头条介绍了南京前期疫情防控工作,提到“南京公安和多部门联手,在全国第一时间比对出全城重点人员名单。”全国第一时间,这能看出南京公安的信息技术水平。

依靠大数据追踪,南京对外来人员的行程轨迹估计能把握个八九不离十。据大数据分析预测,未来3天,从公路抵达南京的人数每天将达到12万人。南京设立了67个重要关卡,凡车必检,所有人员接受体温检测。一旦查出发热人员将由医务人员陪同由专车送往就近发热门诊按规定进行诊疗。

从检测结果看,2月8日,检测了40多万人,体温异常者10人。南京从开始体温检测至8日24时,南京交通关口共检测人次464.49万人次,体温异常者累计377人。

到2月9日24时,全国除湖北以外地区新增确诊病例连续第6日呈下降态势,过去6日这一数据分别为:890例、731例、707例、696例和558例、406例。从全国形势看,湖北以外的地区扩散势头得到遏制。

所以,这么多人涌进南京城,大家大可不必恐慌。

南京除了大数据等技术编织的防护网,还有社区网格这张紧密之网。

2月4日,南京全面实施小区封闭管理,社区这张网收得更紧了。全市有1.2万个社区,各类社工1.4万名。在社区的基础上,南京整个市域空间划分成1.2万个网格,实现网格空间全覆盖、划分无盲区。南京有专职和兼职网格员3万余名。社工、网格员平常就在小区,街巷转,情况熟、训练有素,这次社区和网格员先后摸排核实近期往返武汉人员两万多人。


各类场所的巡查,发现人员集聚及时疏导上报,劝导群众佩戴口罩,服务居家隔离户、驻守门禁关卡、确保来往人员安全可控,这些工作看似寻常却极为重要。当很多人抱怨宅在家要宅出病时,这些有家不能回,要守在别人家楼下的基层一线人员是多羡慕那些能留在家里的人。有的社工小姑娘从未买过菜,却为隔离户精心挑选各类菜品。在别人害怕时,他们却要迎着风险往前冲。

bf382bf32b41265871df1deb014c7cd0.jpg
216759a2ef18fc9961adcc0dd6dff5af.jpg
▲一个武汉人与南京人的对话截图

南京还在编织一张信用网。要求有疫情重点地区行程史,或与来自疫情重点地区人员有接触史,外省来宁人员都要自行申报,按要求做好隔离和每日健康情况通报。所有隐而不报者,一律记入个人诚信档案。这个“一律”笔者非常赞同。

这场防疫大战,不是政府一方的战争,我们每一个都是战士,都责无旁贷。政府做好政府该做的,公民做好公民要做的。

面对返城人员,大门敞开只是开始。重点人员的隔离,企业的防控方案和落实、防护物资的筹集……无数的细节,这不是一个人员回来的问题,这是一个大的系统工程,比如企业,光买快餐盒估计就要费不少功夫。

这么多的“难”,南京还是让你“回来自由”,但你一定要“信守承诺”。

南京也有狠招。9日上午,南京市委防控领导小组召开视频会议,南京主政者提出,从10日开始,市委将加大对各板块防控成效的考核力度,凡因防控不力导致病例增加的,都要视情追究主要领导的责任。具体来说,就是每一例确诊病例和疑似病例,都要追踪行程,核查情况,若有部门失责,一律追责。又一个“一律”。南京选择了这种“一律”。
南通0

该用户从未签到

发表于 2020-2-10 14:39 | 显示全部楼层
      希望一切都有胜算、可控啊!
回复 支持 反对

使用道具 举报

该用户从未签到

发表于 2020-2-10 15:03 来自手机客户端 | 显示全部楼层
武汉比南京还要大气呢,不是吗?
回复 支持 1 反对 0

使用道具 举报

  • TA的每日心情
    开心
    2015-3-15 17:27
  • 签到天数: 4 天

    [LV.2]偶尔看看I

    发表于 2020-2-10 15:09 来自手机WAP | 显示全部楼层
    疫情拐点还没有到,还不能放松警惕,绝不能再有任何一座大城市失守。
    回复 支持 反对

    使用道具 举报

    匿名
    发表于 2020-2-10 15:40 来自手机WAP | 显示全部楼层
    提示: 作者被禁止或删除 内容自动屏蔽
    回复 支持 反对

    使用道具 举报

    匿名
    发表于 2020-2-11 12:42 来自手机WAP | 显示全部楼层
    提示: 作者被禁止或删除 内容自动屏蔽
    回复 支持 反对

    使用道具 举报

    该用户从未签到

    发表于 2020-2-11 12:52 | 显示全部楼层
    吵着要复工,在家里呆不住的,要进城工作的一批,如果城市疫情二次爆发了,绝对是第一个逃离的。我就看到过北京非典翻围墙,跳车跑的。什么法律法规大是大非,什么到了家乡也要集中隔离我不听,要死也要死家里近一点的。
    回复 支持 1 反对 0

    使用道具 举报

    您需要登录后才可以回帖 登录 | 注册

    本版积分规则

    手机版|无图版|站务联系 | 商务合作 | 平台公约

    信息产业部备案:苏ICP备05014191号-1 经营性ICP许可证:苏B2-20110445 苏公网安备 32060202000307号 © 2001-2019 0513.org All Right Reserved.

    投诉争议 技术支持:第一互联 GMT+8, 2025-12-7 02:57 , Processed in 0.218783 second(s), 15 queries , MemCache On. 站点统计

    快速回复 返回顶部 返回列表