濠滨论坛

点击扫描二维码

查看: 44493|回复: 5

[随便港港] 疫情防控工作是否到位?南通崇川区公布“红黑榜”

  [复制链接]

该用户从未签到

发表于 2020-2-9 21:03 | 显示全部楼层 |阅读模式
​2月8日,崇川区在崇川在线微信公众号发布《关于崇川在线微信公众号部分留言反馈问题整改情况的通报(五)附红黑榜》,区纪委监委对网友的部分留言进行了梳理,并交办到各街道、区防疫指挥部、教体局等部门。近期,崇川区疫情防控指挥部督察组持续暗访督查,发现了一些问题,也希望广大网友通过在本通告下方留言的方式积极监督、反映问题。问题面前,崇川区不遮掩不推诿,将全力抓好整改工作,与大家齐心协力打赢疫情防控阻击战。现将各单位反馈的问题整改情况通报如下:


崇川经济开发区(观音山街道)11条留言

1、关于“晚上五点多点出世濠花园北区门往南区进,有个值班的来测体温,但六点左右出了南区进北区,一个高个子的站那压根没反应,我以为不要量,想想不对,退了两步问他要不要量,看着我不说话也不动,还等问了第两次,他才慢悠悠的不情愿的样子向我走来测了一下。”的问题
世伦桥社区第一时间向物业反馈情况,要求物业在努力服务的前提下,还是要始终保持清醒头脑,再次整改、整顿作风,提振工作人员面貌状态,把好入口关,做到进小区人员全部测量体温,哪怕从南门到北门10米的距离也要不厌其烦,做好测温工作。

2、关于“观音山街道书院坊小区内人员混杂,外乡人多,老年人也多,思想比较麻木,经常聚集在楼下车库门口聊天且不戴口罩。车库时有人员聚集打牌,还有围观者,并且不戴口罩。小区内到处有人在路上走,甚至还有带着小孩子在外面逛的。请问社区管理人员及物业有没有认真去调查、巡查过,建议社区领导加派人员在小区内多宣传宣传此次疫情的危害性及疫情期间人员管理的注意事项,加强检查巡查。特别要提醒那些无知的老年人,特殊时期特殊对待,不能因为都是熟人就不好意思提醒,都是涉及到小区住户健康安全的问题,不能麻痹大意,希望社区领导能够引起重视!!!”的问题

埭伍桥社区非常重视疫情防控工作,通过拉横幅、小喇叭、日常巡逻宣传劝导、挨家挨户发放宣传单等手段在小区内进行宣传。同时,在每个楼道、小区主要出入口、社区门口等醒目位置张贴防疫知识及相关政策。增加巡逻频次,加大劝导力度,对扎堆、不戴口罩、聚众打牌等现象及时劝导,如不配合立即联系派出所进行联合处置,目前在巡逻中没有发现上述情况。针对外来人员较多情况,书院坊小区仅设西门进出口,在门口设卡对进入车辆、人员进行核查,外来车辆一律不允许入内,返通人员一律做好登记工作,并做好重点对象居家隔离工作。如居民在小区内发现扎堆、不戴口罩、聚众打牌等现象,希望能够及时与社区联系,社区将立即前往进行处置。
3、关于“观音山鑫城南苑是拆迁小区,这小区的大部分住户一到需要有烧香的日子就满小区的宝塔香!一烧就是一整天!味道难闻不说,也不安全,点燃的香就各种摆放在电瓶车、垃圾桶旁边、还有插在绿化带里的长香。小区不是寺庙,对空气也有很大的污染,小区里还有孕妇孩子,闻一整天这样的味道谁吃得消?希望有相关部门可以来管理一下这样的现象。”的问题

鑫城南苑是拆迁安置小区,居住的老人家比较多,一些生活习惯一时难以改变。针对烧香问题,社区工作人员、小区志愿者一直在做宣传、劝导工作,同时倡议年轻人向家里的老年人做好思想工作。下一步,社区将进一步做好移风易俗宣传工作,同时在春节、元宵等重要时间节点,组织工作人员、物业保安、志愿者进一步加大宣传和巡查力度,进行劝导,杜绝安全事故。
4、关于“你好,弘阳上城8号楼1006是群租房,有十张床铺,1006的业主曹晓峰拒绝沟通,社区物业派出所都说联系不到她,疫情期间,安全隐患重重,请相关部门重视解决这一问题。”的问题

针对弘阳上城8幢1006室系群租房的问题,2020年1月份,观音山派出所已将该房屋及居住的暂住人口全部登记至居住证系统,与房东签订了责任状并张贴在房屋内。2020年2月初,同单元一住户举报1006室系群租房,2月2日,观音山派出所社区民警张建华联合社区、物业工作人员再次上门进行核查。经核查,房屋内三个房间共有5张床(床为1张单人床,4张上下铺床),现住世安保安公司员工6人(4个白班,2个夜班,目前均在疫情防控一线工作)。当日,观音山所即与保安公司负责人宫某某进行了联系,要求减少噪音,其表示会积极配合政府的工作,不再租住此处。因在疫情防控期间,中介均不上班,暂时无法另寻新的住处,其与房东签订的租赁日期至今年3月,租赁到期后,不再续租。2月9日,派出所与房东曹晓峰取得联系,曹晓峰反映该住户多次至物业且在业主群内发声,也与其信息联系,明确表示其是孕妇,且已怀孕八个多月,情绪不稳定,极易敏感、流眼泪,不论白天还是晚上,听不得任何杂音,曹也表示前期已积极配合,联合物业一起采取了相关措施,比如安装隔音帘、在地上垫上垫子等。同时在疫情防控期间,也接到社区工作人员的电话,配合社区做了房屋及租住人员的登记工作,今后出租房屋尽量不影响邻居。
5、关于“看看留言发现观音山的问题还真是多,能体谅社区工作人员的不易,但也希望万通城小区能跟上形势,为进出人员进行体温检测,排查一下进入人员(租户回来无人知晓,大多租户是没有门禁卡的,也不知道是怎么进来的)而不要形式主义地把门一关、杆一栏、喇叭一放、门卫呆岗亭就完事儿。”的问题

针对群众反映问题,目前万通城一期二期门卫对于进入小区的车辆驾驶员及乘客一律测量体温并进行登记,临时车辆一律不得进入小区,对于行人及非机动车,均进行体温测量。社区及有关部门会督促万通城物业完善管理办法,确保门岗人员尽职尽责。
6、关于“请新胜社区的书记出来说明一下:新胜过渡房已采取了封闭式管理,设置简易板房,在大门口增设门岗,对进入车辆实行身份核实并测量体温,对门岗执勤人员明确职责要求,非本过渡房居住人员不得入内,今后将不断加强过渡房管理力度,做好过渡房防疫工作。做到了吗?典型的欺上瞒下,追求形式、不重实效、图虚名、务虚功、工作不抓落实,大搞形式主义。我有2月9号下午1:26的照片和视频。”的问题
新胜社区过渡房已采取封闭式管理。经调查当时安排值班人员两人,交接班后一人回家休息,一人于1点左右接到居民电话,前往居民家中修理电路,导致门岗无人值守。对于门岗人员脱岗现象,社区认真反思,向所有工作人员重申疫情防控工作的职责和要求,同时对当班人员进行了批评教育,并加派人员重新进行排班,由一人一班变为两人一班,并将24小时值班表进行公示,望大家进行监督。
7、关于“观音山天山花苑就一个大门进出,但是只是象征性的量下驾驶员体温,同行人员也不管,询问下住哪幢哪户,登记下,随意的很。除了汽车外,其他进出人员完全不管,夜里更是没人管,随意进小区。小区内到处是不戴口罩聚集聊天的老人,聚集在车库里打牌的更不在少数。今天更是听说有哪幢有从海门回来的人,也不知道真假。因为实在管控的不到位,非常害怕。希望能真的做到管控很严,进出小区需要通行证,每户只能一两天出去一次。”的问题

针对天山花苑门岗防控不到位现象,社区督促物业做好以下几项措施:(1)封闭南门和北门,人员和车辆集中从中门进。加大中门门岗管控力度,进小区车辆登记,人员测量体温,提升老百姓的防疫意识。(2)组建“文明劝导队”,安排4名物业及志愿者在小区内巡查,对扎堆、不带口罩、聚众打牌等现象进行及时劝导。(3)对小区车辆进行核查,核实其身份信息及居住信息,同时对车辆所有人员测量体温。核实无误后发放“防疫管控通行证”。(4)经物业和社区排查,这两天未发现从海门归来的人员。

8-9、关于“观音山新胜花苑体温仪坏的,还一本正经地在测体温!我要求给我看下多少度,检查人员说这样显示就是正常的,他将体温计更加接近了我额头,又认真测了下,给我看居然还是显示的“LO”,我说体温计坏的,可他偏偏固执说这样就是正常的!拜托不要再这样形式主义下去了!!一点实效都没有!顺便提醒大家一句,测温后都要求看下显示,这样起到监督作用!”“观音山街道新胜花苑门口的大爷测体温是做做样子吗?测温枪都坏了,显示lo,大爷却正常放行人通过。希望上级部门经常检查这些仪器设备,以免这样的检查变成形式而已。”的问题

针对新胜花苑体温仪损坏的问题,经核实,额温计出现“LO”提示并不是器械损坏,而是由于室外温度未达到额温计测量条件(10-35度)。太平社区已对物业公司工作人员进行了培训,当额头测量不出时,可以通过手腕、耳朵或颈部测量体温。太平社区共有7只额温计正在使用,但根据实际需求仍存在5只的缺口,在高频率使用后,3只额温计也已存在故障,目前市面上已难以购买到额温计,在此呼吁,有条件的居民可以主动与社区联系,社区可以租用或购买您手中闲置的额温计。
10、关于“观音山中桥名邸今天上午还有快递员随意进出,大门口的物业工作人员也没什么动静,有的甚至自己都不戴口罩。有个工作人员戴口罩鼻子还露在外面,很敷衍。还有个人索性口罩也没有就站在小区马路上,进出大门口就写着进出量体温,也没看见有谁量。虽然暂时入住率低,但不代表没有业主入住啊!相比其他小区,这里连起码的过场都走不好。”的问题

针对中桥名邸小区物业存在管理松散、疫情防控意识不强的现象,2月9日社区责成物业加强防控意识和管理,安排网格员与志愿者共同监督参与管理。由于中桥名邸小区快递丰巢柜位于小区大门内,小区对快递员的进入区域进行了限制,对所有外来人员进出登记、测量体温。11、关于“关于中桥居委会旁小区(特车宿舍两栋楼)社区网格员逐户排查在哪里?天天呆在家也没有人上过门调查过。某单元有一层人家两户全租,全家老小也不止5人,对于外省仅六户表示存疑。人员统计数据从哪里来?是否真实?是否全部未曾回家?外市返通人员又是否有登记?希望莫形式主义。”的问题中桥居委会旁小区(特车宿舍两栋楼)社区网格员逐户排查均有工作记录,2月7日登记汇总的数据(外省人员6户14人)属实,虽然出租户比较多,但是有部分回老家过春节目前尚未返通。
狼山镇街道(5条留言)

1、关于“南通新港花苑,狼山街道的,社区一线工作者确实很辛苦,向你们致敬!希望小区东片和西片所有被拉开的铁丝网及时堵上,以免外地人走偏道逃过测体温,还有垃圾桶的消毒卫生要到位,感恩。”的问题

狼山镇街道军山社区每天组织人员在小区外围巡查,发现铁丝网破损将及时修补,同时社区每两天对小区所有楼道、电梯及垃圾桶进行消毒。

2、关于“紫琅新村小区内从未见有人消毒,楼道卫生脏乱差。”的问题

狼山镇街道狼山社区对紫琅新村小区公共部位每周消杀两次,楼道每周清扫一次。如有问题,可直接向狼山社区居委会反映。电话:89199691。

3、关于“狼山镇街道五山花苑小区楼道从未消毒!没有任何消毒措施!垃圾桶旁也未见消毒!”的问题

按照上级防疫工作要求,近期,狼山镇街道南郊社区和五山花苑小区物业公司已组织人员,对楼道、垃圾桶周边等公共部位进行了消杀。此项工作还将继续正常开展,欢迎居民监督。

4、关于“狼山镇街道滨江花园10号楼下一直有中老年人聚集聊天,而且经常能听到有人咳嗽,希望能查一下,测一下体温。”的问题

狼山镇街道狼山社区对滨江花园10号楼下老人聚集的行为已经进行了多次劝阻,今后也将继续加强此处巡查,一旦发现立即劝阻。另外,暂未发现聚集老人中存在体温异常人员。

5、关于“海港新村依旧有居民偷着打牌。”的问题

近期,狼山镇街道曹公祠社区工作人员、党员志愿者、居民志愿者、机关志愿者都在小区来回巡查,发现任何疫情隐患,都会当场劝导。社区还将加强巡回频次,但人手及精力确实有限,如果有居民发现集聚打牌问题可以立即拨打110举报。
钟秀街道(1条留言)

1、关于“我要吐槽一下尚德城邦、宝隆花园、新东方花苑三个小区的物业,我是一名外卖小哥,在这特殊时期,我们主张的是与顾客无接触配送,也就是不见面,把订单放物业门卫,而这三个小区的物业保安不让放,非得让顾客下来,让我们亲手交给顾客,这难道不是增加风险?”的问题

尚德城邦小区自防疫工作开展以来,西门、东门都关闭,由北门进出,同时小区也启动了人脸识别功能,居民点的外卖都统统放在物业门卫处,同时物业也搭了帐篷,准备了桌子,就是方便外卖临时存放。但是请送餐员、快递员送到后,务必要和买家联系好后,方可放置,并由户主到门卫处领取。
文峰街道(10条留言)

1、关于“坐标文峰街道厂北社区,我是恒盛尚海湾业主,今天我们邻居关注到小区‘密切接触人员隔离名单’中,15号楼竟然有一名只隔离了一天就‘消失的’业主,纷纷打电话咨询物业和社区,皆感到社区工作人员态度傲慢,各种推诿。下午在多名业主的极强烈要求下社区和物业才被动地勉强给了回复,但依然没有消除大家的疑惑和恐慌。另:在前天区里12条出来后,工作人员(不知是否是物业还是社区街道)在小区北门竟然摆拍测温,拍完就离开,再无人测温。昨天总算封了北门,如此形式主义,真的是给崇川区其他辛苦一线的工作人员抹黑。”的问题

针对反映的“只隔离了一天就消失的业主”的问题,社区原本依据被隔离业主提供的信息,从其到达小区时间开始,将其列为居家观察对象。后经公安信息核查,了解此业主轨迹,发现其当时已过14天隔离期。经请示上级领导,社区更新隔离名单。2月8日,多名业主致电询问,社区已向业主解释情况。2月9日,社区在尚海湾南门入口及被隔离业主居住的楼道电梯口张贴该业主的情况公告,望各位业主周知。
2月5日15:00尚海湾物业北门、西门都封闭,西门不进不出,北门只出不进,只留南门可出可进,南门对进入人员车辆都测体温。社区再次和物业沟通,严格测温、登记等工作。
2、关于“春晖花园小区楼道消毒工作希望落到实处!没有任何消毒措施!”的问题

春晖花园物业从1月26日开始每天对小区公共部位和每个楼道进行消毒,喷洒消毒液。社区也对物业给予了消毒物资支援,并检查督促物业每日消毒工作的实施。

3、关于“文峰街道,中南世纪城28、29号商住楼,业主每天开车进出小区需要下车到保安室进行登记,保安身份金贵,无法像别的小区一样只用业主摇下车窗询问并测量体温即可,物业要求业主下车进保安室用公共笔纸登记增加了交叉接触感染的机率,希望物业能实施合理的避免不必要接触的进出登记方法!”的问题

小区物业公司第一时间落实封闭式管理,关停地下车库电梯。所有人员均由一楼大厅,经登记、测温后,进入楼幢。中央商务区社区与物业公司进行对接,要求物业加强管理,登记信息由各门岗保安负责填写,对于业主用过的纸、笔等记录工具,增加消毒频次,避免交叉感染。
4、关于“小区名称:紫东南苑(南区),问题如下:(1)紫东南苑合租人员非常多,目前又逢返工高峰,保安整体年龄偏大,整体意识不够,无法做到全部排查,存在很大安全隐患!(2)小区仍有个别业主整天不戴口罩进出小区,到处游魂,理由竟然是买不到口罩,还辱骂义务值班业主。(3)天气一好,楼下老年人又开始扎堆了,小区内部防范宣传何时到位!一个小区的安全,光靠一部分有责任心的业主怎么行!尤其是那么多的异地返工人员,仅仅量个体温,登记一下就进来了,太简单了吧,这个小区那么多住户呢!!!”的问题

派出所外口协管员已电话告知合租房人员暂时不要返通,返通人员需居家隔离14天,对已返通的合租房人员进行排查并填写防疫期间出租屋信息登记表。

对个别业主不戴口罩、人员扎堆现象,工作人员和志愿者将增加巡查次数,加强防疫期间宣传规劝力度。

社区已督促物业加强管理,现对进入小区人员增加核实身份、来源、是否合租房等情况登记。

5、关于“太阳鑫城两幢商住楼,出入口安排八到十个人,可谓足够重视尽责。街道都在招募志愿者了,多的人不能去春晖支援一下?落实上级通知也要确保实效性!八九个人一堆聊天,你跟拆迁小区楼下的意识淡薄大爷大妈区别在哪里?貌似把前物业的都拉开了。”的问题

春晖社区干部联合物业发动一批志愿者在太阳鑫城、春晖花园出入口对外来人员进行登记问询,同时小区内也有志愿者分时段巡查,督促居民佩戴口罩、驱散扎堆人群。

6、关于“麻烦领导关注一下天都花苑,虽然小区封闭管理了,可是11号楼和12楼西侧的隔栅已经破旧不堪,形成多个出入口,外卖小哥无需从大门进出,这个便道更方便,这个地方急需维修封闭。”的问题
2月9日上午,社区已对天都花苑11幢、12幢西侧隔栅进行了维修和封闭。后期,我们也将要求物业公司进一步加强管理和巡查。

7、关于“城南二村社区白天社区人员工作认真负责,对每个经过的车辆、来人,都严格把关。晚上好像有点松懈,就只对汽车的人进行测量体温,行人好像没那么严格要求,希望加强。”的问题

城南二村为无物业自管小区,小区只有朝晖小学东侧桥头一处出入口。出入口实行24小时轮流值班,白天为社区工作人员值班,晚上为文峰街道派出所保安值班。针对晚上值班人员工作松懈问题,社区将对接派出所,加强夜班值守人员的培训,要求对进入小区的所有人员都要测量体温。
8、关于“万濠世家北面三友色织南城山路西,自迎国际马拉松前整治大为改观,但新近两月来,附近环卫工不时把大量生活垃圾倾倒于此,颜色万紫千红,野狗野猫乱翻,估计城区独有。真怕形成新的病毒源污染源。自1月22日起,多次反应未果,估计是此地带责任人不清所致。疫情当前,崇川区委区政府展现出了必胜之作风,令人敬服,盼能关注此事,责令各部及地方联合快速解决。”的问题

经社区现场核查,该闲置地块杂物为龙马环卫外包工堆放。社区已向上级主管部门汇报,责成龙马环卫两日内清除干净。

9、关于“举报文峰街道三里墩社区紫东花苑70号楼南边一排车库前,每天上午都有很多人聚集扎堆聊天,居民反映多次,社区无人管,实在不作为。”的问题

安置小区老年人扎堆现象比较严重,社区也派人经常巡查,有时前脚刚疏散,后脚又聚在一起。接到群众反映后,社区立即组织工作人员及志愿者对指定范围进行重点巡查。因为老年人思想工作比较难做,难以强制其行为,社区将会尽最大努力耐心劝导,讲明疫情的严重性,请他们尽量居家不要外出。

10、关于“学士府南区1号楼北面的出入口的铁门,之前已经焊接过但没有焊接好,还是有人员随意进出没有起到相应的隔离作用,对于防控有很大的隐患。”的问题

接到群众反应后,社区第一时间派人对铁门进行焊接。后期,社区也将加强检查。

任港街道(4条留言)
1、关于“城港花苑二期……人员依旧可以随意进出,门口保安大叔难得给测个体温,非本小区的人员进入也不询问与阻止。”的问题

城港花苑二期已经实行封闭管理,进入小区的人员均进行测温,外来车辆绝不允许进入。同时,社区工作人员对城港花苑二期门卫进行了提醒,要求其进一步规范管理。

2、关于“任港景华城小区最近有很多外地业主陆续回城,请问这些业主和他们行动路线都登记了吗?”的问题

景华城物业在小区传达室和地下车库门口安排了工作人员,对进入小区的人员和车辆进行检查、登记。社区也安排了工作人员和志愿者每日在小区巡查。

3、关于“我是人民医院对面晨苑小区的居民,我想提的是小区内整体卫生状况和路面,所有垃圾桶,广告牌,车子等等是否可以加强消毒措施,我老丈人小区都有人在消毒垃圾桶,车,广告牌,我和小区其他居民都觉得环境很重要,以及外来的外卖,快递是否可以在小区大门口先把控一下,测量外来人员体温?另外是否可以发购物通行证给小区居民,比如每隔两到三天每户派一个人出去购物买菜。对于上班的,上班的人都发上班出入证?这样可以加强小区的封闭式管理。其他小区有的有通行证了。”的问题

社区已与晨苑业委会取得联系,要求他们加强管理。目前小区大门入口处安排了工作人员对进入人员进行体温测量。上午和下午工作人员均会进行一次消毒,并有相应的消毒记录。外卖、快递人员一律不让进小区,只能将东西放在门口。接下来业委会将进一步加强小区的封闭式管理,尽全力为小区居民营造安心的居住环境。
4、关于“南通港海员宿舍外地人居多,进出都不量体温,虽然没几幢楼房,安全保障也是需要的!”的问题

2月9日上午,社区已经从其他地方调剂了一把体温枪到海员宿舍,同时每天做好小区的消毒消杀工作,对进入小区人员进行体温测量和登记管理。
城东街道(3条留言)

1、关于“感谢政府的安排,小区门面工作做得都很好。我住在德民花苑,小区物业敲门也问过情况了。那么大家想一想,咱们都呆在家里,楼道里消毒了吗?消毒几次?小区哪里有异常人员?有被隔离的吗?小区物业和保安的健康情况?等。另外,据小高层的住户讲电梯间偶尔会闻到消毒水的味道的,说明物业确实在办实事。那病毒是专攻电梯间吗?我们多层住户的楼道不用消毒吗?北面小高层地下车库呢?不提就不管,政府问了才去管!既然能上红榜就不要做样子!”的问题。


德民花苑每日对有隔离人员的楼道进行消杀的工作,高层楼幢电梯间因是封闭空间也每日进行消杀,在疫情防控期间,请大家尽量少出门,社区和物业会加强管理。

2、关于“建议银花苑宣传喇叭的内容可以把有奖举报的也说一下,这样大家可能会更加留意周围的邻居,效果会不会更好?还有,喇叭放的时间很短,一整天就放一小会,很快就没了,声音也不大,是一很小的喇叭,能否赶紧下。谢谢!”的问题

宣传内容由全区统一安排,宣传喇叭在保障宣传效果的同时也不能打扰居民正常居家生活。除了小喇叭之外,社区还采取了《致崇川居民一封信》、市政府12项措施告知单、宣传横幅等多种宣传形式。

3、关于“我要吐槽一下尚德城邦,宝隆花园,新东方花苑三个小区的物业,我是一名外卖小哥,在这特殊时期,我们主张的是与顾客无接触配送,也就是不见面,把订单放物业门卫,而这三个小区的物业保安不让放,非得让顾客下来,让我们亲手交给顾客,这难道不是增加风险?”的问题

考虑到订单都放到门卫处会造成人员聚集且保安数量有限,在拦阻人员、检测登记的同时很难兼顾订单是否被人冒领。宝隆花园、新东方花苑已在门卫处设置外卖点,确保不接触配送。也辛苦外卖员务必提前联系好客户,及时到外卖点领取。
和平桥街道(3条留言)

1、关于“我想问一下万象北园或者其他小区会安排人员对小区进行消毒吗?”“万象西园楼道,小区公共区域也没有消过毒。”的问题

自疫情防控以来,颐和社区已安排安排保洁人员对辖区的各小区公共部位及居家隔离家庭周边进行卫生消毒,现每日两次对万象北园、万象西园等小区楼道及重点公共部位进行消杀。

2、关于“和平桥街道花园角新村无物业,小区楼道半年打扫一次,这个时期更别说卫生消毒了。”的问题

起凤社区已安排工作人员每两日对楼道消杀一次。

3、关于“和平桥街道的富贵北园小区大门敞开没有人管理,更别提别的人进出测量体温了,让居民很是堪忧。”的问题

富贵北园小区目前封闭3个门,仅留西门进出。濠城社区已安排志愿者配合物业公司加强对进出车辆和人员的管理。由于缺乏额温枪,物业公司购买了耳温枪为居民测温。

学田街道(2条留言)
1、关于“崇川区南通大饭店对面华辰大厦有很多单位,有的都在上班了,不知道有没有履行复工手续?另外大厦里面电梯及公共空间消毒几乎走走过场,作为业主真的很担心!门卫3号之前是老头,根本没有任何安全意识,这种写字楼人员混杂,有一定隐患!”的问题

华辰大厦共有实际经营企业76家,社区居委会已通过电话、微信联系告知企业52家,对未能联系的24家企业,已全部在相关单位张贴了复工相关要求。目前,华辰没有复工企业,个别企业有1-2人的值班人员,社区要求值班人员做好防护和消毒措施。华辰大厦管理单位——康源物业公司华辰管理处每日对大厦公共区域按要求进行消且都有记录。康源物业公司华辰管理处将密切监控企业复工情况,并第一时间上报社区居委会,居委会严格按照企业复工要求进行处理。

2、关于“家住工农路8号亚太苑12幢603室的住户长期在顶层阳台露天豢养犬只,最多有五只以上,现在不明。以前只是噪音污染,现在由于新冠病毒的传染性很强(包括气溶胶),污染源很广(人粪都能检测出,狗粪就算自身不带也有可能被污染),特别是这位住户有从楼上倾倒狗粪的前科,一旦形成气溶胶颗粒,再加上我们这里常年西北东南风的特点,这样的影响范围恐怕会波及南川园、法院等可能有密集人口的区域。”的问题

2月9日下午,社区工作人员上门进行了核查,该户目前养了2只狗,已提醒其规范处理狗的排泄物,及时进行防疫消杀,该户答应不溜狗,不把狗的排泄物往下扔,街道、社区将对该类问题进一步加强监管。

新城桥街道(5条留言)
1、关于“启秀花园南门(南通师范的北边)有家卖水果的,每天时不时的有好多人聚集,尤其是达达和美团外卖上门取货的,扎堆不带口罩,还特别大声,万一带来了不知名的飞沫。。。不敢想象。”的问题

启秀花园南路口果萌精品水果店和饿了么外卖门口,前几天有快递取货人员聚集不带口罩,2月5日,社区组织工作人员上门要求店家规范管理,文明取餐,店家表示一直佩戴口罩,没有不戴口罩上岗经营现象。2月9日,社区联合城管队员再次上门进行疫情防控知识宣传,强调取货人员规范佩戴口罩,实行无接触配送。
2、关于“易家桥新村68号前南川园路,私人的肉摊和糕点店还开着,感觉店铺消毒不到位,早上人多,不是说除了超市,市场之类都不能开吗?”的问题

易家桥社区党委第一时间与市场监管局对接, 2月9日上午8时和11时,督查组先后两次前往肉铺和糕点店查看。8时,这2家店铺均未开张;11时,肉铺未开张,糕点店在营业,社区工作人员现场告知糕点店关门歇业,店主表示配合。易家桥社区工作人员和保洁人员对易家桥新村68号前的所有店铺开展了消毒工作。社区也将继续加强对此类店铺的巡查力度。

3、关于“朝晖花园小区只对进出车辆进行管理,对驾驶员进行测温,对电瓶车、行人根本不管,虽然每家发了出入卡,但从不检查,形同虚设。”的问题

为了进一步加强疫情管控,朝晖社区给每一位业主发放了出入卡。在朝晖花园西大门卡口,每天都有居委会、物业公司和业主委员会的轮值人员在场,对于汽车和电瓶车、行人,都是采取身份核实和量体温的管理方式。因轮值人员与一些临时出入的业主是熟悉的,就没有要求出示通行证。朝晖社区居委会已及时与物业、业主委员会商量,即日起加强通行证检查。
4、关于“朝晖花园楼道确实从未发现过消毒迹象,记录未见得真实。小广播每天可以远远听到,如果消毒作业时工作人员背着广播的话,可以确定未曾到住宅楼周边及楼道消毒。此外,之前有三户湖北及温州返通需隔离的人家,两户隔离期满,一户期满前一天方贴告示,相邻住户皆不知晓。”的问题

(1)朝晖花园公共部位消毒一直在进行,手动喷洒桶用坏了两个,现在买了电动的,最初消毒液紧张的时候是对业主容易接触到的楼道门和电梯内外以及公共部位喷洒,后来业委会买来消毒液,物业公司对小区40幢楼道全部进行了喷洒。

(2)对于之前从湖北及温州返通的三户人家,社区按照疫情防控要求,监督三户人员居家隔离,并与这三户每天保持沟通,了解情况,提供后勤保障。目前,这三户人家已经全部隔离期满。

社区居民有任何情况可致电:85080206。
5、关于“怡安花苑也要更加严格起来,小区散步的遛狗的收垃圾的也要劝导劝导,工作人员也必须时刻带好口罩,不要有时候把口罩拉到下巴位置,小区有人不带口罩出门要严格劝导他们。”的问题

怡安花苑是物管小区,社区已联系物管负责人,要求加强值班人员管理,做细做实自身防护工作,加强对进出小区人员、车辆的管控,落实好询问、测量体温、登记等工作,动员业主委员会、邻里党支部派人轮流值班。目前市行政审批局、团区委报名的志愿者也加入到怡安花苑的疫情防控管理工作之中。9日上午,新城桥街道物管办、濠景园社区再次对怡安花苑南北门进行了检查,物管办工作人员现场指导怡安花苑物业公司人员正确使用体温计,再次强调工作纪律工作要求,对不戴口罩的人员要进行宣传劝导,对有个别遛狗居民进行协商劝阻,杜绝废品收购人员进小区。

虹桥街道(4条留言)
1、关于“光明丽茵嘉园就一个门进出,目前白天就是一个社区的女的和一个志愿者,没测温枪也不好量体温,确实有难处,但是门口应该设个棚子,做点标志,测温枪不够用的话街道可以安排流动测温,点与点互通。”的问题

光明丽茵嘉园属于业主委员会自管小区,每天有一名居干和志愿者在门口值班登记。由于人手严重不足,无法全天候进行封闭管理。目前物资紧缺、快递停运,测温仪也无法及时采购到位,流动测温在实际操作中不太可行。我们呼吁居民朋友们若家中有测温仪的,可临时借用给小区。

2、关于“虹桥东村22、25、29三栋临街(虹桥路),单元门没有任何防护,出了单元门就是公交车站(虹桥二中),存在很大隐患。”的问题

虹桥东村22-30幢目前已实行封闭式管理,目前只保留29幢韵达快递路口进出。针对居民反映的临街四幢楼的封闭问题,社区每天安排工作人员和志愿者在卡口对外来人员严格进行管理,对外卖、快递外来人员等一律不允许进入小区。

3、关于“首先,感谢崇川在线、感谢社区工作人员、感谢一线的志愿者!虹桥新苑门口周围确实没人扎堆闲聊了,但还是希望工作人员往里走走,各个楼下巡查一下,里面依然有人扎堆闲聊,而且不戴口罩,希望有人去说说。”的问题

由于社区工作人员都分派在每个卡口防控,人手严重不足,社区将在现有条件下,将尽可能加强小区全面巡查力量。目前,社区也在大力招募志愿者,增加巡查人手。

4、关于“希望虹南社区不要只看住虹桥新苑的大门,西边虹桥南村门口的志愿者也多多关心,来往的车辆还是很多,租住户很多,别只为了面子啊。”的问题

虹桥南村目前设有四个卡口进出,分别是虹桥东村29幢韵达快递门口、虹桥新苑东门出口、虹桥南村48幢出口、虹桥南村51幢喜顺搬家出口。以上点位,社区每天安排了社区工作人员和志愿者进行值守,负责对进出人员和车辆进行登记、测量体温,对外卖、快递和外省车辆严格管控禁止入内。

区教体局(2条留言)

1、关于“真的想为我们基层一线的双职工家庭呼吁一下,小学生的网课能不能放在晚上,白天我们家长都要去社区值守,实在没有时间陪小孩上网课。”的问题。

(1)小学生在家学习的课表,没有要求一天中具体的时间节点完成,学生、家长可以根据自己的实际情况灵活安排。

(2)小学生在家自学内容,学科专题学习将以导学案的形式布置,其它只提供内容和要求,学生和家长均可以自主确定学习时间和方式。
(3)学校如推荐某些在线学习平台,家长、学生可以自由选择。

2、关于“举报那个通师一附留言的老师!学校开学还有二十多天呢,现在就去消毒,第一浪费消毒液,第二就是形式主义,没人你消个什么毒?建议他们对这个形式主义立即整改,并且把防疫物资送当地街道和社区!”的问题

感谢市民对一附办学的关心,第一次接到延期开学的通知是2月17号复学,按照惯例学校行政等工作人员需要提前一周也就是在2月10日左右就要到校做复学准备,由于一附校园大,消毒器具有限,又不可能大面积复工,为了做好准备,工人逐步将公共部位,行政办公室,会议室,进行消毒是有必要,现在省里明确2月底之前不开学,学校除了对传达室等公共区域进行消毒外,已暂停对各室的消毒工作,等待进一步通知。

区疾情防控指挥部(1条留言)

1、关于“企业复工要求配备口罩,消毒液等防疫物资,但是部分区级机关、街道等防疫一线部门缺少没口罩消毒水,应要求每个办公室都每天消毒、穿戴好一次性雨衣等,因为这些人每天都接触大量人,如感染将传染更多的人,当时同时也是对这些人员的保护。”的问题

感谢您对机关、街道等防疫一线干部的关心,新冠疫情发生以来,广大机关、街道、社区工作人员放弃休息,参与疫情联防联控工作,作出了极大贡献。区防疫指挥部专设物资保障组,竭尽所能开展防疫物资采购,为疫情防控一线提供了强有力的保障。但是,由于全国多地均面临物资缺乏的问题,区防指物资储备还不能充分保证区级机关、街道等非前沿阵地需要,待后续物资储备充足再行安排。

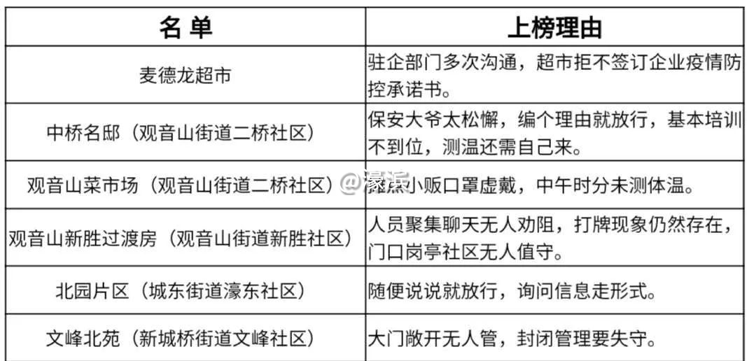
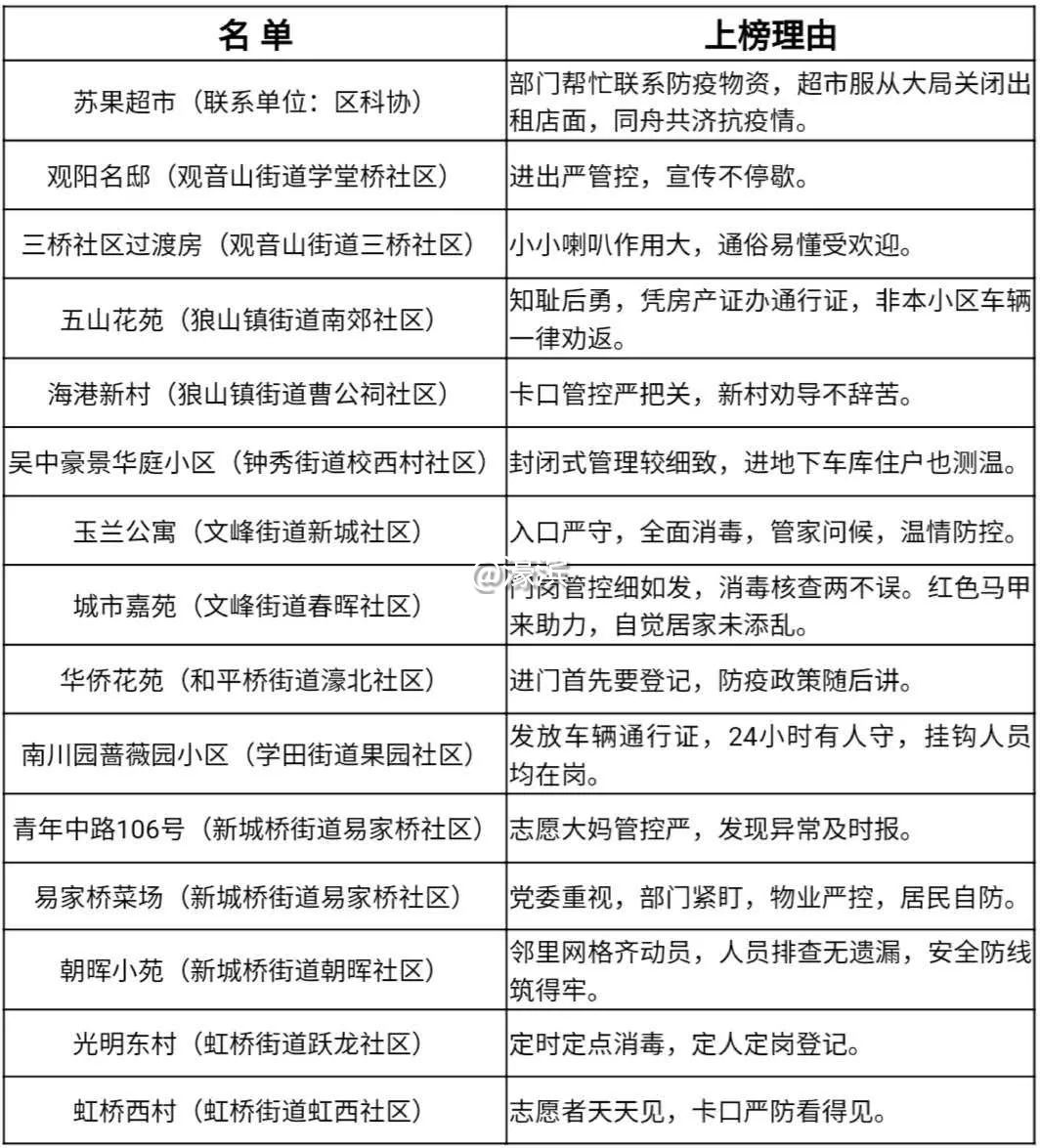
今天,区督查组通过“四不两直”的方式,继续对各街道、社区落实《南通市人民政府关于实施全民参与疫情防控十二项措施的通告》情况进行暗访,督查发现,大多数街道社区严格实行封闭管理的要求,通过网格化、片区化,进一步加强疫情防控工作,但也有少数小区还不够重视,管理上存在“盲区”“死角”。现继续公布“红黑榜”,将相关情况予以公示:

0dc55248c13e9924fef4aad1b5af790d.jpg
490b1bb2b4589e19e8191ebe49cab438.jpg
(点击查看大图)

f57853c9b36b7601e9f509d3acbf5f69.jpg
529a73640bc8ad6667aa867575a9d988.jpg
(点击查看大图)

红黑榜日更新,常态发布

来源:崇川在线













南通0
d6b5726d75d7c9515317358de8c0b858.jpg
795e1c98eae2b1028909acb69b121997.jpg
e86e76208c537d8aa506e24d53aeccfe.jpg
发表于 2020-2-10 00:57 来自手机微信 | 显示全部楼层
提示: 作者被禁止或删除 内容自动屏蔽
回复 支持 反对

使用道具 举报

该用户从未签到

发表于 2020-2-10 01:18 来自手机WAP | 显示全部楼层
你好,关于观音山街道问题的第四条——弘阳上城群租房问题回复中,信息不实、有误的地方如下:第一,关于1006室床铺数量的问题。2月9日下午两点半左右,因1006室噪音声响很大,我家人去了1006房间里现场查看,出租屋两个保安人员正在拆主卧房间里的上下铺。1006室被业主隔成四个房间,我们和租住1006室的保安公司的一位负责经理聊过,这位经理说自从12月底住进来以后,房子里至少住了八九个人,我和我老公也去现场看过几次,截至2月9日下午前,1006室,客厅上面有一间房里放的是三张上下铺,旁边一间房里放的是一张床垫子,主卧里放了四张上下铺,次卧里放了两张上下铺,我们保证情况属实。回复中的数据不实。
第二,我们和社区、物业、派出所经常打电话联系,2月9日前,我们没有接到任何部门表示1006业主曹晓峰已电话联系到的信息。2月1日,因我和家人多次给业主曹晓峰打电话打不通,就试着给她发了信息,信息中我本人没有和她表示过听不得任何杂音(请不要夸大其词),短信信息有记录。我是和她短信里说以后可不可以不要群租,不要给周围的邻居带来这些困扰,她之后就没有任何回复了。
第三,关于群租房里铺地垫的问题(根本没有回复中说的隔音帘的存在),弘阳上城的隔音确实很差,1006又是毛坯房,拖凳子摔门的各种声音非常扰民,我老公在网上查到可能铺地垫会稍微好点,就和保安公司的这位经理沟通协调,这才铺上的。虽然效果一般,但这中间物业社区也是做了努力的吧……
请各部门实事求是,按事实说话。谢谢。


回复 支持 反对

使用道具 举报

该用户从未签到

发表于 2020-2-10 07:48 来自手机客户端 | 显示全部楼层
panghaier520 发表于 2020-02-10 01:18
你好,关于观音山街道问题的第四条——弘阳上城群租房问题回复中,信息不实、有误的地方如下:第一,关于1006室床铺数量的问题。2月9日下午两点半左右,因1006室噪音声响很大,我家人去了1006房间里现场查看,出租屋两个保安人员正在拆主卧房间里的上下铺。1006室被业主隔成四个房间,我们和租住1006室的保安公司的一位负责经理聊过,这位经理说自从12月底住进来以后,房子里至少住了八九个人,我和我老公也去现场看过几次,截至2月9日下午前,1006室,客厅上面有一间房里放的是三张上下铺,旁边一间房里放的是一张床垫子,主卧里放了四张上下铺,次卧里放了两张上下铺,我们保证情况属实。回复中的数据不实。
第二,我们和社区、物业、派出所经常打电话联系,2月9日前,我们没有接到任何部门表示1006业主曹晓峰已电话联系到的信息。2月1日,因我和家人多次给业主曹晓峰打电话打不通,就试着给她发了信息,信息中我本人没有和她表示过听不得任何杂音(请不要夸大其词),短信信息有记录。我是和她短信里说以后可不可以不要群租,不要给周围的邻居带来这些困扰,她之后就没有任何回复了。
第三,关于群租房里铺地垫的问题(根本没有回复中说的隔音帘的存在),弘阳上城的隔音确实很差,1006又是毛坯房,拖凳子摔门的各种声音非常扰民,我老公在网上查到可能铺地垫会稍微好点,就和保安公司的这位经理沟通协调,这才铺上的。虽然效果一般,但这中间物业社区也是做了努力的吧……
请各部门实事求是,按事实说话。谢谢。

这样的回复可见政府部门心中有怨气,有诱导的嫌疑。希望你和你的邻居心平气和的解决问题
回复 支持 反对

使用道具 举报

该用户从未签到

发表于 2020-2-10 08:04 来自手机客户端 | 显示全部楼层
追逐者 发表于 2020-02-10 07:48
这样的回复可见政府部门心中有怨气,有诱导的嫌疑。希望你和你的邻居心平气和的解决问题

嗯嗯,我也希望能好好和她谈谈,可是这个业主一再的联系不上,拒绝沟通,昨天我在崇川在线反映问题后,就突然一下子这那这那的了,还是有很多疑问的……
回复 支持 反对

使用道具 举报

该用户从未签到

发表于 2020-2-10 08:34 来自手机客户端 | 显示全部楼层
政治演员狼山64号小区从来没有人来消毒过
回复 支持 反对

使用道具 举报

您需要登录后才可以回帖 登录 | 注册

本版积分规则

手机版|无图版|站务联系 | 商务合作 | 平台公约

信息产业部备案:苏ICP备05014191号-1 经营性ICP许可证:苏B2-20110445 苏公网安备 32060202000307号 © 2001-2019 0513.org All Right Reserved.

投诉争议 技术支持:第一互联 GMT+8, 2025-12-7 00:38 , Processed in 0.364935 second(s), 18 queries , MemCache On. 站点统计

快速回复 返回顶部 返回列表