濠滨论坛

点击扫描二维码

查看: 20773|回复: 0

门把手竟然测出新冠病毒?居家消毒你真的做对了吗?

[复制链接]

该用户从未签到

发表于 2020-2-6 21:47 | 显示全部楼层 |阅读模式 来自:江苏
广州市疾控中心在疫情监测中,在一名确诊患者家中门把手上发现了新型冠状病毒的核酸,这是广州首次在外环境中发现,提示市民应更注意手卫生。专家提醒,日常家居细节中,有许多可能造成病毒间接传播的途径:如手机屏幕、电脑键盘、水龙头等等,都需要日常清洁。

; K) k5 M. |( V6 _6 u
4c1ff5573b019e1a81e85b3bfaf7492f.jpg

5 m. R- F9 r5 C" `大家除了做好防护,戴口罩,勤洗手外,消毒也是必不可少的一道工序。8 o" ]/ I5 |, Q* W! T4 m$ h
如果家里和小区没有确诊的人,也需要做好家居消毒、个人防护,勤洗手、戴口罩、多通风。" O* ]5 ~1 [0 q8 ~3 D% U
关于消毒相信大家都有不少疑惑,哪种消毒剂好?买不到75%医用酒精,能用白酒代替吗?一般的杀菌洗手液能消毒吗?
& D/ ~, p0 |5 m2 x2 b! m今天,小编就来和大家聊聊消毒用品,以及如何做好居家消毒。7 C% e7 a( Z! O# b

0 B& ^( ~8 g) D3 c! f- u$ ], \■ 哪些消毒用品有效?
+ o& ?: ^$ ~2 p根据丁香医生引用 UTD 的资料显示:已表明医院以及家庭中常用的一些抗菌/消毒溶液对冠状病毒无效,包括氯二甲酚、苯扎氯铵以及西曲溴铵/氯己定等。8 A1 r" H3 P" a- b* x
而酚类消毒剂和季铵盐类消毒剂都是比较常见的是氯二甲酚(PCMX)、苯扎氯铵(BZK),因此这两类消毒剂对冠状病毒无效。7 {8 t+ E; u( q
像威露士、滴露的主要成分是对氯间二甲苯酚,属于含氯的酚类,因此对冠状病毒无效。

" m) D7 H) v) e; l: M/ k
829075131c3f78a3346e371baf49a67b.jpg |图源网络
0 S, Y; m4 _* ~0 ^
0 n4 Y" Q  l) m/ ~! ?

1 O$ F3 E+ W: G& A! G& K0 a同时,若家里有宠物的朋友也不推荐使用,因为猫咪会对酚类化合物敏感。
# X% |, a8 S6 N# B; H那么,究竟哪些消毒用品才对冠状病毒有效呢?
1 G- }$ S0 y* o+ i3 c根据《新型冠状病毒感染的肺炎诊疗方案(试行第四版)》,中国疾病预防控制中心指出“乙醚、75% 乙醇、含氯消毒剂、过氧乙酸和氯仿等脂溶剂均可有效灭活病毒,氯已定不能有效灭活病毒。”
% ^5 T$ ]. u; y  d目前,市面上可以买到且成分及产品相对安全的消毒产品有:
$ a" r6 T3 y, z| 75%的酒精 |$ }$ k, l9 ^1 L- p  ]
75% 酒精可灭活病毒,可以直接使用。手机、遥控器、电脑键盘和各种电器开关、按钮都可以用它来消毒。(注意:白酒不能作为消毒剂使用。)* O& i6 t. x. _! {
但需要注意的是,酒精属于易燃易爆物,大家在储存和使用时一定要注意远离明火,以免引起火灾。
6 X2 p& f& _/ K; D" Y1 n

5 Z; P- e9 F  u( N1 Z9 A, \同时,使用时不要把酒精大量喷洒在婴幼儿和成人身体上,以免引起酒精过敏。& m" G4 k/ u6 f+ G6 Y+ Z1 U) }
" D" M% c. u6 X. Z7 l1 t5 Z
e81edca2b2e1d8d804a74037c22fc38a.jpg |图源网络
( k7 o. o( q3 ]9 i6 D: k$ F" L% U; d

3 Y* ]" _6 ], C# \
% H- u" Q6 q7 G! q6 N+ `: x2 t/ G. K1 U同理,家中除了可备些消毒酒精外,还可以备些酒精棉片或酒精湿巾。
1 b" K) [' E, z- Q6 Y3 P  h| 含氯消毒剂 |# x( [6 k% f1 H; Z6 ]% W
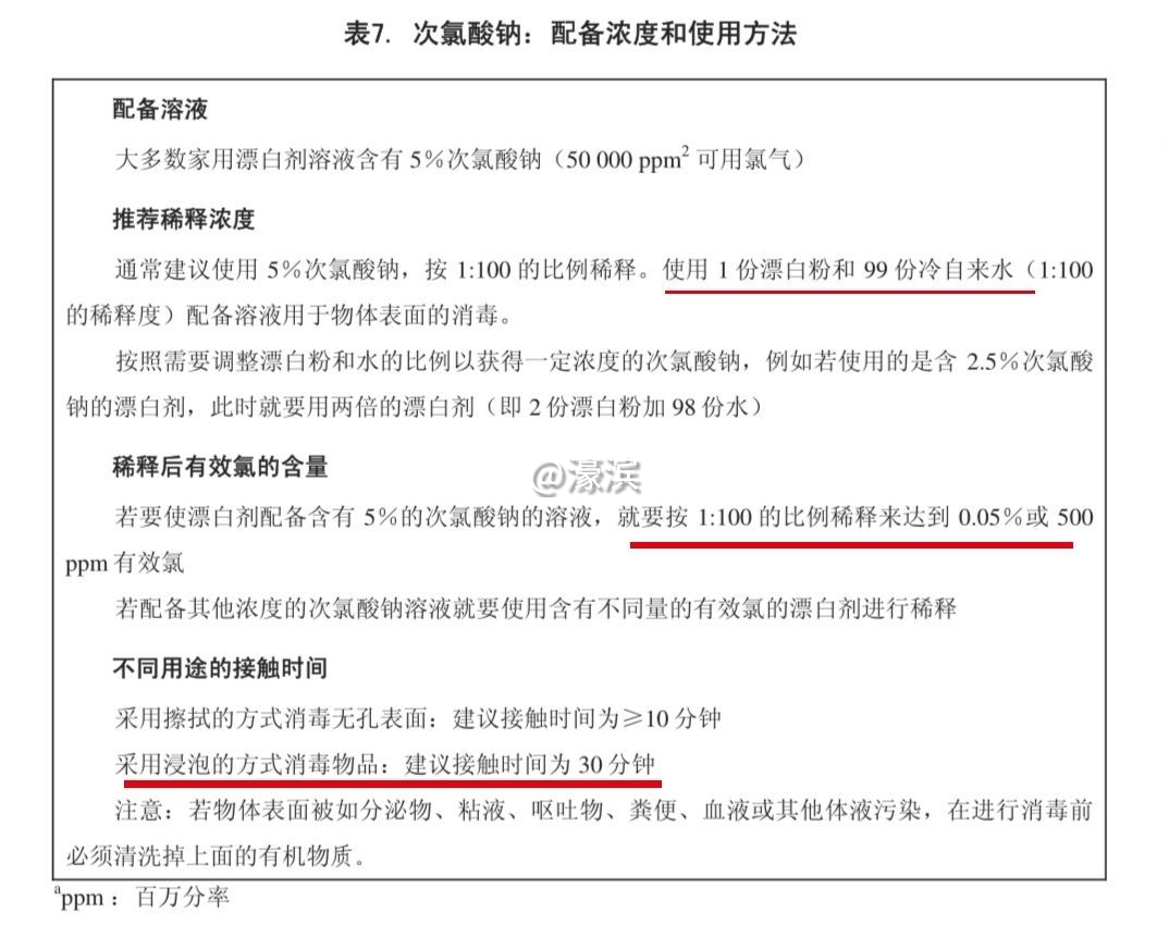
含氯消毒剂指的是溶于水能产生次氯酸钠的消毒剂,主要指 84 消毒液、漂白粉、含氯消毒粉或含氯泡腾片。直接稀释后装在塑料容器里就可以在进行消毒杀菌。4 B; u/ R! u: Q3 o1 m$ t) H" G- `
使用时需要加水稀释,一般有效氯 5%,常规按消毒液和水 1:100 稀释后,即为有效氯 500 毫克/升。稀释步骤如下图:/ g5 @* L: O3 A, h4 B- u: i$ N
9 x' |/ H3 W8 F: B6 Z) O9 X
8fbf5e55e7307c1c11f9a20b309dbe72.jpg |图源丁香医生
7 Z( w( n0 [1 ?
) H$ D) o3 h( ~) S

  c$ l+ R/ e- o- Z5 ?' Q需要注意的是,84 消毒液不能和洁厕灵同时使用,它们会发生化学反应产生氯气,对人体造成伤害;也不推荐和酒精同时使用,消毒效果可能减弱甚至可能产生有毒气体。
: O( m3 @0 u8 M; r: U% E2 l! K. I& Q, {0 a! m& ]0 M; F( h' d
■ 外出回家如何消毒?
8 i  C9 ?2 h2 `/ M外出后回家,身上的衣物、钥匙、手机、带回来的物品都有可能携带有害微生物,特别是最近很多朋友外出去超市采购,所以以下步骤要了解:
3 g* h4 B/ x$ w" d8 P! V7 f" ~① 将外穿的鞋子放置于门外,或用鞋盒、鞋套将鞋子进行隔离,放在玄关,以便减少室内被污染的风险。
3 |1 {6 \( y3 U6 l& O$ `3 T* z4 r5 T- s9 a3 u+ \( M
② 将脱下的衣物放在窗口处,并打开窗户通风。
( n  F$ s. _2 g& @& M5 @5 n% Y% q' D+ [: C3 C6 a- O( Y, m
③ 将带回家的物品,用酒精进行擦拭,注意使用酒精时远离明火。
+ X+ @; ?; n- p$ `% F- \④ 将手机、钥匙进行消毒,用干净的帕子沾75%的酒精擦拭手机,等待15分钟后,用清水擦拭手机,再用干净的帕子把手机擦干。7 a, g* C0 g; a! i9 i9 L' [9 `5 c9 E; |
⑤ 摘取口罩时,不要接触口罩外侧,从耳跘取下。尽可能不要接触污染面,将口罩放入密封袋里,有条件的最好喷些酒精在口罩上;将密封袋丢入口罩回收专用垃圾桶。

/ ~) c4 l6 h' i8 {! G. J& E$ f: b5 M: ^' g9 x
6c86a7dc3f053339ed993c6a7391770c.jpg
|图源网络

4 _' Z% V- y) F  Z$ _0 w( n" M

5 O6 i; e/ X5 t7 ^& V6 e$ ]" ^! E4 ]% m: _' }6 }) x0 i
⑥ 用肥皂或洗手液及时洗手,将手腕、手背、手心、手指缝等处搓洗 30 秒左右,注意一定要用流动的水冲洗,并用纸巾将手擦干。
  k( W/ o$ s' }
2 u* K! \7 x! R4 }. u/ P■ 居家如何消毒?
2 C% p3 g* o$ A在早中晚的时候打开门窗通风,时间在 15-30 分钟。) S* l  ~2 L* B7 J
洗手是预防疾病传播最有效的方法之一,使用洗手液或肥皂勤洗手,用流动的水洗手20秒以上,清洁完手部后,可使用75%的酒精对手部进行擦拭(酒精过敏或皮肤有创伤者禁用),在手上停留30秒以上,并双手来回擦。3 v- R3 r) P. M& z" J, z
4b1eaa0011a72d03f3a88160fbdbbe2e.jpg
3 L9 x# O! m$ i1 E
最后,如果暂时买不到这些消毒用品也不必太紧张,尽量少出门,出门戴口罩,勤洗手、多通风才是硬道理。希望大家都能平平安安,健健康康的~
! V5 q1 K) f1 O; X" _& ~
6 F5 b0 p5 z) X0 D% Q你家备了哪些消毒/防护好物,欢迎在留言区分享呀!小小糯米陪大家一起度过疫情,武汉加油!​

" p; ?4 B+ o6 f/ S8 _: D& n) w* G* ?
8 q& h* m2 m* A, O

( u, A( @* d5 a( p, O" ?南通0
您需要登录后才可以回帖 登录 | 注册

本版积分规则

手机版|无图版|站务联系 | 商务合作 | 平台公约

信息产业部备案:苏ICP备05014191号-1 经营性ICP许可证:苏B2-20110445 苏公网安备 32060202000307号 © 2001-2019 0513.org All Right Reserved.

投诉争议 技术支持:第一互联 GMT+8, 2025-12-16 03:25 , Processed in 0.170806 second(s), 13 queries , MemCache On. 站点统计

快速回复 返回顶部 返回列表