濠滨论坛

点击扫描二维码

查看: 13000|回复: 0

国家卫健委:新型冠状病毒可通过接触传播

[复制链接]

该用户从未签到

发表于 2020-1-28 11:06 | 显示全部楼层 |阅读模式 来自:江苏
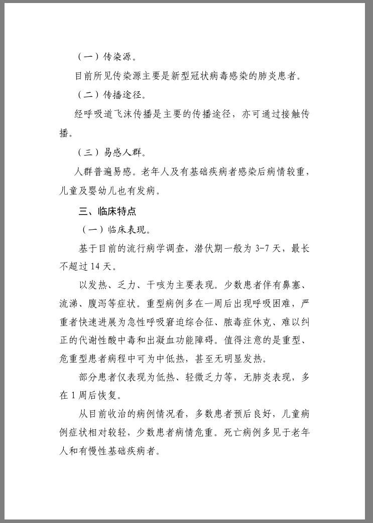
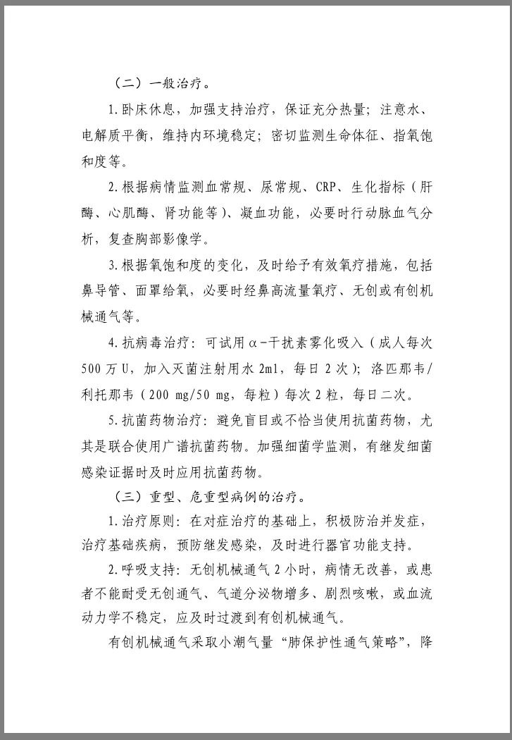
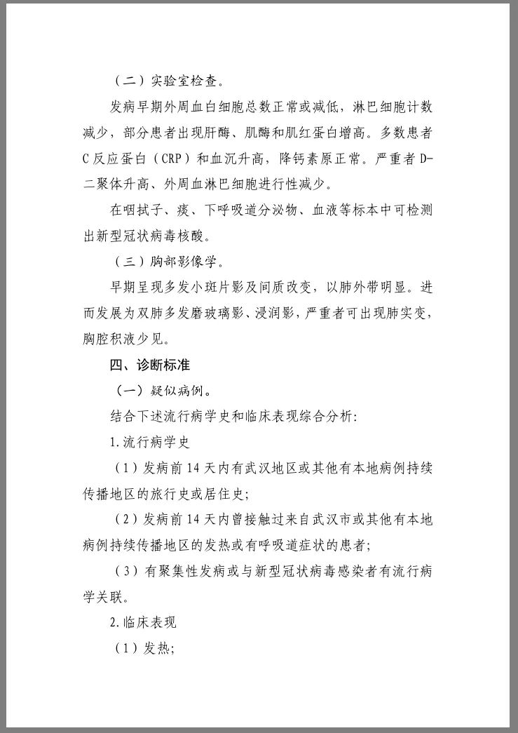
1月28日,国家卫健委发布了《新型冠状病毒感染的肺炎诊疗方案(试行第四版)》。其中明确:

①新型冠状病毒与SARS同源性达85%。
②传播途径依然是经呼吸道飞沫传播为主,亦可通过接触传播。
③儿童及婴幼儿也有发病。
④多数患者预后良好,儿童病例症状相对较轻。
⑤潜伏期一般3-7天,最长不超过14天。

详戳↓
645b24d75c8be1b7c8bf40b7c7705857.jpg 6e75c0e9d277f09d047b4c3be801622a.jpg 9a65d3fc61d5919c1d8cb007e47a989c.jpg 6b7945417e8e77cd0459a9831d9922d9.jpg d8bfe66a513820f0247f1a1f84c7022e.jpg e8a75d03a9166e9e860d86c8dbda74c6.jpg 81d2bfd296acec7f624b5eadb60c1a6c.jpg 4168e32a9f2c5d6710bcd16ffd582e7d.jpg 1e908fa5b4f2acfacde655f812d8f8e0.jpg
南通0
您需要登录后才可以回帖 登录 | 注册

本版积分规则

手机版|无图版|站务联系 | 商务合作 | 平台公约

信息产业部备案:苏ICP备05014191号-1 经营性ICP许可证:苏B2-20110445 苏公网安备 32060202000307号 © 2001-2019 0513.org All Right Reserved.

投诉争议 技术支持:第一互联 GMT+8, 2025-12-26 07:51 , Processed in 0.778364 second(s), 22 queries , MemCache On. 站点统计

快速回复 返回顶部 返回列表