濠滨论坛

点击扫描二维码

查看: 15524|回复: 4

[随便港港] 女兵征集年龄放宽至23周岁,想当兵吗? 快去报名吧

[复制链接]

该用户从未签到

发表于 2020-1-20 13:33 | 显示全部楼层 |阅读模式
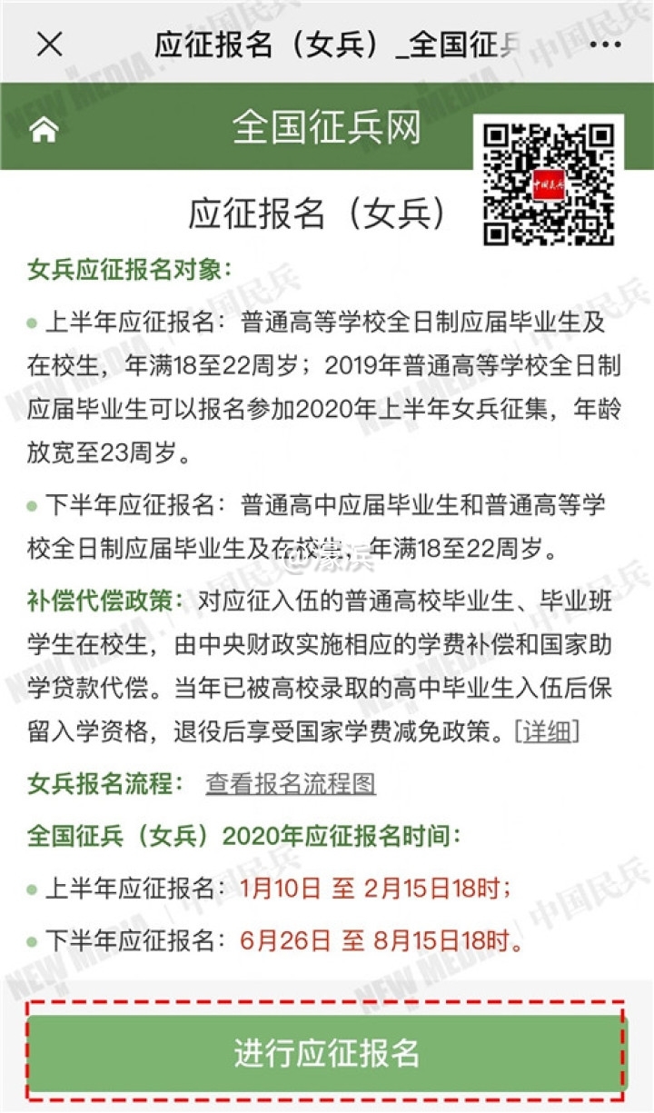
d07192d6-f881-4475-8a1e-b2b0ea595aff.jpg

一年两次征兵已经全面展开,征兵通道已经开启,不少青年已经成功报名。今天(20日),市征兵办传来消息,2019年普通高等学校全日制应届毕业生可以报名参加2020年上半年女兵征集,年龄放宽至23周岁。

  根据规定,上半年女兵应征报名对象为,普通高等学校全日制应届毕业生及在校生,年满18至22周岁。2019年普通高等学校全日制应届毕业生可以报名参加2020年上半年女兵征集,年龄放宽至23周岁。时间为1月10日至2月15日18时。下半年应征报名自6月26日至8月15日18时,普通高中应届毕业生和普通高等学校全日制应届毕业生及在校生,年满18至22周岁的女性可以报名。

  男兵应征报名对象年龄要求则是2020年年满18至22周岁,大专及以上文化程度的高校毕业生可放宽至24周岁,初中毕业文化程度青年为年满18至20周岁。

  适龄青年应当在户籍所在地应征,经常居住地与户籍所在地不在同一省且取得当地居住证3年以上的,可以在经常居住地征集。普通高等学校应届毕业生和在校生可在学校所在地应征,也可在入学前户籍所在地应征。大学新生在入学前户籍所在地应征。

  梦想当兵的你,可以关注“中国民兵”微信公众号或登陆全国征兵网http://www.gfbzb.gov.cn进行网上报名和政策咨询等。

来源:南通发布

南通0

评分

参与人数 1经验 +50 收起 理由
北大荒人 + 50 很给力!

查看全部评分

  • TA的每日心情
    奋斗
    2016-7-1 08:04
  • 签到天数: 186 天

    [LV.7]常住居民III

    发表于 2020-1-20 15:40 | 显示全部楼层
    回复 支持 反对

    使用道具 举报

    该用户从未签到

    发表于 2020-1-21 10:13 | 显示全部楼层
    回复 支持 反对

    使用道具 举报

    发表于 2020-1-25 01:11 来自手机微信 | 显示全部楼层
    提示: 作者被禁止或删除 内容自动屏蔽
    回复 支持 反对

    使用道具 举报

  • TA的每日心情
    开心
    2015-8-5 11:41
  • 签到天数: 241 天

    [LV.8]以坛为家I

    发表于 2020-2-3 15:48 | 显示全部楼层
    中国人民解放军是一座大学校能锻练人。。。。。。。
    回复 支持 反对

    使用道具 举报

    您需要登录后才可以回帖 登录 | 注册

    本版积分规则

    手机版|无图版|站务联系 | 商务合作 | 平台公约

    信息产业部备案:苏ICP备05014191号-1 经营性ICP许可证:苏B2-20110445 苏公网安备 32060202000307号 © 2001-2019 0513.org All Right Reserved.

    投诉争议 技术支持:第一互联 GMT+8, 2025-12-6 22:42 , Processed in 0.161920 second(s), 19 queries , MemCache On. 站点统计

    快速回复 返回顶部 返回列表