濠滨论坛

点击扫描二维码

查看: 52847|回复: 7

[随便港港] 详细平面图!南通地铁2号线走向是这样的…

  [复制链接]

该用户从未签到

发表于 2020-1-15 18:52 | 显示全部楼层 |阅读模式
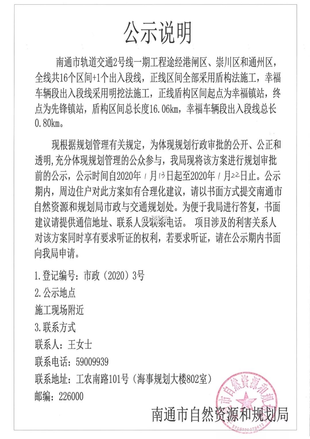
1月13日
南通市自然资源和规划局发布
《轨道交通2号线区间工程方案
批前公示》
详细展示了各区间的平面图

732dd172102bb0319f8c18af75f052c5.jpg
ee4e6b6795230419c70f77aee8d6fab6.jpg
根据公示,南通市轨道交通2号线一期工程途经港闸区、崇川区和通州区,全线共16个区间+1个出入段线,正线区间全部采用盾构法施工,幸福车辆段出入段线采用明挖法施工,正线盾构区间起点为幸福镇站,终点为先锋镇站,盾构区间总长度16.06km,幸福车辆段出入段线总长0.80km。
3521efd65561df163eddeb43a852333f.jpg
南通轨道交通2号线一期工程
区间走向示意图

561713ea50db66c9e4533d6133735ac6.jpg
港闸区平面图—幸福车辆段至北城大桥段

b9913140e0ab5977b89f1b414d533039.jpg
崇川区平面图1-北城大桥至体育公园段

5fa1422ff0de42d04893b7b4233ab49f.jpg
崇川区平面图2-体育公园至园林路段

f2db22a918fee40037f0bff94b705d3b.jpg
崇川区平面图3-园林路段至南通东站段

2ab9b8a075f6cec35c2b553dc23c5c13.jpg
通州区平面图—南通东站至先锋镇段
来源:南通市自然资源和规划局网站
南通0

该用户从未签到

发表于 2020-1-15 19:42 | 显示全部楼层
这种图发了基本看不懂
回复 支持 2 反对 0

使用道具 举报

该用户从未签到

发表于 2020-1-15 21:56 | 显示全部楼层
先锋站就在我家门口,岂不是房价要涨了
回复 支持 1 反对 0

使用道具 举报

该用户从未签到

发表于 2020-1-16 00:06 | 显示全部楼层
谁知道火车站站规划1-2号线什么鬼  新规划的嘛
回复 支持 反对

使用道具 举报

该用户从未签到

发表于 2020-1-16 10:01 来自手机客户端 | 显示全部楼层
火车站和西站不通啊
回复 支持 反对

使用道具 举报

该用户从未签到

发表于 2020-1-16 16:22 来自手机客户端 | 显示全部楼层
为何唐闸古镇没有地铁线路啊?不方便游客去古镇旅游,也不方便唐闸镇的居民出行啊!
回复 支持 反对

使用道具 举报

该用户从未签到

发表于 2020-1-17 08:20 来自手机客户端 | 显示全部楼层
天意M 发表于 2020-01-16 16:22
为何唐闸古镇没有地铁线路啊?不方便游客去古镇旅游,也不方便唐闸镇的居民出行啊!

等三号 四号线吧
回复 支持 反对

使用道具 举报

匿名
发表于 2020-1-17 09:23 来自手机客户端 | 显示全部楼层
提示: 作者被禁止或删除 内容自动屏蔽
回复 支持 1 反对 0

使用道具 举报

您需要登录后才可以回帖 登录 | 注册

本版积分规则

手机版|无图版|站务联系 | 商务合作 | 平台公约

信息产业部备案:苏ICP备05014191号-1 经营性ICP许可证:苏B2-20110445 苏公网安备 32060202000307号 © 2001-2019 0513.org All Right Reserved.

投诉争议 技术支持:第一互联 GMT+8, 2025-12-6 16:18 , Processed in 0.182089 second(s), 15 queries , MemCache On. 站点统计

快速回复 返回顶部 返回列表