|
日前,《南通市主城区声环境功能区划分规定》(2019年修订版)正式对外发布,此次声环境功能区划分范围为崇川区、港闸区及南通经济技术开发区(含苏通科技园产业区,下同),总区划面积约413平方公里,分4类声环境功能区:
(一)1类声环境功能区(限值为昼间55分贝,夜间45分贝)
以居民住宅、医疗卫生、文化教育、科研设计、行政办公为主要功能,需要保持安静的区域,涵盖地区有:

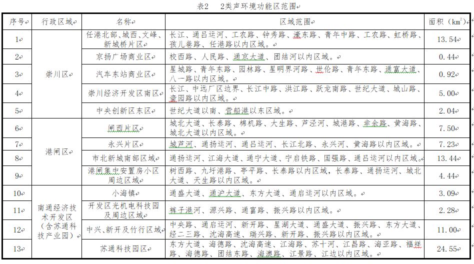
(二)2类声环境功能区(限值为昼间60分贝,夜间50分贝)
以商业金融、集市贸易为主要功能限值为昼间60分贝,夜间50分贝,或者居住、商业、工业混杂,需要维护住宅安静的区域,涵盖地区有:

(三)3类声环境功能区(限值为昼间65分贝,夜间为55分贝)
以工业生产、仓储物流为主要功能,需要防止工业噪声对周围环境产生严重影响的区域,涵盖地区有:

(四)4类声环境功能区
指交通干线两侧一定距离之内,需要防止交通噪声对周围环境产生严重影响的区域,包括4a类和4b类两种类型:
1.4a类声环境功能区(限值为昼间70分贝,夜间为55分贝) 以城市快速路、主干道、次干道及内河航道两侧一定距离内的区域。 当临街建筑高于三层楼房以上(含三层)时,将临街建筑面向交通干线一侧至交通干线边界的区域定为4a类声环境功能区。
2.4b类声环境功能区(限值为昼间70分贝,夜间为60分贝) 铁路干线两侧区域。
特别提醒:
昼间指6:00至22:00之间时段;夜间是指22:00至次日6:00之间的时段。
各类声环境功能区夜间突发噪声,其最大声级超过环境噪声限值的幅度不得高于15分贝。
南通0 |