濠滨论坛

点击扫描二维码

查看: 1598|回复: 1

[雉水如城] 长江如皋段全面禁捕

[复制链接]

该用户从未签到

发表于 2020-1-6 09:09 | 显示全部楼层 |阅读模式

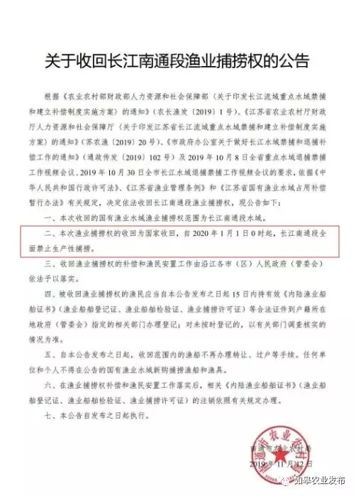
2019年12月27日,农业农村部发布《农业农村部关于长江流域重点水域禁捕范围和时间的通告》[农业农村部通告(2019)4号],自2020年1月1日0时起农业农村部公布的332个自然保护区和水产种质资源保护区,全面禁止产性捞,如皋长江段国家级刀鲚种质资源保护区位列其中,范围覆盖如皋整个长江段。

自2020年1月1日0时起长江南通段实行暂定为期10年的常年禁捕,期间禁止天然生产性捕捞。

640.webp (5).jpg
根据南通市人民政府办公室《关于做好长江水域禁捕和退捕补偿工作的通知》精神,我市从今年10月正式启动了长江水域禁捕和退捕补偿工作。建立了长江如皋段水域禁捕和退捕补偿工作领导小组,召开专题工作会议进行了研究和部署。
640.webp (6).jpg
市农林水利综合执法大队与相关镇(区、街道)深入渔户调查摸底,广泛宣传解读退捕补偿政策和相关保障措施,认真做好渔民思想工作。市政府统一征收、买断渔船、网具等捕捞辅助工具,对捕捞许可证依法收回、注销并给予捕捞权一次性补偿。
目前,在渔民的理解支持下,与渔民退捕禁捕补偿协议已全部签定完毕,捕捞许可证已全部收回,渔船、渔网及捕捞辅助工具均已收缴集中,正在拆解处置过程中。
我市共有登记在册长江专业捕捞渔船31艘,长江渔民共31户,主机总功率为783千瓦。渔民的出路问题是重中之重,一方面,相关部门严格落实保障政策,对于符合社保、医保和住房保障相关政策条件的专业渔民,全部进保,确保应保尽保。另一方面,引导渔民转产转业,把就业安置与渔民退捕工作同步推进,坚持市场就业与政策帮扶就业相结合,通过多渠道、多形式帮助退捕渔民实现稳定就业,确保渔民退得出、稳得住、达小康。

南通0
  • TA的每日心情

    2017-8-17 19:07
  • 签到天数: 4 天

    [LV.2]偶尔看看I

    发表于 2020-1-6 09:29 | 显示全部楼层
    这是利国利民的好事支持!
    回复 支持 反对

    使用道具 举报

    您需要登录后才可以回帖 登录 | 注册

    本版积分规则

    手机版|无图版|站务联系 | 商务合作 | 平台公约

    信息产业部备案:苏ICP备05014191号-1 经营性ICP许可证:苏B2-20110445 苏公网安备 32060202000307号 © 2001-2019 0513.org All Right Reserved.

    投诉争议 技术支持:第一互联 GMT+8, 2025-12-6 04:51 , Processed in 0.200626 second(s), 13 queries , MemCache On. 站点统计

    快速回复 返回顶部 返回列表