濠滨论坛

点击扫描二维码

查看: 23214|回复: 28

国家315重大线索,xxxxxx等涉嫌诈骗举报

 关闭 [复制链接]
头像被屏蔽

该用户从未签到

发表于 2022-3-11 09:52 | 显示全部楼层 |阅读模式 来自:江苏
提示: 该帖被管理员或版主屏蔽

该用户从未签到

 楼主| 发表于 2022-3-11 11:01 | 显示全部楼层 来自:江苏
曝光为了让更多的百姓不再上当受骗,免得遭受巨大损失
回复 支持 1 反对 0

使用道具 举报

该用户从未签到

发表于 2022-3-11 13:52 | 显示全部楼层 来自:江苏
现在还有个叫趣步的也是,典型的传销,很多人都是贷款借了钱在搞,有人还专门辞职了搞工作室,害了一大批人了
回复 支持 1 反对 0

使用道具 举报

该用户从未签到

 楼主| 发表于 2022-3-15 16:55 | 显示全部楼层 来自:江苏
很多人被骗,连买菜的钱都没了,赛蜜涉嫌虚假、骗局
回复 支持 反对

使用道具 举报

该用户从未签到

发表于 2022-3-15 17:38 来自手机客户端 | 显示全部楼层 来自:江苏
这个东西还用提醒吗,一看就是拉人头老鼠会
回复 支持 1 反对 0

使用道具 举报

该用户从未签到

 楼主| 发表于 2022-3-18 09:18 | 显示全部楼层 来自:江苏
上当受骗的百姓实名(朱丰美:321021197606251883)举报曝光,希望不要屏蔽与隐去名字,曝光为了让更多的百姓不再上当被骗,与网站无关,如有责任朱丰美本人有关。
头目要求拉人头(发展下线).jpg
过度或虚假宣传.jpg
回复 支持 反对

使用道具 举报

该用户从未签到

 楼主| 发表于 2022-3-18 09:39 | 显示全部楼层 来自:江苏
上当受骗的百姓实名(朱丰美:321021197606251883)举报曝光赛蜜国际初艳组织套路骗人内幕,希望不要屏蔽与隐去名字,曝光为了让更多的百姓不再上当被骗,与网站无关,如有责任与朱丰美本人有关。请大家持续关注后续执法部门调查。
回复 支持 反对

使用道具 举报

该用户从未签到

发表于 2022-3-18 09:44 来自手机WAP | 显示全部楼层 来自:江苏
打瞌睡想p吃。
回复 支持 1 反对 0

使用道具 举报

该用户从未签到

 楼主| 发表于 2022-3-18 10:03 | 显示全部楼层 来自:江苏
上当受骗支付给头目任刚勤的转账 记录,这是一小部分,实名:朱丰美(身份证号码321021197606251883)个人被骗累计100多万元,请被骗的或即将被骗加入赛蜜国际初艳并从事(拉人头发展下线),特别谨慎小心防骗,可以咨询或报案。
上当受骗转账给头目转账记录2.jpg
上当受骗支付头目的转账记录1.jpg
回复 支持 反对

使用道具 举报

该用户从未签到

 楼主| 发表于 2022-3-19 10:51 | 显示全部楼层 来自:江苏
男性治疗涉嫌宣传过度或违法虚假宣传赛蜜国际初弟诱惑、诱骗类的宣传,让众多百姓骗了少则几十万,多则几百万 ,害了众多百姓 ,也许未来将受到执法部门调查立案。

男性科病治疗涉嫌虚假宣传、宣传过度越线

男性科病治疗涉嫌虚假宣传、宣传过度越线
回复 支持 反对

使用道具 举报

该用户从未签到

 楼主| 发表于 2022-3-22 15:02 | 显示全部楼层 来自:江苏 移动
赛蜜国际初艳美国纳斯达克上市为噱头以名为投资实为消费购买产品为实的涉嫌新型传销,套路一个又一个,(美国上市后,上市直通车享受分红、区代、市代都享受分红)套路骗了众多来自于江苏、河南等地的百姓。

以名为投资实为消费购买产品为实的涉嫌新型传销

以名为投资实为消费购买产品为实的涉嫌新型传销
回复 支持 反对

使用道具 举报

该用户从未签到

 楼主| 发表于 2022-3-23 11:48 来自手机WAP | 显示全部楼层 来自:江苏
涉嫌虚假宣传的新型传销,套路深的连续诈骗
20220323114724
回复 支持 反对

使用道具 举报

该用户从未签到

 楼主| 发表于 2022-3-25 10:25 来自手机WAP | 显示全部楼层 来自:江苏
听上当被骗受害者说,赛蜜里面离婚者实在不少。
回复 支持 反对

使用道具 举报

该用户从未签到

 楼主| 发表于 2022-3-26 22:49 来自手机微信 | 显示全部楼层 来自:江苏 移动
赛蜜国际涉嫌套路骗之大酒店传销式洗脑会,诱骗买产品为名以获上市股权分红为诱饵,骗了众百姓从几万到几十万都有花费买了(不值钱的传销式的产品),上当受骗者成百上千之多,很多家庭因为反对做赛蜜,赛蜜被骗引发家庭矛盾,家暴离婚众多,妻离子散,社会影响面很大,已经造成上当的家庭分裂的负面和社会不安定的影响。后期请大家持续关注报道与执法机构调查进展。
回复 支持 反对

使用道具 举报

该用户从未签到

 楼主| 发表于 2022-4-1 18:48 来自手机WAP | 显示全部楼层 来自:江苏
早在赛蜜国际头目2019年9月说上市,涉嫌严重套路诈骗,涉案金额逾千万、亿元,骇人听闻啊!执法部门查查,触目惊心啊!套路诈骗后果很严重!!害了成百上千个百姓家庭啊!!!
20220401184509
20220401184640
回复 支持 反对

使用道具 举报

该用户从未签到

 楼主| 发表于 2022-4-12 09:05 | 显示全部楼层 来自:江苏
赛蜜国际和TST很象,虽然涉案资金规模小于TST,但是也有千万元、亿元数额,后果很严,一旦查处判定,量刑标准参照刑事法律规定。TST一开始被执法部门调查时,也声称不是传销,纳税大户,后经调查判定,新型经营传销,涉及重大诈骗。

传销案判定

传销案判定
回复 支持 反对

使用道具 举报

该用户从未签到

 楼主| 发表于 2022-4-12 09:08 | 显示全部楼层 来自:江苏
赛蜜国际TST很象,虽然涉案资金规模小于TST,但是也有千万元、亿元数额,后果很严重,一旦查处判定,量刑标准参照刑事法律规定。TST一开始被执法部门调查时,也声称不是传销,纳税大户,后经调查判定,新型经营传销,涉及重大诈骗。

狡猾狡辩逃脱不了法律认定

狡猾狡辩逃脱不了法律认定
回复 支持 反对

使用道具 举报

该用户从未签到

 楼主| 发表于 2022-4-19 09:05 | 显示全部楼层 来自:江苏
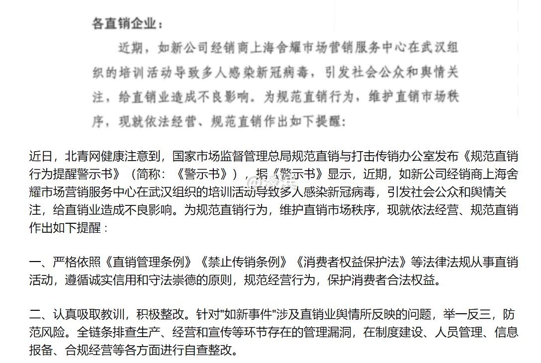
这是来自于

北青网健康(北京青年报旗下官网)

发布时间: 2022-03-25。如果一旦被骗,立即曝光并报案至执法部门让那些以投资股权上市分红为名,实为套路诈骗百姓的钱。名为消费买产品(虚假宣传的产品)实为新型经营传销的违法行为,曝光揭穿真实面目内幕

警示书04

警示书04

警示书03

警示书03

警示书02

警示书02
回复 支持 反对

使用道具 举报

该用户从未签到

 楼主| 发表于 2022-4-20 20:42 来自手机WAP | 显示全部楼层 来自:江苏
可以去公安局110、市场监督局、12345政府热线平台
回复 支持 反对

使用道具 举报

该用户从未签到

 楼主| 发表于 2022-4-20 21:26 | 显示全部楼层 来自:江苏
疫情期间,维权报案不见面,通过维权曝光挽回被骗的损失,我们被骗上当者在属地举报110、12315、12345。同时致电骗子公司赛蜜注册地杭州报案,如赛蜜组织注册所在地杭州0571大家可以通过致电公安局(0571110)市场监督管理局(057112315),人民政务热线(057112345),
疫情过后,法律规定满20人或500万元被骗金额可以一起去杭州市人民政府群体信访。


回复 支持 反对

使用道具 举报

该用户从未签到

 楼主| 发表于 2022-4-26 18:35 | 显示全部楼层 来自:江苏
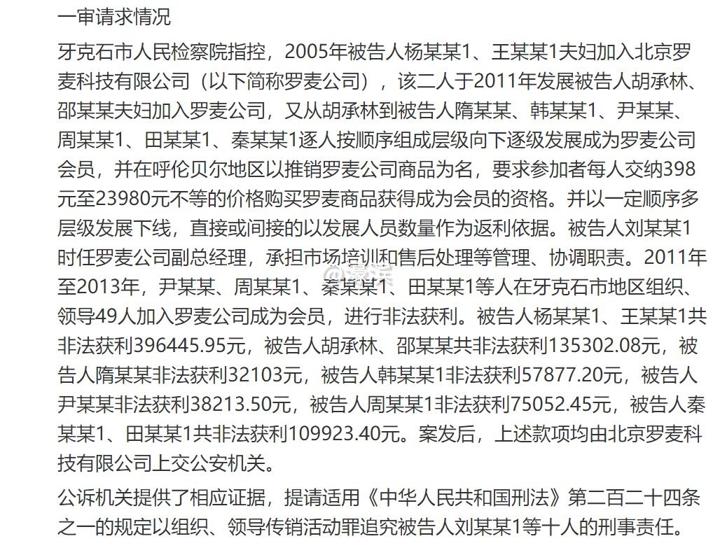
赛蜜国际核心头目李娟、龙怡郡、顾世林曾经从事于罗麦罗麦是商务部的直销企业罗麦人员被判为组织领导传销罪来自于中国裁判文书网。网址:(2016)内0782刑初65号组织、领导传销活动罪一审刑事判决书 - 刑事案例 - 合肥律师网 (055110.com)

罗麦犯罪人员犯罪判刑7.jpg
罗麦直销人员犯罪判刑6.jpg
罗麦直销人员犯罪判刑5.jpg
罗麦直销人员犯罪获刑4.jpg
罗麦直销人员犯罪判刑3.jpg
罗麦直销人员犯罪判刑2.jpg
罗麦直销犯罪判刑1.jpg
赛蜜国际团队核心来自于罗麦.jpg
回复 支持 反对

使用道具 举报

您需要登录后才可以回帖 登录 | 注册

本版积分规则

手机版|无图版|站务联系 | 商务合作 | 平台公约

信息产业部备案:苏ICP备05014191号-1 经营性ICP许可证:苏B2-20110445 苏公网安备 32060202000307号 © 2001-2019 0513.org All Right Reserved.

投诉争议 技术支持:第一互联 GMT+8, 2025-12-21 21:57 , Processed in 0.205631 second(s), 14 queries , MemCache On. 站点统计

快速回复 返回顶部 返回列表