濠滨论坛

点击扫描二维码

查看: 51207|回复: 14

[随便港港] 期待!南通地铁1号线拟建连接通道!环城东路站直达人民中路地下商业街

[复制链接]

该用户从未签到

发表于 2020-1-1 18:41 | 显示全部楼层 |阅读模式

南通市自然资源和规划局

网站近期发布
《轨道交通1号线
环城东路站连接通道
批前公示》

4e9a9bda69e46ad8b81a14121ec997f1.jpg

根据这份公示内容
1号线环城东路站将建设通道
与人民中路地下商业街相通
也就是说——
1号线投用后
大家可不出地面
从环城东路站直达
人民中路地下商业街
逛南大街也方便了许多

4c2e30a7306359fb84c9f8a84ddd37a5.jpg
(图中站名为暂定名,命名情况请点击此链接)
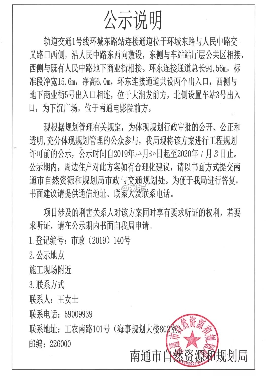
《公示说明》指出
↓↓↓

轨道交通1号线环城东路站连接通道位于环城东路与人民中路交叉口西侧,沿人民中路东西向敷设,东侧与车站站厅层公共区相接,西侧与既有人民中路地下商业街相接。

ae952ee6572e82c3e1d2347d8329dbc5.jpg

环东连接通道总长94.56米,标准段净宽15.6米,净高6.0米.

环东连接通道共设两个出入口,西侧与地下商业街5号出入口相连,位于大润发前方。

b331a955ed908b5fe51e104e78f9a8d8.jpg

北侧设置车站3号出入口为下沉广场,位于南通电影院前方。

5d966782b62aa18977eb6a418ada3f6b.jpg

1e366093896ba2751198599e3e0a6f74.jpg

横屏查看
环东连接通道示意图

fcf9f277b2a22fdf4f386a8f7bf7e6fc.jpg

来源:南通自然资源和规划网

南通0

该用户从未签到

发表于 2020-1-1 19:10 | 显示全部楼层
要是再把环西那边也连上就更好了
回复 支持 1 反对 0

使用道具 举报

该用户从未签到

发表于 2020-1-1 23:02 来自手机WAP | 显示全部楼层
这是有远见的设计,
回复 支持 2 反对 0

使用道具 举报

该用户从未签到

发表于 2020-1-2 10:28 来自手机客户端 | 显示全部楼层
现在有多少人去实体店了呢。通不通又怎么样
回复 支持 反对

使用道具 举报

该用户从未签到

发表于 2020-1-2 15:27 来自手机客户端 | 显示全部楼层
有什么意义呢,永兴大道到长深路,为什么这么长
回复 支持 反对

使用道具 举报

该用户从未签到

发表于 2020-1-2 15:28 来自手机客户端 | 显示全部楼层
现在基本都到综合体或者网上买,很少去南大街了
回复 支持 反对

使用道具 举报

  • TA的每日心情
    开心
    2017-7-29 19:01
  • 签到天数: 70 天

    [LV.6]常住居民II

    发表于 2020-1-3 11:07 | 显示全部楼层
    期待南通地铁的到来
    回复 支持 反对

    使用道具 举报

    该用户从未签到

    发表于 2020-1-3 12:39 | 显示全部楼层
    连到环西吧,那边是一二号线换乘口
    回复 支持 反对

    使用道具 举报

    该用户从未签到

    发表于 2020-1-3 12:42 | 显示全部楼层
    避暑山庄 发表于 2020-1-2 15:28
    现在基本都到综合体或者网上买,很少去南大街了

    只能说中国穷人太多,图便宜,实体的消费体验,是网店不能比的。至于综合体,南通其他综合体招商比较low,除了金鹰圆融店还可以外,上点档次的东西还是要去八佰伴或者文峰大世界。



    回复 支持 反对

    使用道具 举报

    该用户从未签到

    发表于 2020-1-3 13:17 来自手机WAP | 显示全部楼层
    地下商场房租要成倍上涨了,。
    回复 支持 反对

    使用道具 举报

    该用户从未签到

    发表于 2020-1-3 13:19 来自手机WAP | 显示全部楼层
    岳乐悦 发表于 2020-1-3 12:39
    连到环西吧,那边是一二号线换乘口

    没有2个站点之间相通的吧,。
    回复 支持 反对

    使用道具 举报

    该用户从未签到

    发表于 2020-1-3 13:27 来自手机WAP | 显示全部楼层
    避暑山庄 发表于 2020-1-2 15:28
    现在基本都到综合体或者网上买,很少去南大街了

    瘦死骆驼比马大,南大街虽然今非昔比,但人流照样完爆任何一个综合体。
    回复 支持 1 反对 0

    使用道具 举报

    该用户从未签到

    发表于 2020-1-4 06:29 来自手机WAP | 显示全部楼层
    岳乐悦 发表于 2020-01-03 12:42
    只能说中国穷人太多,图便宜,实体的消费体验,是网店不能比的。至于综合体,南通其他综合体招商比较low,除了金鹰圆融店还可以外,上点档次的东西还是要去八佰伴或者文峰大世界。

    你确定金鹰圆融还可以???万象城被你吃了?还文峰呢。
    回复 支持 反对

    使用道具 举报

    该用户从未签到

    发表于 2020-1-4 14:13 | 显示全部楼层
    qingqing1314 发表于 2020-1-4 06:29
    你确定金鹰圆融还可以???万象城被你吃了?还文峰呢。

    万象城里面什么牌子?都是些快时尚,没什么档次。南通奢侈品全部在南大街的八佰伴,侨鸿,文峰三家,后来侨鸿被金鹰收购,里面的牌子搬到金鹰圆融店,变成现在八佰伴,南大街文峰,金鹰圆融三家
    回复 支持 反对

    使用道具 举报

  • TA的每日心情
    开心
    2019-11-1 20:16
  • 签到天数: 1 天

    [LV.1]初来乍到

    发表于 2020-1-4 18:49 | 显示全部楼层
    3号出口在老南通电影院南侧,那个空地有点小,应该把南通电影院拆掉,连上后面那个停车场,这个位置重新规划一下就更合理了
    回复 支持 反对

    使用道具 举报

    您需要登录后才可以回帖 登录 | 注册

    本版积分规则

    手机版|无图版|站务联系 | 商务合作 | 平台公约

    信息产业部备案:苏ICP备05014191号-1 经营性ICP许可证:苏B2-20110445 苏公网安备 32060202000307号 © 2001-2019 0513.org All Right Reserved.

    投诉争议 技术支持:第一互联 GMT+8, 2025-12-6 12:49 , Processed in 0.204116 second(s), 18 queries , MemCache On. 站点统计

    快速回复 返回顶部 返回列表