濠滨论坛

点击扫描二维码

查看: 27890|回复: 7

[随便港港] 南通4个地块被纳入江苏首批建设用地土壤污染风险管控和修复名录

[复制链接]
  • TA的每日心情
    开心
    2014-5-4 22:06
  • 签到天数: 1 天

    [LV.1]初来乍到

    发表于 2019-12-29 10:18 | 显示全部楼层 |阅读模式 来自:江苏

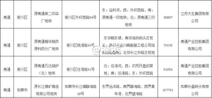
    近日,省生态环境厅、省自然资源厅结合各地建设用地土壤污染风险评估情况,公布《江苏省建设用地土壤污染风险管控和修复名录(第一批)》,南通有4个地块入选。


    1.jpg

    c91df284-4540-4a59-a232-ea4328232952.jpg


      《名录》实行动态更新,列入《名录》的地块,不得作为住宅、公共管理与公共服务用地,禁止开工任何与风险管控、修复无关的项目。对达到土壤污染风险评估报告确定的风险管控、修复目标且可以安全利用的地块,土壤污染责任人、土地使用权人可以申请移出《名录》。

    来源:江苏省生态环境厅 南通0

    该用户从未签到

    发表于 2019-12-29 10:50 来自手机客户端 | 显示全部楼层 来自:江苏
    话说任港那边,是外滩开发的区域吗?
    回复 支持 反对

    使用道具 举报

    该用户从未签到

    发表于 2019-12-29 11:29 来自手机客户端 | 显示全部楼层 来自:江苏
    属于地铁区域 一直在修复 可以移除的
    回复 支持 反对

    使用道具 举报

    匿名
    发表于 2019-12-29 12:54 | 显示全部楼层 来自:陕西
    提示: 作者被禁止或删除 内容自动屏蔽
    回复 支持 反对

    使用道具 举报

    该用户从未签到

    发表于 2019-12-29 14:48 来自手机客户端 | 显示全部楼层 来自:江苏
    要开发房地产了
    回复 支持 反对

    使用道具 举报

    该用户从未签到

    发表于 2019-12-30 13:56 来自手机客户端 | 显示全部楼层 来自:江苏

    你这个签名让我擦了一次屏幕。。。。。。
    回复 支持 反对

    使用道具 举报

    该用户从未签到

    发表于 2019-12-30 18:03 来自手机客户端 | 显示全部楼层 来自:江苏
    我只是我大雷 发表于 2019-12-30 13:56
    你这个签名让我擦了一次屏幕。。。。。。

    头像
    回复 支持 反对

    使用道具 举报

    该用户从未签到

    发表于 2020-1-3 15:15 | 显示全部楼层 来自:江苏
    南通地铁的建设,是南通对外形象的提升
    回复 支持 反对

    使用道具 举报

    您需要登录后才可以回帖 登录 | 注册

    本版积分规则

    手机版|无图版|站务联系 | 商务合作 | 平台公约

    信息产业部备案:苏ICP备05014191号-1 经营性ICP许可证:苏B2-20110445 苏公网安备 32060202000307号 © 2001-2019 0513.org All Right Reserved.

    投诉争议 技术支持:第一互联 GMT+8, 2025-12-18 21:41 , Processed in 0.152611 second(s), 17 queries , MemCache On. 站点统计

    快速回复 返回顶部 返回列表