濠滨论坛

点击扫描二维码

查看: 26684|回复: 19

[随便港港] 重磅!最新中国县域竞争力排行榜出炉!如皋排名全国第21位……

[复制链接]

该用户从未签到

发表于 2019-12-18 09:10 | 显示全部楼层 |阅读模式 来自:江苏
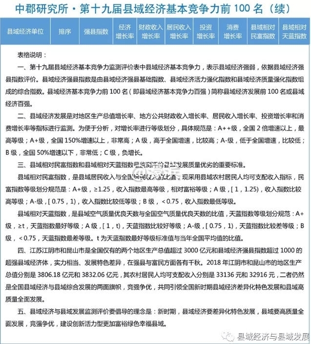
《第十九届县域基本竞争力评价》发布了!  在这次的报告中,南通5个县区进入前50强榜单。如皋排名全国第21位海门,其中——第17位  启东,第20位  如皋,第21位  海安,第36位  如东,第41位
这份榜单  到底有多权威?!我们一起来看一下   
2019年12月16日,全国县域经济与县域发展专业研究机构、社会智库中郡研究所完成并发布《第十九届县域基本竞争力评价》。此次在县域经济与县域发展监测的基础上,采用县域经济总量、均量、质量、速度和活力等基本指标评价县域经济强县指数,进而评价出县域经济强县的县域经济基本竞争力,全新的评价指数、全新的评价坐标,更考验综合实力和竞争力。具体排名如下:

搜狗截图19年12月18日0906_1.jpg
搜狗截图19年12月18日0906_2.jpg
搜狗截图19年12月18日0906_3.jpg
搜狗截图19年12月18日0907_5.jpg
南通0
  • TA的每日心情
    开心
    2018-3-23 08:51
  • 签到天数: 4 天

    [LV.2]偶尔看看I

    发表于 2019-12-18 09:12 来自手机客户端 | 显示全部楼层 来自:江苏 电信/数据上网公共出口
    自娱自乐,信-就是傻子!
    回复 支持 3 反对 0

    使用道具 举报

    该用户从未签到

    发表于 2019-12-18 09:19 来自手机WAP | 显示全部楼层 来自:江苏
    吹牛皮包公司
    回复 支持 反对

    使用道具 举报

    该用户从未签到

    发表于 2019-12-18 10:40 | 显示全部楼层 来自:江苏
    我大如东绝对贫困县
    回复 支持 反对

    使用道具 举报

    该用户从未签到

    发表于 2019-12-18 10:57 | 显示全部楼层 来自:江苏
    要低调,没啥好吹的,看看苏州再说吧。
    回复 支持 反对

    使用道具 举报

    该用户从未签到

    发表于 2019-12-18 12:12 来自手机客户端 | 显示全部楼层 来自:北京
    shenxu 发表于 2019-12-18 10:40
    我大如东绝对贫困县

    贫困你西特
    回复 支持 反对

    使用道具 举报

    该用户从未签到

    发表于 2019-12-18 12:18 来自手机客户端 | 显示全部楼层 来自:江苏
    海安如东落后了
    回复 支持 反对

    使用道具 举报

    该用户从未签到

    发表于 2019-12-18 15:02 来自手机客户端 | 显示全部楼层 来自:江苏
    当真的?呵呵
    回复 支持 反对

    使用道具 举报

    匿名
    发表于 2019-12-19 01:13 来自手机WAP | 显示全部楼层 来自:江苏
    提示: 作者被禁止或删除 内容自动屏蔽
    回复 支持 反对

    使用道具 举报

    该用户从未签到

    发表于 2019-12-19 08:01 | 显示全部楼层 来自:江苏
    这排名从一个方面说一个城市很牛,但真正牛不牛要看群众评价
    回复 支持 反对

    使用道具 举报

    该用户从未签到

    发表于 2019-12-19 18:00 | 显示全部楼层 来自:江苏
    哦豁 还可以再加油哦!
    回复 支持 反对

    使用道具 举报

    该用户从未签到

    发表于 2019-12-23 17:08 | 显示全部楼层 来自:江苏
    经济行稳致远                              
    回复 支持 反对

    使用道具 举报

    匿名
    发表于 2019-12-26 08:50 | 显示全部楼层 来自:江苏
    提示: 作者被禁止或删除 内容自动屏蔽
    回复 支持 反对

    使用道具 举报

    匿名
    发表于 2019-12-26 14:55 | 显示全部楼层 来自:江苏
    提示: 作者被禁止或删除 内容自动屏蔽
    回复 支持 反对

    使用道具 举报

    匿名
    发表于 2019-12-28 15:17 | 显示全部楼层 来自:江苏
    提示: 作者被禁止或删除 内容自动屏蔽
    回复 支持 反对

    使用道具 举报

    该用户从未签到

    发表于 2019-12-28 16:32 | 显示全部楼层 来自:江苏
    现在海安如东教师的车补到位了,如皋的呢?这和排名相称吗?
    回复 支持 反对

    使用道具 举报

    匿名
    发表于 2019-12-30 09:17 | 显示全部楼层 来自:江苏
    提示: 作者被禁止或删除 内容自动屏蔽
    回复 支持 反对

    使用道具 举报

    该用户从未签到

    发表于 2019-12-30 15:04 | 显示全部楼层 来自:江苏 移动/数据上网公共出口

    海安和如东真是拖后腿的,即使海安撤县设市了还是不行,如皋都撤县设市多久了还不是被叫“北三县”,最近吹海安的多起来了,不知道的还以为海安多发达了,其实就是一通操作猛如虎,一看成绩,还是万年倒二,连泰兴靖江都比不过
    回复 支持 反对

    使用道具 举报

    该用户从未签到

    发表于 2019-12-31 14:58 | 显示全部楼层 来自:江苏
                                          有点落后
    回复 支持 反对

    使用道具 举报

    该用户从未签到

    发表于 2020-1-3 11:17 | 显示全部楼层 来自:江苏
    南通经济行稳致远!再接再厉!
    回复 支持 反对

    使用道具 举报

    您需要登录后才可以回帖 登录 | 注册

    本版积分规则

    手机版|无图版|站务联系 | 商务合作 | 平台公约

    信息产业部备案:苏ICP备05014191号-1 经营性ICP许可证:苏B2-20110445 苏公网安备 32060202000307号 © 2001-2019 0513.org All Right Reserved.

    投诉争议 技术支持:第一互联 GMT+8, 2025-12-16 16:32 , Processed in 0.148442 second(s), 16 queries , MemCache On. 站点统计

    快速回复 返回顶部 返回列表