濠滨论坛

点击扫描二维码

查看: 3638|回复: 1

[随便港港] 上班族拿走不谢!最新劳动合同示范文本公布!示例在此→

[复制链接]

该用户从未签到

发表于 2019-12-13 15:03 | 显示全部楼层 |阅读模式 来自:江苏
你在和单位签订劳动合同的时候有没有关注过合同内容,究竟怎样的劳动合同才是规范的呢?

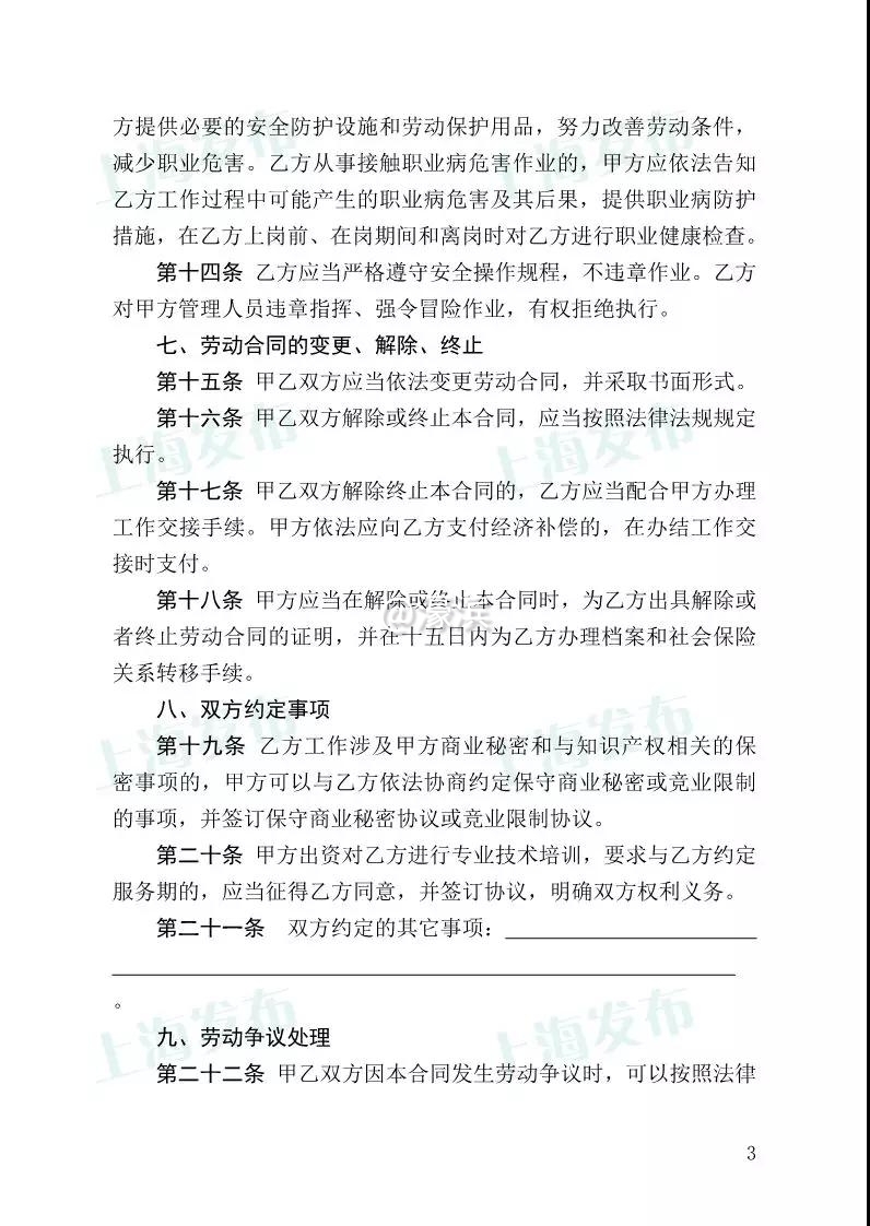
为更好地为用人单位和劳动者签订劳动合同提供指导服务,人力资源社会保障部编制发布《劳动合同(通用)》示范文本,供用人单位和劳动者签订劳动合同时参考。详见↓


7.2.jpg
7.3.jpg

7.4.jpg
7.5.jpg
7.7.jpg
7.8.jpg
7.9.jpg



南通0
8.0.jpg

该用户从未签到

发表于 2019-12-13 19:42 来自手机WAP | 显示全部楼层 来自:江苏
有啥卵用,有法无人监管。有双休吗 加班费给了你双倍吗
回复 支持 反对

使用道具 举报

您需要登录后才可以回帖 登录 | 注册

本版积分规则

手机版|无图版|站务联系 | 商务合作 | 平台公约

信息产业部备案:苏ICP备05014191号-1 经营性ICP许可证:苏B2-20110445 苏公网安备 32060202000307号 © 2001-2019 0513.org All Right Reserved.

投诉争议 技术支持:第一互联 GMT+8, 2025-12-20 06:41 , Processed in 0.139498 second(s), 14 queries , MemCache On. 站点统计

快速回复 返回顶部 返回列表