濠滨论坛

点击扫描二维码

查看: 106841|回复: 29

[随便港港] 官宣!教育部正式取消985/211, 以后统筹为双一流

  [复制链接]

该用户从未签到

发表于 2019-12-6 11:13 | 显示全部楼层 |阅读模式 来自:江苏
综合自教育部、软科等

我们都知道,很多同学寒窗苦读十几年就是为了考上一个好学校,高考生和家长、老师心目中好大学的标准就是“985”“211”。但随着“双一流”建设被提的越来越多、越来越响,好大学和好专业的标准已发生改变!但是,你知道985和211被“取消”了吗?985、211工程高校和“双一流”建设高校到底是什么关系?近日,教育部对此问题作出了官方正式回复。
45a3e45b68fba6037918d8753e87f774.jpg

截图来自教育部网站



问题:

请问2006年12月6日公布的985工程学校名单和2005年12月23日公布的211工程学校名单是最新的吗?985和211学校名单是否还会有变化?我注意到在211学校名单中有三所学校不在2019全国普通高等学校名单中,请问是什么意思?

教育部答复:

“985工程”1998年启动,支持39所高校结合国家创新体系进行重点建设。“211工程”1993年启动,先后共有112所高校纳入建设范围,全部高校均属全国普通高等学校。现已将“211工程”和“985工程”等重点建设项目统筹为“双一流”建设。
解读
从教育部的回复中,我们可以读出三点信息——
1.985和211高校名单不会再有变化,作为曾经的建设项目,它们已经完成了历史使命。
2.985工程和211工程今后不会再被提及和实施,因为它们已被“双一流”建设所统筹(取代)
3.今后国家认可的好大学、好专业的标准很明确,就是“双一流”建设高校。高考招生录取,将只强调“双一流”,不会再提及985/211。比如,在河南省官方介绍的2019年普通高校招生本科一批录取情况通稿中,河南省招办指出,参加本批录取的是“双一流”建设高校和经批准参加本科一批录取的高校。这说明河南作为考生第一大省,已明确用“双一流”建设高校的概念代替了之前的211、985!

那“双一流”都有哪些高校?

一流大学建设高校42所

0998d6b1aeaa600991ef92453e07858b.jpg
45521dd694483cea29ab565ede5d612d.jpg

一句话概括42所“一流大学建设高校”特点

A类

1.北京大学:理科实力最雄厚,部分文科实力称雄,医学也处于领先地位;综合性大学第一位。
2.中国人民大学:文科第一高校,经济学、法学、社会学、新闻传播等学科处于第一位。
3.清华大学:工科第一,工科实力远超其他高校;管理、生物学等也处于领先地位。
4.北京航空航天大学:航空宇航科学第一,近年录取分数确实是高。仪器科学、计算机和软件等学科也很强大。
5.北京理工大学:工科实力很强,国防七子之一。兵器学科排名第一。
6.中国农业大学:农业类高校的霸主,优势巨大。双一流赢家之一,9个学科入围一流学科。
7.北京师范大学:师范类第一高校,传统名校,地位很高。地理学、心理学、教育学、中国语言文学等学科排名第一。
8.中央民族大学:民族类高校,民族学第一。其他无太强势学科和专业。
9.南开大学:传统老牌名校,数学、化学、统计学、世界史等都很厉害。
10.天津大学:第一所近代大学,工科巨牛,工科各专业比较均衡,化工第一,管理也很有实力。
11.大连理工大学:东北地区第三;当初的四大工学院之一,工科总体实力不错。化工、力学等有优势。
12.吉林大学:院校合并后,办学规模大。实力排在东北地区前三,数学、物理、化学、材料等学科不错。
13.哈尔滨工业大学:C9成员,东北第一高校,国家地位很高,曾经的工科第二,大部分工科专业都很强。
14.复旦大学:基本上是削弱版的北大,文科和理科实力雄厚,工科实力一般,综合性大学第二位。
15.同济大学:工科名校,综合实力上海第三。土木工程国内第一,建筑和环境都学科优势也很明显。
16.上海交通大学:工科实力国内前三,医学、生物等学科实力绝对的第一梯队。
17.华东师范大学:师范类第二高校,文科和理科都不错。双一流表现一般,一流学科入选三个。
18.南京大学:南大的强大在理科,地质、天文、物理、化学、生物都是国内前几名。
19.东南大学:当初的四大工学院之首,工科实力强大。此次双一流大赢家,11个一流学科的数量,一举杀入前十。
20.浙江大学:工科和农学实力都很强大,规模大、发展势头猛;
21.中国科学技术大学:招生规模小,学风扎实;理科巨牛,物理等多个学科领先;拥有多个国家实验室。
22.厦门大学:校园风景巨美;海洋科学、统计学和经济管理类专业都很厉害。
23.山东大学:办学规模大,山东第一高校。本次双一流较受伤,一流学科数量只有两个。
24.中国海洋大学:同校名,海洋学科实力强大。双一流中划为A类,实属表现不错。
25.武汉大学:发展迅速,总体偏文科。马克思主义理论、测绘、地球物理学等多个学科全国第一。
26.华中科技大学:工科和医学都很强大,与同城的武汉大学实力相当。机械、电气、材料、动力、医学等学科排名前列。
27.中南大学:湖南第一高校,医学、材料、冶金等学科都是国内领先。
28.中山大学:华南第一高校,发展迅猛。实力较为均衡,11个学科入选双一流,是赢家之一。
29.华南理工大学:也是四大工学院之一,发展势头较好。轻工极具优势。化学、材料等也很不错。
30.四川大学:办学规模巨大,综合实力西南第一。医学实力强大,口腔医学国内第一;数学、化学等也不错。
31.重庆大学:综合实力不错,此次双一流的输家,一流学科只有三个,且都是“自定”。
32.电子科技大学:当初的两电一邮,选择电子科大借助985的发展已经有很大优势。电子科学和通信等都是领先的。
33.西安交通大学:老交通大学的衣钵传人,八十年代排名国内前五。目前机械、能动、电气和管理等学科强势依旧。
34.西北工业大学:航空航天航海都很厉害,材料极其出色。双一流表现不理想,仅入选两个学科,航空航天等未入选。
35.兰州大学:公认最委屈的大学,人才流失和生源质量下降严重影响发展。但实力很不错,社会评价很高。
36.国防科学技术大学:军中第一高校,神秘而强势,计算机和软件工程等学科优势明显。

B类

1.东北大学:很委屈,工科都很厉害的学校,被划入一流大学B类!
2.郑州大学:原211中档高校,成功晋级42所一流大学名单,可喜可贺。化学、医学和材料都比较强。
3.湖南大学:同样委屈,被无情划入了一流大学B类。化学、机械和土木工程等学科都很有实力。
4.云南大学:同样祝贺云南大学晋级42所一流大学名单。民族学和生态学都很不错。
5.西北农林科技大学:受限学科和地域,西农一直招生分数不高。不过农学较有实力,这次也是被无情划入一流大学B类。
6.新疆大学:新疆大学进入42所一流大学名单后,学校发展迎来新的阶段。化学、计算机等专业不错。

一流学科建设高校95所



61d7701659df92b6b8d0dc0863eb47dd.jpg
44f73d33ddb72add925be147f257cd3d.jpg
6c05b14f8648b3f61d2f7da08af0ae57.jpg
0f1e733eacd0ac819bc11b465da36f19.jpg

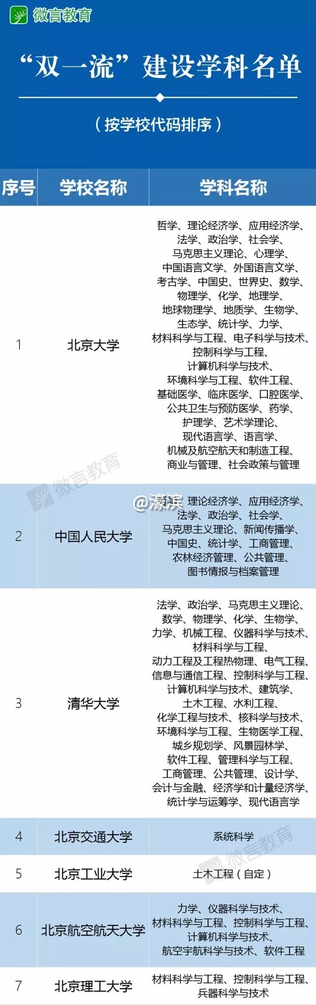
各校具体学科名单

698c89cbc29890309efd0c3073d26bda.jpg 0069ad5cc4f08aa4aa5a7350db64883f.jpg 4de96ce5f1ede6ee406f8cddfa951ccb.jpg d6bfd1bfb19d68c0d434cd39479febf8.jpg 5921a23aac9d52d03ce5baabf3dd14ba.jpg f42ac1013f735660dbdd24acd40c714d.jpg 1669898eeb949de8fbb6cbe0939c6520.jpg



985/211与“双一流”的区别在哪

区别一

985/211侧重对大学的评定,“双一流”侧重对学科的评定

无论是“985工程”的39所大学(含国防科技大学)还是“211工程”的100多所大学,都是基于对学校综合实力的整体评价。尽管之前也有国家重点一级学科和二级学科的评定,但社会对一所大学的整体认知,还是只看“牌子”不看学科,影响并不大。

而“一流大学建设高校”和“一流学科建设高校”,则是先有“一流学科建设高校”名单(137所),再在此基础上选出“一流大学建设高校”(42所)。也就是说,先看一所大学有没有若干个很强的学科(专业),再主要根据学科综合实力来评定一所大学的强弱。

区别二
985是211的“升级版”(211包含985),“双一流”则不存在交叉

如果说211是重点班,985就是重点班里的重点班。“985工程”大学均为教育部或其他中央部委直管,也称部属高校;除985外的“211工程”大学则多为省部共建高校,地方属性更强一些。但985大学都是211大学。

“双一流”则是两个平行的评价体系。“一流大学建设高校”重在一流学科基础上的学校整体建设、重点建设,全面提升人才培养水平和创新能力,共计42所,在原来39所985大学基础上新增3所。

“一流学科建设高校”重在优势学科建设,促进特色发展,共计95所。除了之前的大部分“非985”211大学,主要增加了26所特色明显的高校——

9ee25d5c1dfd7c0603a54c5e04aaa73f.jpg

区别三
985/211是固化的标签,“双一流”则是有进有出

985/211高校名单确定已有近20年,这两项工程对促进我国高等教育发展发挥了巨大的作用。但是缺陷也有目共睹,很多非985/211高校发展很快,但是受制于“非重点”“非部属”的标签,学校办学实力并不为社会所认可。很多地方和大学对此多有不满。

而“双一流”是一个动态建设过程,遴选认定不是一劳永逸的。教育部明确提出:

“双一流”建设以学科为基础,对建设过程实施动态监测,根据评价结果等情况,对实施有力、进展良好、成效明显的,加大支持力度;对实施不力、进展缓慢、缺乏实效的,提出警示并减小支持力度。

对于建设过程中出现重大问题、不再具备建设条件且经警示整改仍无改善的高校及学科,及时调整出建设范围。建设期末,将根据期末评价结果等情况,重新确定下一轮建设范围,有进有出,打破身份固化,不搞终身制!

“双一流”:高中生奋斗的新目标

据透露,目前“双一流”(世界一流大学建设高校、世界一流学科建设高校)共计137所,高考招生人数每年大约为37.7万人,占全国招生总量的比例约为4.7%。

其中,通过各种专项计划进入“双一流”高校的人数为3.7万人左右,约占所有“双一流”高校招生总数的10%左右。(数据来源:由中国人民大学教育学院主办、教育部-中国人民大学教育发展与公共政策研究中心协办的“新时代中国教育公平与学生发展”论坛)
c1ef48945d21855f850779db0cab958b.jpg




南通0

该用户从未签到

发表于 2019-12-6 11:43 来自手机WAP | 显示全部楼层 来自:江苏
本科考进协和医学院的难度不低于清北
回复 支持 2 反对 0

使用道具 举报

该用户从未签到

发表于 2019-12-6 12:04 | 显示全部楼层 来自:江苏
三部一省共建高校(审计署、教育部、财政部和江苏省)的南京审计大学排在哪里?一流的审计专业,全国唯一的!
回复 支持 2 反对 0

使用道具 举报

该用户从未签到

发表于 2019-12-6 12:12 来自手机WAP | 显示全部楼层 来自:江苏
尽是瞎折腾,985、211的叫法已深入人心,老百姓都习惯了,最好的一批学生上985,稍差一点点的上一cai211,层次很分清,通俗易懂,一目了然,非要改成什么双一流,老爷们真是上班闲啊,还是有什么利益所在。
回复 支持 14 反对 0

使用道具 举报

该用户从未签到

发表于 2019-12-6 12:48 | 显示全部楼层 来自:江苏 移动/数据上网公共出口
好             事
回复 支持 1 反对 0

使用道具 举报

该用户从未签到

发表于 2019-12-6 13:09 来自手机客户端 | 显示全部楼层 来自:北京
管毛用!!!
回复 支持 反对

使用道具 举报

该用户从未签到

发表于 2019-12-6 13:26 来自手机WAP | 显示全部楼层 来自:江苏
城南小园 发表于 2019-12-6 12:04
三部一省共建高校(审计署、教育部、财政部和江苏省)的南京审计大学排在哪里?一流的审计专业,全国唯一的 ...

南审的学科评估很一般的,教育部第四轮学科评估中只有3个学科入榜,工商管理B,理论经济学,应用经济学C,C-
回复 支持 反对

使用道具 举报

匿名
发表于 2019-12-6 13:31 | 显示全部楼层 来自:江苏
提示: 作者被禁止或删除 内容自动屏蔽
回复 支持 反对

使用道具 举报

匿名
发表于 2019-12-6 13:34 | 显示全部楼层 来自:江苏
提示: 作者被禁止或删除 内容自动屏蔽
回复 支持 1 反对 0

使用道具 举报

匿名
发表于 2019-12-6 13:39 | 显示全部楼层 来自:江苏
提示: 作者被禁止或删除 内容自动屏蔽
回复 支持 反对

使用道具 举报

该用户从未签到

发表于 2019-12-6 13:48 来自手机客户端 | 显示全部楼层 来自:江苏
城南小园 发表于 2019-12-06 12:04
三部一省共建高校(审计署、教育部、财政部和江苏省)的南京审计大学排在哪里?一流的审计专业,全国唯一的!

审计专业一流,但别的专业呢?
回复 支持 反对

使用道具 举报

匿名
发表于 2019-12-6 13:52 | 显示全部楼层 来自:江苏
提示: 作者被禁止或删除 内容自动屏蔽
回复 支持 反对

使用道具 举报

该用户从未签到

发表于 2019-12-6 14:26 | 显示全部楼层 来自:江苏
首先 你得是教育部直属的 都不会差
回复 支持 反对

使用道具 举报

该用户从未签到

发表于 2019-12-6 14:31 来自手机客户端 | 显示全部楼层 来自:江苏
**** 作者被禁止或删除 内容自动屏蔽 ****

符合,除非特别强调,一般都是说双一流建设学校,既包括一流大学也包括一流学科大学
回复 支持 反对

使用道具 举报

该用户从未签到

发表于 2019-12-6 14:34 来自手机客户端 | 显示全部楼层 来自:江苏
华东政法大学、南京医科大学不是双一流,但投档分比双一流的南京林业大学、南京中医药大学高很多,投档分更能显示高校在学生心目中的地位。
回复 支持 1 反对 0

使用道具 举报

该用户从未签到

发表于 2019-12-6 14:36 来自手机客户端 | 显示全部楼层 来自:江苏
**** 作者被禁止或删除 内容自动屏蔽 ****

层主你要搞清楚前提,一般都是算双一流的,因为即使不是一流学科高校的一流专业的学生总体水平也是比不是双一流的高校的学生高,所有很多用人单位要求双一流建设高校的毕业生就是指所有双一流学校的学生(除有特殊说明)。但是现在双一流搞评估,很多一流学科高校只有一个自定的一流学科,大家在填志愿的时候一定要注意,别报名上的是一流学科高校,毕业的时候学校被除名了
回复 支持 反对

使用道具 举报

该用户从未签到

发表于 2019-12-6 14:47 | 显示全部楼层 来自:江苏
sxllznt 发表于 2019-12-6 13:26
南审的学科评估很一般的,教育部第四轮学科评估中只有3个学科入榜,工商管理B,理论经济学,应用经济学C ...

苏州大学也只有一个材科工程与研究这个专业入围?南京审计大学至少审计学在全国是位列第一的!
回复 支持 反对

使用道具 举报

该用户从未签到

发表于 2019-12-6 15:11 来自手机客户端 | 显示全部楼层 来自:江苏
毛用,说出来还是985  211管用,双一流想浑水摸鱼啊
回复 支持 1 反对 0

使用道具 举报

该用户从未签到

发表于 2019-12-6 17:58 来自手机客户端 | 显示全部楼层 来自:江苏
城南小园 发表于 2019-12-06 14:47
苏州大学也只有一个材科工程与研究这个专业入围?南京审计大学至少审计学在全国是位列第一的!

苏大起码211,南审拿什么比
回复 支持 反对

使用道具 举报

该用户从未签到

发表于 2019-12-6 18:06 来自手机客户端 | 显示全部楼层 来自:江苏
城南小园 发表于 2019-12-06 14:47
苏州大学也只有一个材科工程与研究这个专业入围?南京审计大学至少审计学在全国是位列第一的!

一流 学校就是原先的39所985再加了3个,一流学科就是原先的211再加了几个,苏州大学是老211肯定在里面,所以说改称双一流就是没事找事干。
回复 支持 反对

使用道具 举报

该用户从未签到

发表于 2019-12-6 19:45 来自手机WAP | 显示全部楼层 来自:江苏
城南小园 发表于 2019-12-6 14:47
苏州大学也只有一个材科工程与研究这个专业入围?南京审计大学至少审计学在全国是位列第一的!

苏大的学科评估、实力都还不错的。审计学本科原来不在教育部公布的目录里的,所以大学开设这个专业有些麻烦的,而且审计只是管理学的一个分支学科,所以好多大学不开设。后来审计学纳入目录里,开设的大学也多了,如果南大也开设审计本科,南审审计能第一吗?
回复 支持 反对

使用道具 举报

该用户从未签到

发表于 2019-12-6 19:46 来自手机WAP | 显示全部楼层 来自:江苏
一路风雨 发表于 2019-12-6 14:34
华东政法大学、南京医科大学不是双一流,但投档分比双一流的南京林业大学、南京中医药大学高很多,投档分更 ...

华政和南医科大还是很不错的
回复 支持 反对

使用道具 举报

该用户从未签到

发表于 2019-12-6 19:56 | 显示全部楼层 来自:江苏
sxllznt 发表于 2019-12-6 19:45
苏大的学科评估、实力都还不错的。审计学本科原来不在教育部公布的目录里的,所以大学开设这个专业有些麻 ...

这个你就不知道啦!南京大学一直想把审计学专业纳入南京大学经济管理学院,教育部,财政部都同意,但就是审计署不同意,最后才导致南京审计学院形成三部一省(教育部,财政部,审计署,江苏省人民政府)共管的局部!
回复 支持 反对

使用道具 举报

您需要登录后才可以回帖 登录 | 注册

本版积分规则

手机版|无图版|站务联系 | 商务合作 | 平台公约

信息产业部备案:苏ICP备05014191号-1 经营性ICP许可证:苏B2-20110445 苏公网安备 32060202000307号 © 2001-2019 0513.org All Right Reserved.

投诉争议 技术支持:第一互联 GMT+8, 2025-12-20 13:34 , Processed in 0.429587 second(s), 24 queries , MemCache On. 站点统计

快速回复 返回顶部 返回列表