濠滨论坛

点击扫描二维码

查看: 5287|回复: 0

南通这些学校和医院被责令整改、接受行政处罚

[复制链接]

该用户从未签到

发表于 2019-12-3 16:56 | 显示全部楼层 |阅读模式 来自:江苏
昨天
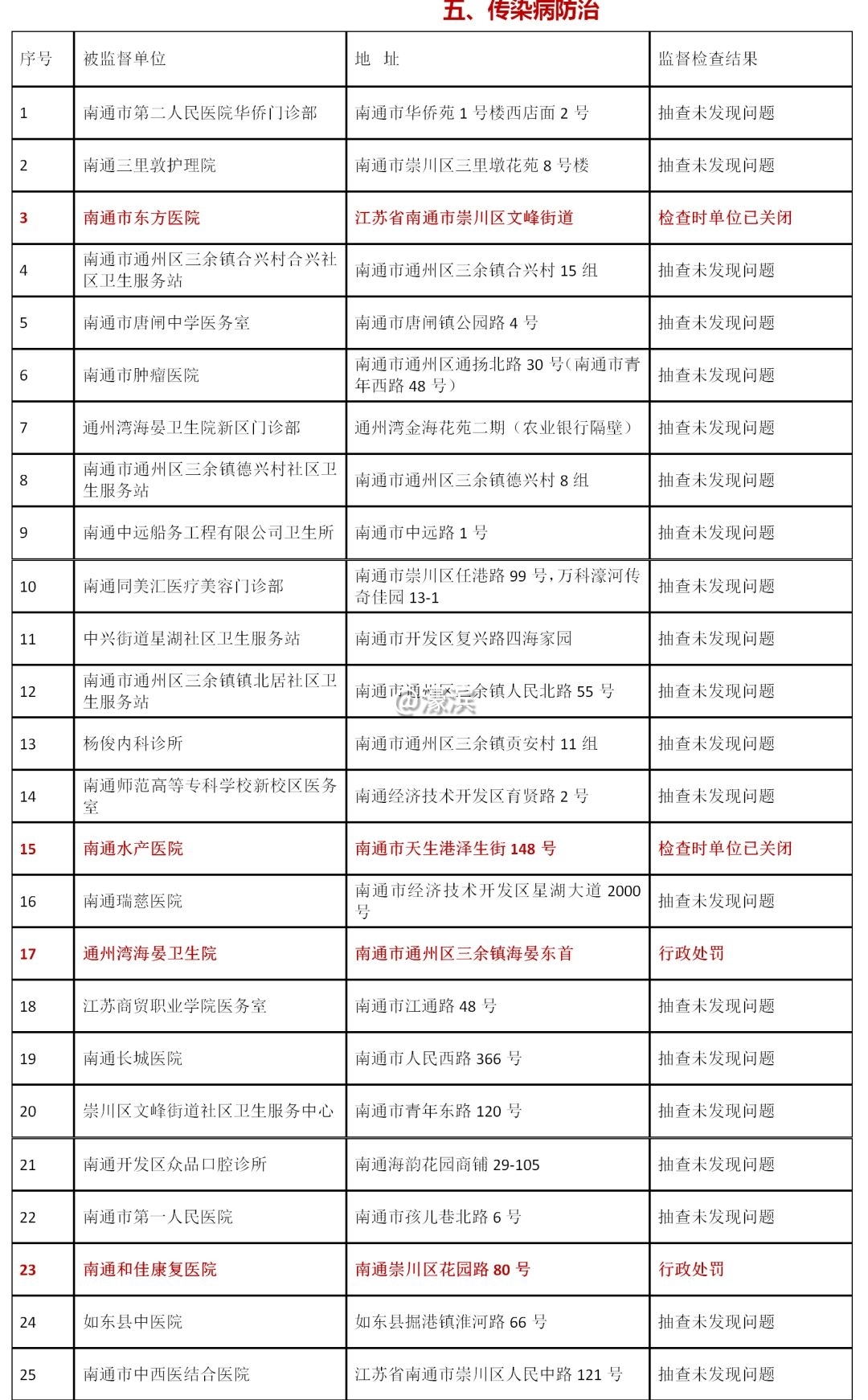
南通市卫健委网站公布
市卫健委2019年国家随机监督抽查结果
3所学校发现问题已责令整改
2家单位行政处罚
3家单位检查时已关闭

e1f9ee29b5f6225ef60769720ece8c82.jpg

根据《国家卫生健康委办公厅关于印发2019年国家随机监督抽查计划的通知》(国卫办监督函〔2019〕110号)、《省卫生健康委办公室关于印发2019年全省国家随机监督抽查计划实施方案的通知》(苏卫办监督〔2019〕1号)的要求,南通市卫生健康委员会已按时完成2019年国家随机监督抽查任务,现将抽查结果公示如下:

933e23286dc4142eb63c79aa7d87fdd7.jpg
71dafa6dc5a97e81f4e6ca0baa853e0d.jpg
2476f0ddec55adb31a976f33321690b7.jpg
71f3f4149e3e44cfaf98e268f27a092f.jpg
9944acbf8b631fe82beaae15ed3a1936.jpg
039e39436c30705cd2d636f4fd2a14c7.jpg ce85229533c14cdd913b96e3e41217cc.jpg
b00bc8c0c62f18828a0ccbc34ed5acf2.jpg

951e205de1187c05bfcdf3253be1df8c.jpg

来源:南通市卫健委


南通0
您需要登录后才可以回帖 登录 | 注册

本版积分规则

手机版|无图版|站务联系 | 商务合作 | 平台公约

信息产业部备案:苏ICP备05014191号-1 经营性ICP许可证:苏B2-20110445 苏公网安备 32060202000307号 © 2001-2019 0513.org All Right Reserved.

投诉争议 技术支持:第一互联 GMT+8, 2025-12-25 12:32 , Processed in 0.167202 second(s), 15 queries , MemCache On. 站点统计

快速回复 返回顶部 返回列表