濠滨论坛

点击扫描二维码

查看: 2583|回复: 0

南通新一批市级非遗项目及传承人名录公示!

[复制链接]

该用户从未签到

发表于 2019-11-22 09:02 | 显示全部楼层 |阅读模式 来自:江苏
为进一步加强我市非物质文化遗产代表性项目名录建设,鼓励和支持传承人开展传习活动,南通市文化广电和旅游局组织开展了第五批市级非物质文化遗产代表性项目名录和第六批市级非物质文化遗产代表性传承人的推荐申报和评审工作。
经过专家评审并报局党组研究,推荐入选第五批市级非物质文化遗产名录项目23项,入选市级非物质文化遗产名录扩展项目11项;推荐入选第六批市级非物质文化遗产代表性传承人59人。现予以公示,听取社会意见,公示期为15天(以公布日期为准)。
第五批南通市级非物质文化遗产名录推荐项目名单
(共计23项)
61.jpg
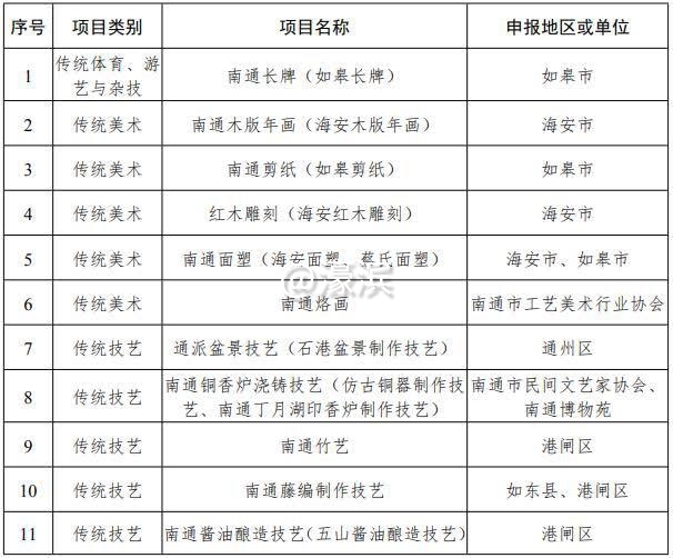
南通市级非物质文化遗产名录扩展项目推荐名单

(共计11项)
62.jpg
第六批南通市级非物质文化遗产代表性传承人

推荐名单(共计 59 人)
63.jpg
64.jpg
65.jpg

南通0
您需要登录后才可以回帖 登录 | 注册

本版积分规则

手机版|无图版|站务联系 | 商务合作 | 平台公约

信息产业部备案:苏ICP备05014191号-1 经营性ICP许可证:苏B2-20110445 苏公网安备 32060202000307号 © 2001-2019 0513.org All Right Reserved.

投诉争议 技术支持:第一互联 GMT+8, 2025-12-25 16:23 , Processed in 0.171237 second(s), 14 queries , MemCache On. 站点统计

快速回复 返回顶部 返回列表