濠滨论坛

点击扫描二维码

查看: 127614|回复: 5

六旬老人爬树摔死,索赔60万!人民日报怒批“我死我有理!”

  [复制链接]

该用户从未签到

发表于 2019-11-20 14:18 | 显示全部楼层 |阅读模式 来自:江苏
好人还会有好报吗?
这个问题,如今困扰着无数国人。
执法部门必须杜绝和稀泥的做法,
守好法治的底线!

一条名为“树太好爬索赔60万元”的新闻引发网友热议。
↓↓↓
009bd668d94c23a862a5957b14566c57.jpg

点开新闻真的是让人惊奇:

广州六旬老人吴某在景区游玩上树摘杨梅时,由于树枝枯烂断裂,致吴某从树上跌落,经送医院抢救无效身亡。
事后,吴某亲属认为景区未采取安全疏导或管理等安全风险防范措施,向景区索赔60多万元。

更奇葩的是法院的判决:

广州花都区法院一审判决,认为吴某作为成年人,未经同意私自上树采摘杨梅,应当料到危险性,应当对自身损害承担主要组人;被告景区未告知危险,承担5%的责任,赔偿45000元。

说实话,法院一审判决的结果让我的内心无比凌乱。

首先,你偷我的东西摔死了,我没找你要我的果子和树就不错了,你还能成功勒索我一笔钱?那下次如果有人在景区排队中暑或猝死的话,是告景区没有通知带遮阳伞,还是告后羿没把太阳全射了?!

其次,景区怎么告知危险?是给每个游客配备一个保安,还是在景区所有有可能发生意外的地方,都立一个警示牌?

在树下立一个警示牌:树木易折,请勿攀爬!树旁边小栅栏立一个警示牌:栅栏有角,注意安全!栅栏旁的小路上立个警示牌:小路非一马平川,谨防崴脚!对了,每个荔枝上也必须贴一个警示标签:内有果核,小心噎死!

如果这样做的话,还有人愿意去景区玩吗?更何况,就算景区安全防护十分到位,应急处置十分妥当,就能避免这样的悲剧了吗?

答案是:或许有帮助,但永远也杜绝不了悲剧发生。

因为再密集的警示提醒,再周到的安防措施,再专业的医护人员,也救不了一个不守规矩的人。

而法院和稀泥式的判决,无意更助长了“会哭的孩子有糖吃”这股社会歪风!

我死我有理
还记得“电梯劝烟猝死案”吗?
↓↓↓
631537914af141d74a77be0cc48b7ca6.jpg


半年前,河南杨先生,在小区电梯里劝一名老汉不要抽烟引发争执,老人情绪激动心脏病发作离世。后来,老人家属把他告上法院,索赔40万巨款。

一审时,法院酌定杨先生赔偿1.5万,引发社会喧哗。更可笑的是,家属还不服,继续上告,结果,二审判决出来了:劝烟者无责,不用赔钱。

二审判决一出,简直大快人心!

电梯内禁止吸烟,几个大字没看见吗?

好人在维护社会秩序,破坏规矩的人却振振有词的谈什么“尊严”。

当他因自己尊严而猝死后,家属居然有脸把好人告法院,还恬不知耻的说:凭什么站在道德的制高点抨击他?

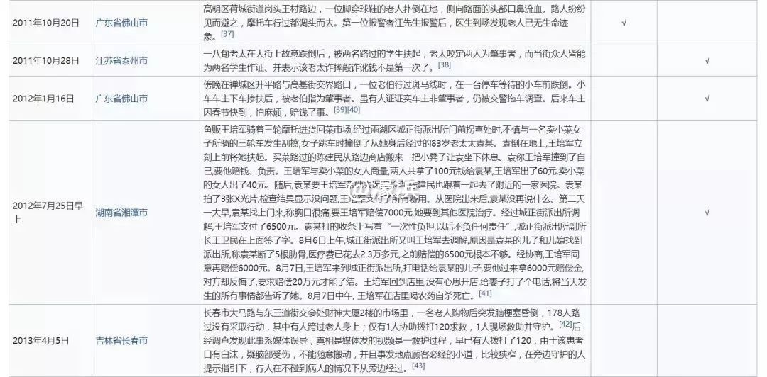
呵呵,凭什么?就凭你们这群:
“我老我有理”
“我弱我有理”
“我死我有理”
“伪道德婊”
正在祸害整个社会的道德体系!

谋杀道德!好人没好报

法律和道德,是维持中国长久治安的两大工具。当法律存在死角时,道德就成了人与人之间唯一信任的纽带。

然而,中国正有一群人打着“道德”的旗帜,去牟利、去祸害社会!

打开一个产业的彭宇案。

还记得彭宇案吗?

e01303321989e8d804b54587a9ab0319.jpg


当然,彭宇案的重点不在于审判结果,而在于此事后续的影响。

用某位网友的话来说,彭宇案是中国道德滑坡的里程碑事件之一,它开启了中国老年群体为畸形的产业:碰瓷业。

碰瓷业下的现状:畏扶如虎,人人自危!

去年12月,江西上饶某中学三位学生,在放学路上看到一位老奶奶摔倒。

他们赶紧上前扶起。

结果老太太竟要对他们说要10万元住院,还好路过的两名大学生帮忙查看监控,才化解了纠纷。

然而,好学生虽然受到了表扬,但坏人除了批评,未伤丝毫。

某位网友做过一个统计,截止2017年10月,在149起因扶人引发争议的案例中,80%左右的案件真相终被查明。

其中冒充好人的撞人者32例,诬陷扶人者84例。

在上述84起被扶者恩将仇报的案例中,仅有1例受到了扣留的处罚,但因违法人员已满70周岁,依法决定不予执行。

这就是彭宇案的遗毒,一些坏人利用人们的道德去故意碰瓷讹诈。如果成功了,将拥有一大笔财富;如果失败了,顶多只是受到批评。
因此,彭宇案之后,碰瓷安检如雨后春笋,层出不穷。

3cf566d024ee2b9e6322f43971ca3c53.jpg 51bdd5ea37eb41848fe7c001b9450d00.jpg 2cd68c28219eff52f3553c740521d427.jpg

类似案件
有人说的好:40多年的学雷锋教育,1个彭宇案打回解放前。
再不整治,中国道德就崩盘了

其实,不论是彭宇案还是电梯劝烟案,重点不是好人没好报,而是这些事件所产生的余毒:中国人被迫变冷漠、中国5000年建立的道德体系断崖式滑坡。

c4b8487478557ea9ac9112f4dcb4f440.jpg


去年河南驻马店一位姑娘在马路上被撞,出租车造事逃逸。

姑娘就这样横躺在冰冷的马路上,来来往往的路人都视而不见。

一位妈妈搂着吓坏的孩子赶紧离开了,旁边骑着自行车的学生看了一直接走开。

后来一辆快速而来的汽车再次从她身上碾过,夺走了她的生命!

视频传到网上,有人感叹世态炎凉、有人大骂中国冷血无情。

的确,他们说的是事实,但很少有人明明知道却不敢正视背后的原因。

在那句:“不是你撞的,你为什么扶”,在多少人被讹到倾家荡产时,在一起起碰瓷案无疾而终后,似乎就在一夜之间,所有教育风向都变了。

5b29e31912953eeb0f6a3e3fe8b83c73.jpg



所有父母都教育孩子不要扶人,尤其是老人和小孩;所有老师都教育学生不要轻易做好事,因为你十有八九会被讹;多少家长连夜给孩子打电话,带着哭腔央求孩子,别瞎逞能;多少老师在课上痛心疾首:我本是要传道育人的,但是我不得不昧着良心劝解你们要学着保护自己,不是自己的事情不要去做。

毫不夸张的说,在一起起“好人没好报反而受惩罚”的事例下,中国公共社会道德倒退何止五百年。

fd05900abc6c3f94a47ca3a3041c4096.jpg

再不整治,道德危矣、社会危矣、民族危矣!

2018年,中国重塑道德元年   

2018年,注定是中国道德史上重要的一年。

借“电梯劝烟猝死案”,从中央到地方,一股重塑社会道德、鼓励人民发扬公共精神的风气正形成风暴,席卷全国。

1月23日,继郑州中院驳回田家二审诉求之后、否定一审杨先生赔偿15000元之后,《人民日报》撰文“劝阻应得到法律鼓励”以正视听。
↓↓↓

21bc0b5485e671e6c9848b4dfedee53d.jpg




列祖列宗在前,史笔千秋在后,重塑中国5000年社会公共道德,意义深远,不得不为!

杨的行为本属见义勇为的范畴,一审中既然法院判杨欢与老人的死亡无因果关系了,但为何还要求杨欢向老人家属补偿1.5万?

这让我想起来了以前的一个新闻,有个人在自家院子里种了几十棵洋水仙,邻居一位老太太以为是韭菜,就偷割了洋水仙包了饺子给她孙子吃,结果导致小孩住院。老太太一家竟然上门来要求他赔偿,据说警察调解时也让他出于人道主义赔偿部分医药费,理由是没有在洋水仙上面注明不是韭菜不能吃。

还有一个人忘带钥匙打不开家门,不顾邻居反对强硬要求从邻居家阳台翻入自家,结果不慎从四楼坠落摔死,后来也是判决邻居承担一定赔偿责任。

5ea2433724d2770e24283bffa5e7394e.jpg



这种判决,都带有一定和稀泥的态度,有些法官只求稳定把事情压下去,至于是否公平公正,不在本法官考虑范围之内,换言之,当前的中国部分法官并不在意公平公正,只求不闹事,自己任期内平平安安天下太平,哪怕后面洪水滔天也不关他的事。

这种行为是典型的饮鸩止渴,稳在当代,乱在千秋,当前中国闹事横行,大闹大赔,小闹小赔,不闹不赔的现状就是这么养成的,至于闹事的那个人是否有理,并不是很重要。

这种现象带来了中国人的集体道德沦丧,而闹事行为之所以还能存在,除了法官的和稀泥态度之外,抱着人死为大的观念,围观群众的同情也是非常重要的一部分,而且可以说其重要程度是非常大的。

这种同情或许有一定道理,但是违背了公平公正的原则,一定会导致更多的人因为你泛滥的同情心受到更大的伤害。

4db21342c54dc0389dc415b028b1129f.jpg


南京彭宇案后引发了全中国关于扶不扶的讨论,即使最高人民法院出面证实“老太太确实是彭宇所撞,因为害怕赔偿谎称冤枉”只是法官一句不当的话,才推向了媒体热议,但公众对此并不买账,很少人去关注真相,所以彭案的遗毒仍然影响至今。

下面是彭宇案判决原文,这种“如果式”判决可谓流毒甚远:
↓↓↓

f569d99fae544494bf60d835e4ce1ceb.jpg

法院是一个公正公平的地方,不是商务谈判会所。

彭宇案的道德影响让中国大陆的道德倒退了50年。彭宇案后中国人再也不敢扶老人了,不知道多少真正需要帮助的老人被视而不见,终无辜死难,当初对南京老太太的同情心这种小善,终会演变成了对整个中华民族的大恶。

如果这次还是出于善心,人道主义赔偿老人亲属,法官算是积了小善,毕竟这人死为大,但是客观上却行了大恶,电梯抽烟不守规矩胡搅蛮缠到如此份上还能获得赔偿,那以后谁还去守规矩,谁还会见义勇为对不良行为果断制止?

总之,守法守规矩的有错,不守规矩的没错,这就是大恶,南京彭宇案只不过使中国道德倒退了50年,如果这个赔偿判决没有纠正,中国的社会道德将被法制拖向无底的深渊!

法治是社会运行的底线规矩,绝不能用“和稀泥”的方式将其击穿!

来源:法治讲坛


南通0
  • TA的每日心情
    开心
    2025-3-13 14:38
  • 签到天数: 1589 天

    [LV.Master]伴坛终老

    发表于 2019-11-20 15:10 来自手机客户端 | 显示全部楼层 来自:江苏
    现在的主题就是维稳
    回复 支持 反对

    使用道具 举报

  • TA的每日心情
    开心
    2017-9-12 00:22
  • 签到天数: 1 天

    [LV.1]初来乍到

    发表于 2019-11-20 16:28 来自手机客户端 | 显示全部楼层 来自:江苏
    这都是该死的律师干的好事
    回复 支持 1 反对 0

    使用道具 举报

    该用户从未签到

    发表于 2019-11-20 18:11 来自手机客户端 | 显示全部楼层 来自:江苏
    不是你撞的,你为什么要扶!
    这是南京法官,以案说法!
    要扭转局面,先把这法官的是非观正一正。
    回复 支持 1 反对 0

    使用道具 举报

    该用户从未签到

    发表于 2019-11-20 23:03 来自手机WAP | 显示全部楼层 来自:江苏
    前两天被一顾客气的发抖,来店里让我帮他下款斗地主App说自己不会下,我没多想,帮他连了无线后下了他指定要的那款,哪知隔天来店里骂我,说游戏有收费的扣他钱了,要砸我店,还让我不要说话,他只是来告诉我,没别的意思,我要是说话了他就真砸了,我觉得自己很委屈,这么一件事都不能帮忙了,这都能惹祸上身,还有什么好事能做的
    回复 支持 1 反对 0

    使用道具 举报

    该用户从未签到

    发表于 2019-12-25 23:40 来自手机WAP | 显示全部楼层 来自:江苏
    彭宇案应该依法纠正,同时对错判问责。因为判决理由纯属扯蛋,没有确凿证据证明,是故意错判。
    回复 支持 反对

    使用道具 举报

    您需要登录后才可以回帖 登录 | 注册

    本版积分规则

    手机版|无图版|站务联系 | 商务合作 | 平台公约

    信息产业部备案:苏ICP备05014191号-1 经营性ICP许可证:苏B2-20110445 苏公网安备 32060202000307号 © 2001-2019 0513.org All Right Reserved.

    投诉争议 技术支持:第一互联 GMT+8, 2025-12-25 19:55 , Processed in 0.276306 second(s), 15 queries , MemCache On. 站点统计

    快速回复 返回顶部 返回列表