濠滨论坛

点击扫描二维码

查看: 9499|回复: 0

[随便港港] 南通这些企业将获得环保“豁免权”

[复制链接]

该用户从未签到

发表于 2019-11-20 09:28 | 显示全部楼层 |阅读模式 来自:江苏
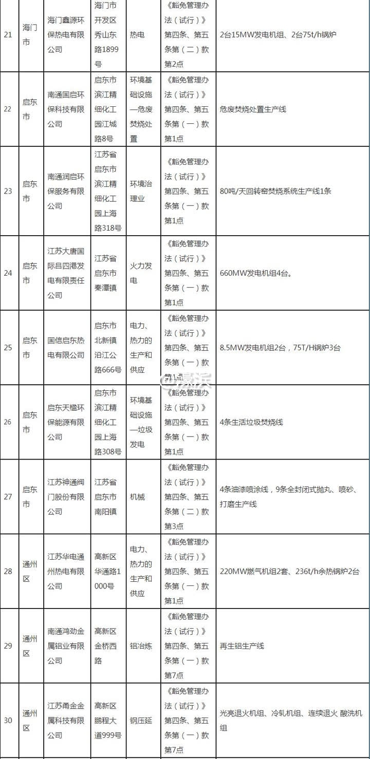
11月19日至11月24日,南通市大气污染防治联席会议办公室对拟列入《南通市2019-2020年秋冬季错峰生产及重污染天气应急管控停限产豁免名单》公开征求意见。

根据《关于修订江苏省秋冬季错峰生产及重污染天气应急管控停限产豁免管理办法(试行)的通知》(苏大气办〔2019〕1号)及《关于江苏省加强秋冬季错峰生产及重污染天气应急管控停限产豁免管理的补充通知》,市生态环境局会同市发改委、工信局、住建局等相关部门,组织各县(市、区)开展了秋冬季错峰生产停限产豁免申报工作。结合各县(市、区)的初步审核和市级部门复核结果,初步确定60家企业列入南通市2019-2020年秋冬季错峰生产及重污染天气应急管控豁免名单。

南通市2019-2020年秋冬季错峰生产及重污染天气应急管控停限产拟豁免名单

7a86b027-f11d-4ba7-aaea-f22b1b9d8776.jpg

0a652186-29bd-417a-9ab1-e59aff271335.jpg

0f7cbc4e-013f-49f1-9032-04aaf00d1ea4.jpg

93807f60-9cf4-479d-9ef3-2b3f284446e9.jpg

33baf326-7a19-481d-9fd3-dd281acbd18e.jpg

1ea3e732-2e0f-421f-93b7-af2a07c66952.jpg

6577d132-3260-4801-aa8b-9ffaefc653de.jpg

480d79ca-9397-4389-9280-324fcb809a4a.jpg


  公示期内,如有异议,请致电0513-59002795,或将意见发送至邮箱:ntwf12369@126,coм。

来源:南通市大气污染防治联席会议办公室

南通0
您需要登录后才可以回帖 登录 | 注册

本版积分规则

手机版|无图版|站务联系 | 商务合作 | 平台公约

信息产业部备案:苏ICP备05014191号-1 经营性ICP许可证:苏B2-20110445 苏公网安备 32060202000307号 © 2001-2019 0513.org All Right Reserved.

投诉争议 技术支持:第一互联 GMT+8, 2025-12-21 09:05 , Processed in 0.765965 second(s), 17 queries , MemCache On. 站点统计

快速回复 返回顶部 返回列表