濠滨论坛

点击扫描二维码

查看: 6801|回复: 1

[随便港港] 南通市第1~5批市级文物保护单位保护范围及建设控制地带公布

[复制链接]

该用户从未签到

发表于 2019-11-11 15:53 | 显示全部楼层 |阅读模式 来自:江苏
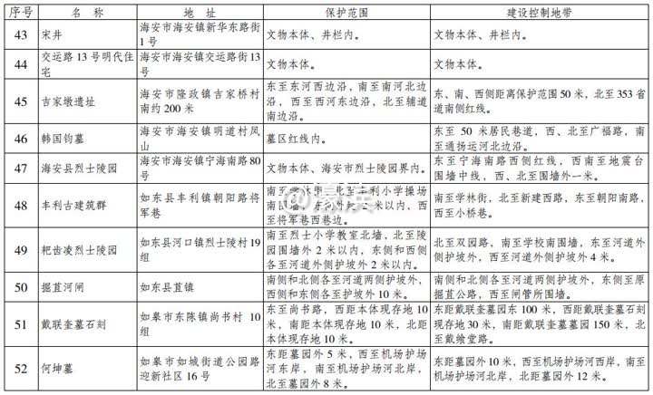
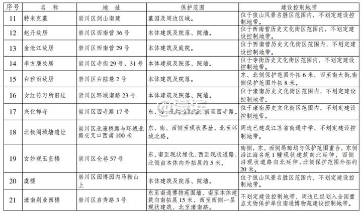
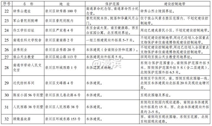
日前,市政府公布了关于南通市第1~5批市级文物保护单位保护范围及建设控制地带的通知,涉及55家保护单位,一起来看!

dd5c6b5d-ba37-4c9e-935a-091abd72769f.jpg


  各县(市)、区人民政府,南通经济技术开发区、苏通科技产业园区、通州湾示范区管委会,市各委、办、局,市各直属单位:

  为切实做好文物保护工作,根据《中华人民共和国文物保护法》《中华人民共和国文物保护法实施条例》《江苏省文物保护条例》等法律法规的有关规定,市政府决定公布南通市第1~5批市级文物保护单位保护范围及建设控制地带。

  请各地各部门严格依法保护并管理好相关文物,确保文物安全,充分发挥文物在城市建设和经济社会发展中的重要作用。

  附件:南通市第1~5批市级文物保护单位保护范围及建设控制地带汇总表

  南通市人民政府

  2019年10月30日
54b0a681-ec8e-4f99-8faa-aa859118ecdc.jpg
da5b0adc-8497-445c-b59a-610b79eb68d9.jpg
ea5b1dce-3a76-4d43-a5bf-2cc7237d7f27.jpg
0a36649a-922c-431a-9af3-0e6a7cd80787.jpg
76b54355-5a05-4ac2-a090-b96c6e7d1c45.jpg
1.jpg
来源:南通市人民政府

南通0
  • TA的每日心情
    开心
    2014-3-22 10:18
  • 签到天数: 5 天

    [LV.2]偶尔看看I

    发表于 2019-11-11 15:58 | 显示全部楼层 来自:江苏
    东寺庙算文物吗?为啥现在都不开放了?
    东寺11.jpg
    回复 支持 反对

    使用道具 举报

    您需要登录后才可以回帖 登录 | 注册

    本版积分规则

    手机版|无图版|站务联系 | 商务合作 | 平台公约

    信息产业部备案:苏ICP备05014191号-1 经营性ICP许可证:苏B2-20110445 苏公网安备 32060202000307号 © 2001-2019 0513.org All Right Reserved.

    投诉争议 技术支持:第一互联 GMT+8, 2025-12-21 20:44 , Processed in 0.159279 second(s), 13 queries , MemCache On. 站点统计

    快速回复 返回顶部 返回列表