濠滨论坛

点击扫描二维码

查看: 3350|回复: 0

想贷款,想做理财的一定要看!

[复制链接]

该用户从未签到

发表于 2019-10-24 09:19 | 显示全部楼层 |阅读模式 来自:江苏
市民朋友们:
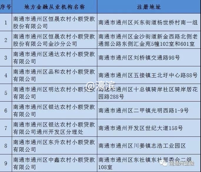
  为深入推进在扫黑除恶专项斗争中开展非法金融活动专项治理工作,切实规范全区地方金融从业机构经营行为,打击非法金融活动,维护全区金融秩序稳定,现将我区辖内已经取得管理部门或地方金融监管部门批准(含备案)并有正规经营证照的地方金融从业机构予以公示。具体名单如下:
   微信图片_20191024091623.jpg 微信图片_20191024091641.jpg
上述机构应按照有关部门批准的经营范围依法合规经营,严禁超范围经营,严禁非法集资,不得有“套路贷”、非法高利放贷、(软)暴力收贷及其他违法违规行为。
  再次提醒广大市民,合理选择金融机构,注意潜在金融风险,务必牢记投资有风险,切实增强识别、防范、抵制各类非法金融活动的能力。如有发现非法金融活动线索,请及时向通州区地方金融监督管理局(举报电话:86548152)或区扫黑办(举报电话:68210809)进行举报。

南通0
您需要登录后才可以回帖 登录 | 注册

本版积分规则

手机版|无图版|站务联系 | 商务合作 | 平台公约

信息产业部备案:苏ICP备05014191号-1 经营性ICP许可证:苏B2-20110445 苏公网安备 32060202000307号 © 2001-2019 0513.org All Right Reserved.

投诉争议 技术支持:第一互联 GMT+8, 2025-12-25 03:09 , Processed in 0.167466 second(s), 16 queries , MemCache On. 站点统计

快速回复 返回顶部 返回列表