濠滨论坛

点击扫描二维码

查看: 1400|回复: 0

[新闻快讯] 通州区打击和处置非法集资办公室提醒!为了你的钱袋子,一定要看!

[复制链接]

该用户从未签到

发表于 2019-10-17 10:02 | 显示全部楼层 |阅读模式 来自:江苏

广大市民:

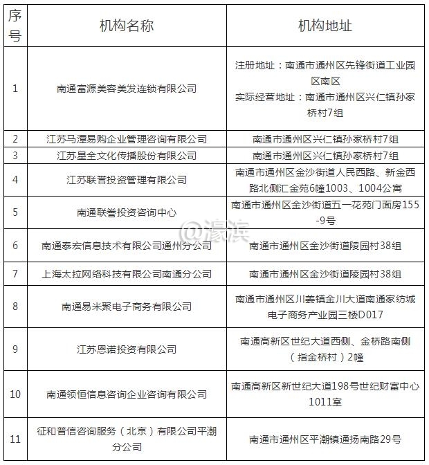
    任何机构从事金融活动,必须取得中央金融管理部门或地方金融监管部门批准(含备案)。现提醒广大市民,下列在我区登记注册的企业均为普通工商企业,未取得金融业务资质,不得从事吸收存款、发放贷款、私募基金销售等金融业务。

参与非法集资,自己承担损失!请大家注意潜在金融风险,合理选择金融机构,若发现非法吸收公众资金、暴力讨债等违法行为,及时向区处非办或区公安局举报。

举报电话:12345,110,0513-86548152

举报邮箱:tzjrbczb@163,coм

通州区打击和处置非法集资工作领导小组办公室
2019年10月12日
   360截图20191017100202186.jpg

南通0
您需要登录后才可以回帖 登录 | 注册

本版积分规则

手机版|无图版|站务联系 | 商务合作 | 平台公约

信息产业部备案:苏ICP备05014191号-1 经营性ICP许可证:苏B2-20110445 苏公网安备 32060202000307号 © 2001-2019 0513.org All Right Reserved.

投诉争议 技术支持:第一互联 GMT+8, 2025-12-22 17:51 , Processed in 0.244777 second(s), 21 queries , MemCache On. 站点统计

快速回复 返回顶部 返回列表