濠滨论坛

点击扫描二维码

查看: 65788|回复: 24

[随便港港] 煤气正式涨价

[复制链接]

该用户从未签到

发表于 2019-10-14 10:44 | 显示全部楼层 |阅读模式 来自:江苏

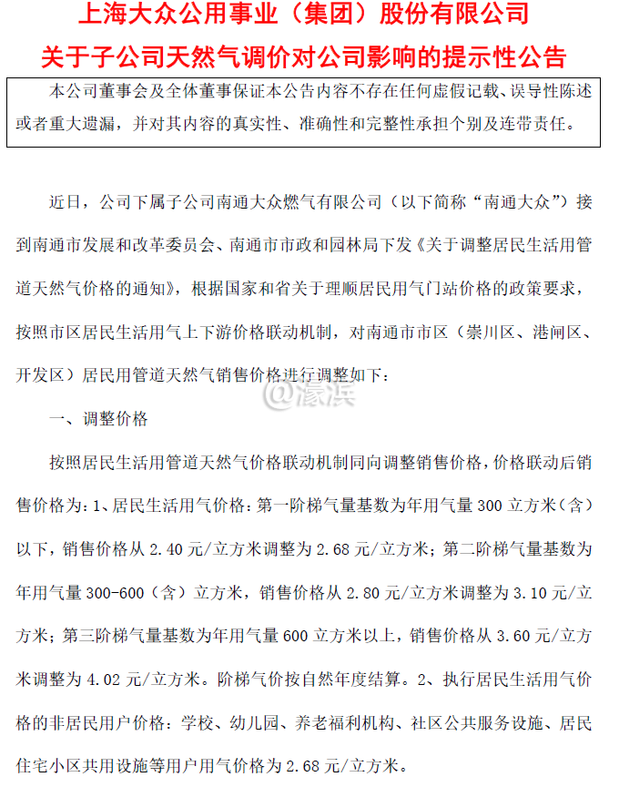
详见公告

详见公告
1571020577(1).jpg
南通0

点评

知道了。  发表于 2019-10-14 11:25

该用户从未签到

发表于 2019-10-14 11:01 | 显示全部楼层 来自:江苏
调整不算涨价。
回复 支持 4 反对 0

使用道具 举报

该用户从未签到

发表于 2019-10-14 14:58 来自手机客户端 | 显示全部楼层 来自:江苏
MLGB,这个涨那个涨,工资就是不涨。
回复 支持 25 反对 0

使用道具 举报

该用户从未签到

发表于 2019-10-14 21:22 | 显示全部楼层 来自:江苏
第一阶段价格直接上涨11.7%
回复 支持 5 反对 0

使用道具 举报

  • TA的每日心情
    开心
    2024-5-5 16:48
  • 签到天数: 2138 天

    [LV.Master]伴坛终老

    发表于 2019-10-14 22:01 | 显示全部楼层 来自:江苏
    神奇队长 发表于 2019-10-14 14:58
    MLGB,这个涨那个涨,工资就是不涨。

    不,还有减工资的         
    回复 支持 8 反对 0

    使用道具 举报

  • TA的每日心情
    开心
    2015-10-26 03:45
  • 签到天数: 147 天

    [LV.7]常住居民III

    发表于 2019-10-14 22:52 来自手机WAP | 显示全部楼层 来自:江苏
    我就想问问现在有多少用户一年用气量是在第一阶梯内?
    回复 支持 2 反对 0

    使用道具 举报

  • TA的每日心情
    开心
    2015-8-4 00:37
  • 签到天数: 72 天

    [LV.6]常住居民II

    发表于 2019-10-15 06:05 来自手机WAP | 显示全部楼层 来自:江苏
    神奇队长 发表于 2019-10-14 14:58
    MLGB,这个涨那个涨,工资就是不涨。

    可是公务员等群体的工资大涨了啊
    回复 支持 5 反对 0

    使用道具 举报

    该用户从未签到

    发表于 2019-10-15 06:16 来自手机WAP | 显示全部楼层 来自:江苏
    南通高房价、高物价、高生存必需基础价,压得普通老百姓是喘不过气了。工资呢?扣除五险后1800~3000元以下的不在少数,成家立业的担子何等难过。
    回复 支持 11 反对 0

    使用道具 举报

    该用户从未签到

    发表于 2019-10-15 08:17 | 显示全部楼层 来自:江苏 移动/数据上网公共出口
    天然气一涨,带动水电一起涨,基础涨价了,整体物价就高了
    回复 支持 2 反对 0

    使用道具 举报

    匿名
    发表于 2019-10-15 08:27 | 显示全部楼层 来自:江苏
    提示: 作者被禁止或删除 内容自动屏蔽
    回复 支持 1 反对 0

    使用道具 举报

    该用户从未签到

    发表于 2019-10-15 10:21 来自手机客户端 | 显示全部楼层 来自:江苏
    我是papa 发表于 2019-10-14 22:52
    我就想问问现在有多少用户一年用气量是在第一阶梯内?

    冬天开地暖,直接第三阶。正常日常用洗澡用电的话第一阶够了
    回复 支持 4 反对 0

    使用道具 举报

    该用户从未签到

    发表于 2019-10-15 10:36 来自手机客户端 | 显示全部楼层 来自:江苏
    现在都不要开听证会了么?!以前还有个形式
    回复 支持 1 反对 0

    使用道具 举报

    该用户从未签到

    发表于 2019-10-15 23:56 来自手机WAP | 显示全部楼层 来自:上海
    燃气是12个月才交一次的啊?
    回复 支持 反对

    使用道具 举报

  • TA的每日心情
    开心
    2016-6-12 09:33
  • 签到天数: 12 天

    [LV.3]偶尔看看II

    发表于 2019-10-16 10:32 | 显示全部楼层 来自:江苏
    等等1109 发表于 2019-10-15 23:56
    燃气是12个月才交一次的啊?

    我家是两个月交一次,我好奇它这阶梯怎么计算,今年要到年底才能知道我本年有没有超300吧
    回复 支持 反对

    使用道具 举报

  • TA的每日心情
    开心
    2016-6-12 09:33
  • 签到天数: 12 天

    [LV.3]偶尔看看II

    发表于 2019-10-16 10:34 | 显示全部楼层 来自:江苏
    我是papa 发表于 2019-10-14 22:52
    我就想问问现在有多少用户一年用气量是在第一阶梯内?

    我家没超,每天烧个晚饭,燃气热水器,去年十月到今年十月我看了一下才190立方
    回复 支持 1 反对 0

    使用道具 举报

    该用户从未签到

    发表于 2019-10-16 13:48 来自手机客户端 | 显示全部楼层 来自:上海
    w347695254 发表于 2019-10-16 10:32
    我家是两个月交一次,我好奇它这阶梯怎么计算,今年要到年底才能知道我本年有没有超300吧

    对啊,那如果两个月一交的话,开始的时候怎么算阶梯呢??
    回复 支持 反对

    使用道具 举报

    该用户从未签到

    发表于 2019-10-16 13:48 来自手机客户端 | 显示全部楼层 来自:上海
    w347695254 发表于 2019-10-16 10:34
    我家没超,每天烧个晚饭,燃气热水器,去年十月到今年十月我看了一下才190立方

    我三个月就用了160立方。。。
    回复 支持 反对

    使用道具 举报

    该用户从未签到

    发表于 2019-10-16 16:21 | 显示全部楼层 来自:江苏
    听说世界上最赚钱的就是垄断行业
    回复 支持 反对

    使用道具 举报

  • TA的每日心情
    开心
    2015-7-25 15:12
  • 签到天数: 1 天

    [LV.1]初来乍到

    发表于 2019-10-16 16:27 | 显示全部楼层 来自:江苏
    这次听证会呢,有没有召开过
    回复 支持 反对

    使用道具 举报

    该用户从未签到

    发表于 2019-10-16 17:19 | 显示全部楼层 来自:陕西
    某国越来越象南美
    回复 支持 反对

    使用道具 举报

    该用户从未签到

     楼主| 发表于 2019-10-17 08:48 | 显示全部楼层 来自:江苏
    11月1日起执行,为什么呢?11月1日起按清零算还是按本年的用气量算呢?
    回复 支持 反对

    使用道具 举报

    该用户从未签到

    发表于 2019-10-17 08:59 来自手机WAP | 显示全部楼层 来自:陕西
    涨的好!!!!!!!
    回复 支持 反对

    使用道具 举报

    头像被屏蔽

    该用户从未签到

    发表于 2019-10-17 15:16 来自手机WAP | 显示全部楼层 来自:江苏
    提示: 作者被禁止或删除 内容自动屏蔽
    回复 支持 反对

    使用道具 举报

    该用户从未签到

    发表于 2019-10-17 15:30 来自手机WAP | 显示全部楼层 来自:江苏
    什么年代了,燃气公司还在实行内部招职工子女。
    回复 支持 反对

    使用道具 举报

    您需要登录后才可以回帖 登录 | 注册

    本版积分规则

    手机版|无图版|站务联系 | 商务合作 | 平台公约

    信息产业部备案:苏ICP备05014191号-1 经营性ICP许可证:苏B2-20110445 苏公网安备 32060202000307号 © 2001-2019 0513.org All Right Reserved.

    投诉争议 技术支持:第一互联 GMT+8, 2025-12-22 14:30 , Processed in 0.205596 second(s), 27 queries , MemCache On. 站点统计

    快速回复 返回顶部 返回列表