濠滨论坛

点击扫描二维码

12
返回列表 发新帖
楼主: 二月清流

[随便港港] 楼上圈地,楼下圈地,如此住户来头丑!

[复制链接]

该用户从未签到

发表于 2019-10-14 08:46 来自手机客户端 | 显示全部楼层 来自:江苏
你这是哪个小区啊?
回复 支持 反对

使用道具 举报

该用户从未签到

发表于 2019-10-14 09:01 来自手机客户端 | 显示全部楼层 来自:江苏
哪个小区门牌号直接报出来
回复 支持 反对

使用道具 举报

  • TA的每日心情
    郁闷
    2022-9-22 12:10
  • 签到天数: 93 天

    [LV.6]常住居民II

     楼主| 发表于 2019-10-14 10:22 | 显示全部楼层 来自:江苏
    东方必胜 发表于 2019-10-14 09:01
    哪个小区门牌号直接报出来

    虹桥北村的,哪一户的不清楚,那道门后还有其他住户,不好猜,下回再去看一下
    回复 支持 反对

    使用道具 举报

  • TA的每日心情
    郁闷
    2022-9-22 12:10
  • 签到天数: 93 天

    [LV.6]常住居民II

     楼主| 发表于 2019-10-14 10:40 | 显示全部楼层 来自:江苏
    又见飞雪 发表于 2019-10-13 17:01
    这种做法没有违法所以你也不好说什么。

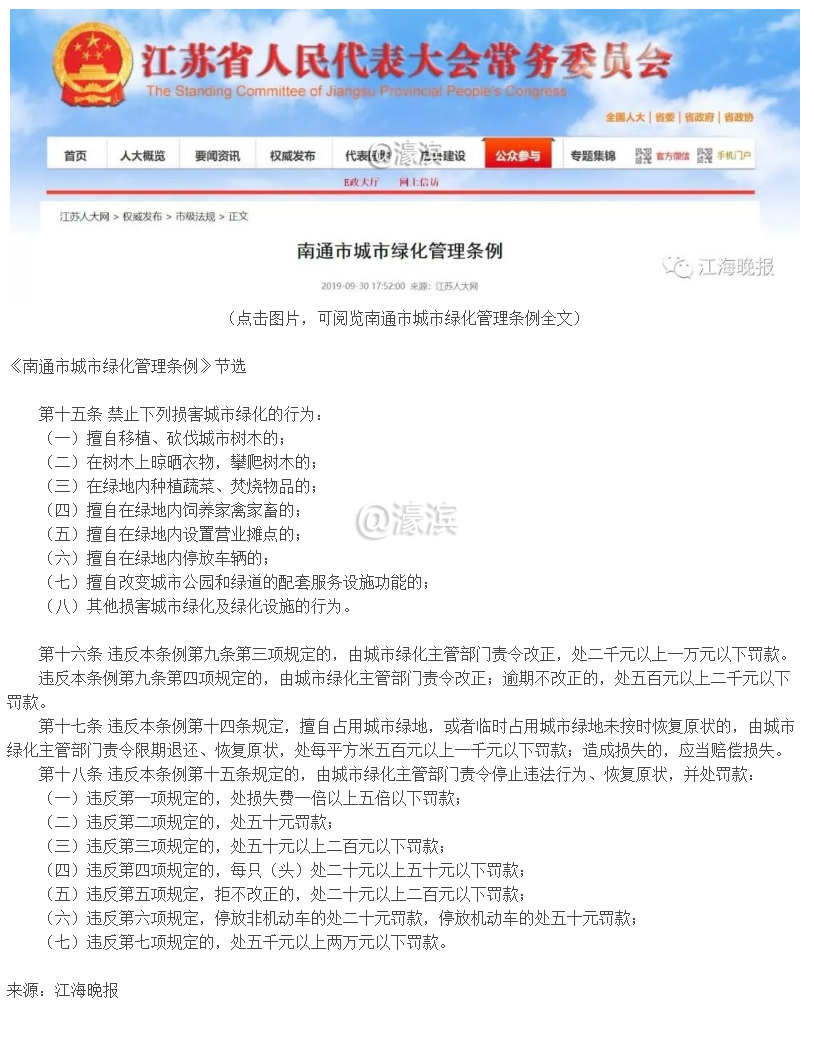
    借用一下论坛“situsitu”帖子里的内容。不知道各适用于小区内。
    QQ图片20191014103041.png
    回复 支持 反对

    使用道具 举报

    该用户从未签到

    发表于 2019-10-14 11:44 | 显示全部楼层 来自:江苏
    人家喜欢坐牢 你随他去呗  
    回复 支持 反对

    使用道具 举报

    该用户从未签到

    发表于 2019-10-14 11:47 | 显示全部楼层 来自:江苏
    楼主报消防,这个归消防管,算犯法的!
    回复 支持 反对

    使用道具 举报

  • TA的每日心情
    郁闷
    2022-9-22 12:10
  • 签到天数: 93 天

    [LV.6]常住居民II

     楼主| 发表于 2019-10-16 12:49 | 显示全部楼层 来自:江苏
    cf061403102 发表于 2019-10-14 11:47
    楼主报消防,这个归消防管,算犯法的!

    这些人私心太重!
    回复 支持 反对

    使用道具 举报

    您需要登录后才可以回帖 登录 | 注册

    本版积分规则

    手机版|无图版|站务联系 | 商务合作 | 平台公约

    信息产业部备案:苏ICP备05014191号-1 经营性ICP许可证:苏B2-20110445 苏公网安备 32060202000307号 © 2001-2019 0513.org All Right Reserved.

    投诉争议 技术支持:第一互联 GMT+8, 2025-12-22 17:58 , Processed in 0.152064 second(s), 17 queries , MemCache On. 站点统计

    快速回复 返回顶部 返回列表