濠滨论坛

点击扫描二维码

查看: 7949|回复: 0

[随便港港] 唏嘘!苏宁接手!家乐福正式更名!

[复制链接]

该用户从未签到

发表于 2019-10-11 17:16 | 显示全部楼层 |阅读模式 来自:江苏
苏宁48亿元收购家乐福正式交割完成,苏宁工牌已经改为SUNING家乐福!

近年来,外来商业纷纷退出中国市场,到底是跟不上时代还是水土不服?

官宣:家乐福正式改名!

9月27日,苏宁易购发布公告称,已经完成收购家乐福中国的股权交割手续。

e2a829be071c942d3d56f41fdd3f84cd.jpg

这意味家乐福正式步入苏宁时代,并改名为苏宁x家乐福。

与此同时,在家乐福第四季度经营发展工作会议上,苏宁宣布了关于家乐福中国的高层任命,苏宁易购副总裁田睿将出任家乐福中国CEO,而除了CEO与CFO,此次任命的家乐福中国其他核心管理层均从家乐福现有的管理干部中提拔任命。

零售巨头如何从辉煌走向没落的呢?

从6月23日,苏宁易购宣布以现金48亿元人民币等值欧元,收购家乐福中国80%股份,到正式完成交割,期间历时三个月。

家乐福作为零售巨头,又是如何一步步走向衰落的呢?

2d2b8b0fd8236c9bc0b807e0208896fa.jpg

1
辉煌:零售界的“黄埔军校”

法国企业家乐福成立于1959年,是大型综合超市概念的创始者,《财富》世界500强企业,业务遍及全球30多个国家和地区,运营超过1.2万家零售商店。

1995年,家乐福正式进入中国大陆市场,也是最早一批在中国开展业务的外资零售企业。坐拥广阔的市场,鲜有竞争对手的冲击,家乐福中国尽享先驱者带来的红利。

到2006年,家乐福中国门店数突破100家,在上海、北京、广东、江苏等地遍地开花,成为外资零售超市中门店数量最多的一家,中国市场上名副其实的大卖场巨头。  

046a5ef77db180b91fa6528fa5bc556a.jpg
家乐福超市丨资料图

“开心购物家乐福”、“一站式购物”等深入人心,以“合资”形式将“大卖场”业态引入中国,实现农超对接等模式,也让家乐福成为了行业的标杆,还曾被誉为零售界的“黄埔军校”。

2
衰败:错失中国电商发展十年黄金期

然而,在激烈的商业圈中,家乐福中国渐渐失去竞争力。2018年,家乐福中国市场份额降至3%,被永辉集团反超。

家乐福中国衰败的10年,正是中国线上零售市场突飞猛进的10年。因未能抓住这个时机,其业态饱受冲击。

c4b025f41dcf2b03dd5df80716eeb22f.jpg

这10年,以大卖场模式起家的家乐福中国,还遭遇了线下零售便利店等小型零售业态的“围追堵截”。

并且,中国电商巨头纷纷进军新零售,布局线下市场。如,阿里系的盒马鲜生、苏宁小店、网易考拉、网易严选等,这些正在“蚕食” 家乐福等传统连锁超市线下零售市场。

战略决策的失误和内部管理的问题,让家乐福中国的业绩连年下滑。

3
出售:卖给了曾经的老对手

从2009年开始,家乐福在中国的业绩开始逐年下滑,且达每年10%左右,这两年一直处于资不抵债状态。最终,家乐福选择融入苏宁。

ff011b310f7bd3b752318ca6cf2d0b7b.jpg

在苏宁易购发布收购公告前,家乐福也曾屡次传出“卖身”的消息。

2018年1月,家乐福宣布腾讯与永辉对家乐福中国进行潜在投资;2019年4月,家乐福中国宣布与国美达成战略合作。腾讯、永辉和国美,都在传言中成为家乐福中国的“卖身”对象。

最终,家乐福中国将命运的主动权交给了国美的“老对手”苏宁。 

333f01f3d1afda45ad3c40c9696a0ade.jpg

国际商业巨头黯然退出中国市场!

传统商超被收购,家乐福不是第一家,也不会是最后一家。

1
沃尔玛:接连“关门潮”

关于沃尔玛,很多人称赞的是产品质量!对于这个零售巨头,在中国经营多种业态,主营生鲜食品、服装、家电、干货等两万多种商品,为顾客提供独特“一站式购物”体验。

b3541246e7b03bc4d55e51226b06ec6b.jpg

在2018年5月21日,2018年《财富》美国500强排行榜发布,沃尔玛连续第六年蝉联榜首。但是,之后沃尔玛在各地接二连三的传出了关门的消息。

对于沃尔玛在中国频繁关店的原因,一名大型商超的中层管理者这样表示。

“在电子商务和新零售的冲击下,大卖场已是零售行业中业绩压力最大的业态之一。大卖场面积通常在10000平方米左右,门店租约通常在15至20年,租约到期后,零售商往往面临租金成倍上涨的压力,迫使依靠低毛利率盈利模式的沃尔玛放弃续租。”

2
乐天玛特:退出中国市场

登陆中国市场11年后,有着“亚洲零售业之最”称号的韩国商业巨头乐天玛特最终败退中国。

97d07c7d78bc34ff0ebedd66bdfb5bb0.jpg

此前,乐天集团2017年曾两次紧急输血,累计金额达40亿元,不过,这并未能挽救乐天玛特的在华门店。

2017年9月15日,乐天正式宣布将出售在华的所有超市。因为在中国业绩十分惨淡、不堪巨额亏损、乐天决定退出中国市场!

3
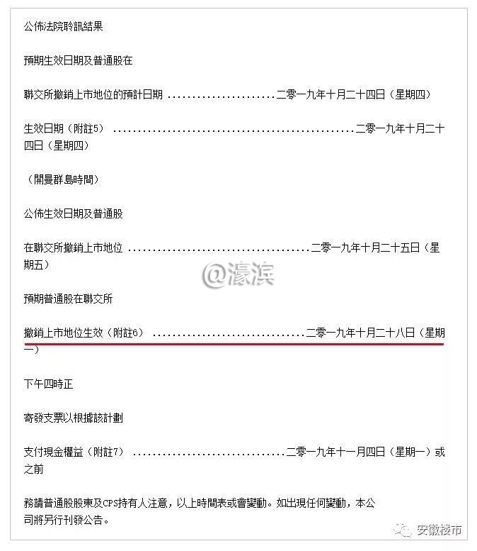
卜蜂莲花:零售巨头黯然退市

卜蜂莲花发布公告,将于2019年10月28日正式从港股退市。

a0b4357b436c4785571895a99c884710.jpg
图:卜蜂莲花退市声明

这个来自泰国的连锁超市,自1997年进入中国已经开了80多家店,在上亿国人心中打出了知名度。

但在今年6月,卜蜂莲花就曝出大股东要求董事会撤销上市地位的新闻,原因是公司在港股表现不佳。

事实上,卜蜂莲花出现问题也不是一天两天。2012财年至2018财年,卜蜂莲花有6年处于亏损状态,亏损近14亿。还有报道显示,公司将裁员千人以节省开支。

外来商业为何在中国水土不服?

可以说在中国这片土地上无论哪个行业竞争的都非常激烈,少有跨国公司在中国取得成功。

1、人气不行、经营困难。这可能是导致外来商业关门停业的最直接原因。如果人气火爆,经营好的话,谁还会关门呢?

2、竞争对手太多,压力大。本土商业永辉、苏宁都在纷纷崛起,而且都在走特色化、差异化的发展路线,消费人群严重分流,外来的生存压力巨大。

3、传统经营模式无法满足需求。如今,吃喝玩乐购一站式购物的商业综合体越来越受到消费者的青睐。万达广场、万象城等商业综合体,更符合消费习惯。

4、随着新零售的高速发展。线上和线下的消费壁垒正在被逐渐打破,市场全面进入了一个线上线下消费一体化的时代。特别是以阿里和腾讯为代表的互联网巨头全面布局新零售之后,大量的线下超级市场正在被新零售所改变。那么面对着来自于互联网新物种降维打击,这些国际的著名超市,反而就会显得较为严重的水土不服。


这几年,看到的收购新闻几乎都是“负面”的,大润发退场、沃尔玛关店……

而本次苏宁收购家乐福,牵扯上两大巨头,却是一场围绕着新零售模式的升级的行为。

时代在进步,传统商业也该做出改变。

来源:安徽楼市

南通0
您需要登录后才可以回帖 登录 | 注册

本版积分规则

手机版|无图版|站务联系 | 商务合作 | 平台公约

信息产业部备案:苏ICP备05014191号-1 经营性ICP许可证:苏B2-20110445 苏公网安备 32060202000307号 © 2001-2019 0513.org All Right Reserved.

投诉争议 技术支持:第一互联 GMT+8, 2025-12-22 19:29 , Processed in 0.173864 second(s), 14 queries , MemCache On. 站点统计

快速回复 返回顶部 返回列表